EN
产业资讯 政策法规 研发追踪 医改专题
最后一讲!这支「国家队」如何应对绩效管理和薪酬分配难题?
医改专题 健康界 2022-05-13 4345

很多医院在绩效管理模式上进行了多方位的探索和尝试,但大部分公立医院的薪酬分配模式,仍然存在诸多弊端:

过多强调工龄、职称,缺乏量化、质化指标;简单依据收支结余进行提成,未考虑医疗技术难度和风险;过多强调业务量,忽视质量管理和医疗效率等;过于重视短期指标,忽视学科建设等内涵领域略和目标;太多纵向共性分配,忽视横向个性分配。

原国家卫生健康委员会医政医管局局长,现清华大学医院管理研究院常务副院长张宗久说:「现代医院管理,越来越注重「以人为本」的人性化管理模式,医院管理的重点也日趋体现在对「人」的管理策略上。作为现代医院的管理者,应从战略高度建立科学的考核激励制度和先进的薪酬分配体系。」 国务院参事、北京协和医学院卫生健康管理政策学院执行院长刘远立说:「医疗行业是知识密集型行业,医务人员的工作业绩会受其能力、动力、压力这三个因素的影响,其中动力机制(即激励机制)至关重要。打造可持续的激励机制,是持续提升医疗服务专业化、规范化、精细化管理水平的激励文化演进的过程。」

以上两位大咖,评价的是由中山大学肿瘤防治中心副院长彭望清、绩效管理委员会秘书张宇杰、经济师谭翠章共同编撰完成的《绩效解码》一书,该书在2022年3月出版。在复旦大学医院管理研究所发布的《2020年中国医院及专科声誉排行榜》中的2020年度肿瘤科专科综合排行榜,中山大学肿瘤防治中心与中国医学科学院肿瘤医院、复旦大学附属肿瘤医院一道位列全国前三。

面对医院绩效和薪酬分配难题,这支肿瘤防治的「国家队」有解决方案。2012年,中山大学肿瘤防治中心(以下简称「中肿」)开启了第一次绩效改革,建立以RBRVS(以资源为基础的相对价值比率)、时间单价法、关键绩效指标(KPI)法等多种绩效考核方法为一体的绩效考核体制。

「经常有同行调侃说‘你们医院的绩效方案是不是改无可改了’,我们也一直在思考这个问题——改是肯定要改的,问题是怎么改。」彭望清在开篇这么阐释。

2018年至今,中肿开启了第二次绩效改革,根据医疗、护理、医技、研究和管理5个系列的不同工作特性,在RBRVS理念、核心工作量考核核心的基础上,对绩效体系进行分析和考核指标重构。

当前,很多医院都设置了以核心工作量为主要考核方式的RBRVS考核体系,中肿也不例外。

绩效改革的重点是「解决实际问题」。员工的真实反馈对改革来说非常重要,中肿在改革之初的摸底调研、统筹归纳环节,对员工进行问卷调查和访谈,得出结论:「单纯的使用RBRVS考核体系,会在导向上引起异常反应」,同时在「医护绩效分配」、「成本控制」、「质量交叉检查流于形式」等方面,员工反馈较多。

这四个重点,关乎医务人员收入

中肿以岗责相配、按绩计酬的改革原则,将绩效板块细分为工作绩效、管理绩效、科研教学绩效、多院区方案四大类:

1. 工作绩效——「六同六不同」

改进后的工作绩效由3部分组成:一是综合体现工作量、工作难度的核心工作绩效;二是体现工作质量的质控绩效;三是针对某些特定考核对象的其他专项绩效。

「六同六不同」方案提出包含「综合系数」「绩效岗位」「考核办法」3 个基本要素的三维核心工作绩效模型。

三维核心工作绩效模型解决了「同量不同岗」「同岗不同量」「同量不同科」「同科不同量」「同科不同级」「同级不同科」的问题。

图:三维核心绩效模型图

2. 管理绩效——多方面提升员工积极性

中肿本次改革特别设定了「管理绩效」。

图:管理绩效计算量逻辑

建立由服务绩效、管理责任绩效、综合目标管理绩效和卓越绩效 4 部分组成的管理绩效体系,分项目确定分级标准。

图:管理绩效各细分项目和目标

3. 科研、教学绩效——提升人才创造活力

对于科研和教学的绩效奖励,现行绩效办法为科技成果奖、论文、职务发明、实用新型专利、学术专著、教材、科研基金、课题及临床试验项目等分类的科研绩效评价体系。

中肿此次改革,特别对各方面科研成果进行重新分类定级,调整各项科研绩效指标权重。同时为一定层级的科研项目配套科研经费资助,助力课题项目成果产出。

图:科研绩效指标分数

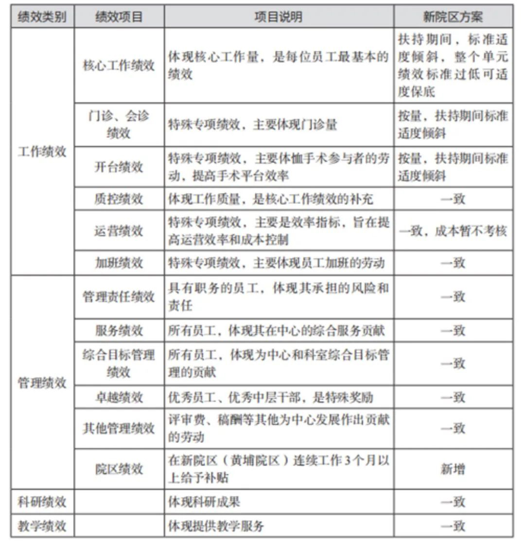
4. 多院区绩效分配方案设计——「延伸式」无缝衔接

关于开设新院区面临的绩效实行、保证本院稳定发展的同时支撑新院区的正常运转等问题,中肿提出的解决办法是将总体运营管理模式定位为「延伸式」,相当于各个业务科室在新的地址设置的新病区、职能部门扩充的新岗位。

新院区的各绩效考核责任部门,按照考核周期对科室及个人进行考核,各项考核结果流转至财务处进行绩效奖金核算,核算结果将反馈科室核准。

图:新院区绩效方案框架

综上所述,中肿给出了一套公立医院内部绩效革的新方法论。不仅包括医院内部绩效分配的具体办法,还包括对以往绩效体系的评估和所遇到问题的分析。

您可能感兴趣
DRG/DIP3.0的两个基本趋势:提高效率和尊重临床
DRG/DIP3.0的两个基本趋势:提高效率和尊重临床
医改专题 村夫日记LatitudeHealth 2026-03-24 96
从“扩面”到“提质”,数读2025中国医保“成绩单”
从“扩面”到“提质”,数读2025中国医保“成绩单”
医改专题 中国医疗保险 2026-03-21 253