EN
产业资讯 政策法规 研发追踪 医改专题
2022年中国基因治疗行业政策汇总及解读
产业资讯 求实药社 2022-06-30 4519

1、政策历程图

在此背景下,行业政策的支持和引导将会进一步推动我国基因治疗快速发展。

2、国家层面政策汇总及解读

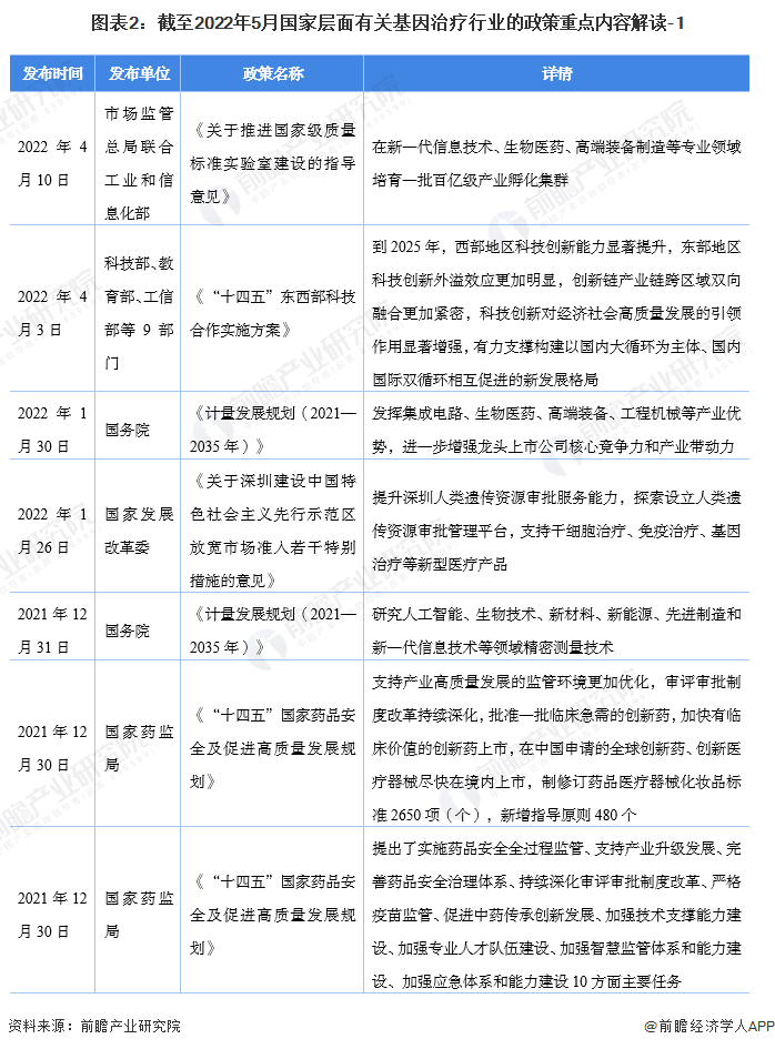
——国家层面基因治疗行业相关政策汇总

自2011年以来,为了完善和发展我国基因治疗事业,政府发布了诸多政策法规。在多方动力驱动下,我国基因治疗产业的发展逐渐推进、如火如荼。

——国家层面基因治疗行业发展目标解读

依据《“十四五”规划和和2035年远景目标纲要》,战略性新兴产业是引导未来经济社会发展的重要力量,加快培育和发展战略性新兴产业作为我国推进产业结构升级、加快经济发展方式转变的重大举措,第十四个五年(2021-2025年)规划着眼于抢占未来产业发展先机,培育先导性和支柱性产业,推动战略性新兴产业融合化、集群化、生态化发展,战略性新兴产业增加值占GDP比重超过17%,国家《规划纲要》关于生物医药产业的发展定位条款摘录如下表:

3、各省市层面的政策汇总及解读

——31省市基因治疗行业政策汇总

近年来,我国各省份积极出台各项政策,鼓励基因治疗行业发展。

——31省市基因治疗行业政策热度

依据近年来各省市发布的政策来看,有明确政策支持基因治疗行业的省份共有22个。

——31省市基因治疗行业发展目标解读

此外,全国各省市对基因治疗给予了一定的支持;以北京为例子,北京将推动医药制造与健康服务并行发展,在新型疫苗、下一代抗体药物、细胞和基因治疗、国产高端医疗设备方面构筑领先优势。

参考资料:前瞻产业研究院《中国基因治疗行业市场前瞻与投资战略规划报告》

您可能感兴趣
强生自免“双子星”崛起
强生自免“双子星”崛起
产业资讯 药智网 2026-04-28 42