EN
产业资讯 政策法规 研发追踪 医改专题
欧盟CMDh更新市场保护或数据专营延长的决策SOP
产业资讯 识林 2023-07-10 4578

2023年6月,CMDh更新了题为“CMDh 关于新活性物质状态或市场保护或数据专营延长决策过程的 SOP”的文件,对CMDh做出市场专营期或数据专营期延长决策的流程进行了说明。

欧盟关于数据专营期或市场专营期延长的策略

在欧盟的集权程序(Centralized Procedure,CP)下,新药申请上市后有8年的数据专营期(data exclusivity,或译为数据独占期),在此期间为保护创新药物,所有与其相关的仿制药的上市申请都不予受理和批准(自行获得全部数据、通过完整申请的药品除外);8年数据保护后的2年(即新药上市第9、10年)市场专营期(market exclusivity),EMA及各成员国药品管理局可以受理相关仿制药品的申请,但不予批准;在新药批准后上市的前8年间,如果得到一个或多个新的临床适应症的许可,则可以获得额外一年的市场专营期(参考法令2001/83/EC 条款10(1) 第四段)。

除了上述情况外,如果申请是针对成熟(well-established)物质的新适应症,应给予非累积的一年数据专营期,前提是有显著的临床前或临床表现(参考法令2001/83/EC条款 10 (5))。

对于变更药品分类(处方药/非处方药、特殊处方药、限制类处方药)的申请,基于显著的临床前试验或临床试验批准时,评估其他相同活性成分的申请或变更分类申请时,应在初始变更获批后一年才可以参考这些临床前试验或临床试验的结果(即一年数据保护期,参考法令2001/83/EC条款74(a))。

关于数据专营期和市场专营期延长的决策会自动在全部成员国内生效。对于上述决策的批准,应在CMDh进行讨论,使成员国药监局有机会提出评论。

在分权程序(Decentralised Procedure,DCP)或互认程序(Mutual Recognition Procedure,MRP)下,关于市场专营期的延长则不会涉及所有成员国。

本次文件更新,增加了对条款10(1)和10(5)的进一步说明:

根据条款10(5)获得额外数据专营期时,术语“新适应症”应按字面意思解释,即该适应症之前未在欧盟范围内批准给同一物质。因此,“新适应症”与物质有关。与之相对的是,对于根据条款10(1)获得的额外市场保护的情况,新适应症与现有疗法相比,应带来显著的临床获益。因此,这种显著的获益也可能与药品有关。

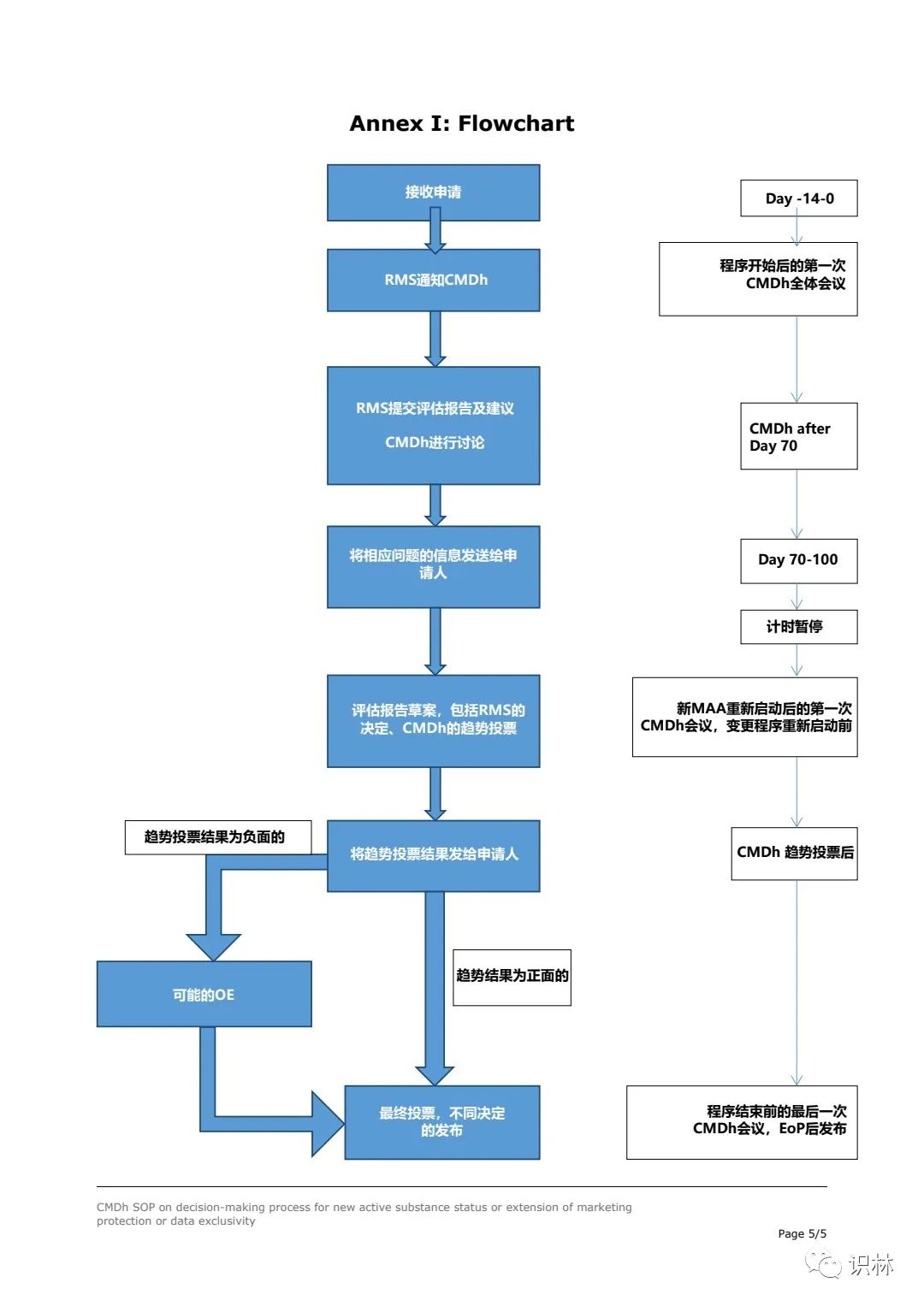
CMDh的工作程序

成员国收到相关申请时,应立即通知CMDh,CMDh的全体会议上,相关成员国应给出对相应申请的初步评估及理由,并在会议中进行信息交换和讨论。各成员国会对评估报告草案或最终变更评估报告(FVAR)草案进行趋势投票及最终投票,最终投票结果将在CMDh会议纪要中公布。

本次文件更新新增了一项说明:如果新适应症得到的数据专营期延长已在某成员国获批准,而成员国药监局的初步评估中未考虑时,应进行提醒。

相应的工作流程和时间轴如下(翻译自原文第5页):

原文链接:https://www.hma.eu/fileadmin/dateien/Human_Medicines/CMD_h_/procedural_guidance/Application_for_MA/CMDh_323_2014_Rev._4_2023_06_clean_-_CMDh_SOP_on_decision-making_process_for_new_active_substance_status_or_extension_of_marketing_protection_or_data_exclusivity.pdf