EN
产业资讯 政策法规 研发追踪 医改专题
罕见病用药研发,谁主沉浮?
产业资讯 药智网 2023-08-01 3921

前不久央视新闻讲述了身患罕见病EDS女孩刘开心的故事,引发广泛关注,让罕见病再次走进大众视野。

罕见病,即非常少见的疾病,全球估计有7000余种。各国的疾病种类不尽相同,对罕见病的界定标准也存在差异(如表1)。

表1 各国罕见病定义情况表

资料来源:①美国孤儿药法(1983)②欧盟孤儿药管理法规(2000)③日本孤儿药管理条例(1993)⑤韩国药品事务法(2003)⑥中国台湾地区罕见病防治及药物法(2000)⑦俄罗斯联邦法(2011)⑧巴西健康监管机构(2017);药智咨询整理

01 我国罕见病流行病学

我国已知的罕见病大约有1400余种,由于确诊率低、误诊率高,大量罕见病被当做普通疾病治疗或未被发现,因此实际数量可能更多。

2018年5月,国家卫健委等五部委联合发布《第一批罕见病目录》,共收录121种(类)罕见病,这是我国首次以疾病目录的形式界定罕见病。2019年国家卫健委发布《罕见病诊疗指南(2019年版)》,对部分罕见病的发(患)病率进行了统计(见表2)

表2 我国部分罕见病发病率/患病率

注:黑色为发病率;蓝色为患病率资料来源:《罕见病诊疗指南(2019年版)》;药智咨询整理

2019年由中国罕见病联盟牵头,联合北京协和医院、北京病痛挑战公益基金会、香港中文大学,对33种罕见病共20804份患者数据展开分析,从性别、年龄、地理分布、疾病种类等多个分布维度,展现了中国罕见病患者的整体状况。

性别维度,在20804名患者中,男性患者11630人,占比55.9%;女性患者9174名,占比44.1%。

年龄维度,18岁以下未成年人共11940人,占比57.5%;9岁以下儿童占比47.3%,共9 822人。总体来看,本次调查的受访患者的平均年龄为19岁,中位数是11岁。

病种维度,病例数最多的前5类病种分别是血友病、Duchenne/Becker型肌营养不良、脊髓小脑性共济失调、罕见类型肺动脉高压、常染色体显性多囊肾病。

02 罕见病领域受到重视

国家药品监督管理局相关部门制定了包括激励药品研发、优化引进流程、加速审评审批等系列政策措施来鼓励开发罕见病用药。

表3 罕见病药品研发、注册相关政策

资料来源:政府官网药智咨询整理

罕见病药物具有研发成功率较高、临床试验周期短、成本低、审批快、市场价格高等优势,并且世界主要国家和地区对罕见病药物的上市均开辟了快速审批通道,加之罕见病领域未满足的临床需求大,罕见病药物研发已成为许多药企的重要战略发展方向之一。

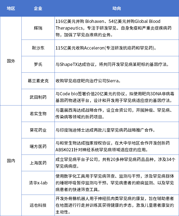
表4 国内外罕见病领域企业动向

资料来源:公开信息,药智咨询整理

03 罕见病药物市场情况

截止2023年6月底,全球共有5159个罕见病药物在研,1471个尚处于临床前,国内在研药物有1369个(如下图所示)。

图片来源:药智数据

全球已知的罕见病约有7000多种,仅不到10%的疾病有获批的治疗药物或方案。

截至目前,基于《第一批罕见病目录》,199种药物在全球上市,涉及87种罕见病;其中103种药物在中国上市,涉及47种罕见病;73种药物在中国上市并纳入医保,涉及31种罕见病。

越来越多罕见病药物上市并纳入医保,我国罕见病患者用药环境持续改善,但可用药物品种与全球仍存在一定差距。对此,我国先后打造博鳌模式和大湾区模式,可以直接引进境外已上市的罕见病药物,提高部分患者的用药可及性。

表5 罕见病药物上市及医保情况

资料来源:inforema、NMPA,药智咨询整理

以《第一批目录》为统计依据,有16种罕见病的19种治疗药物在我国面临“境外有药、境内无药”的困境(表6)。

为解决这一问题,2018年11月至今,国家药监局先后发布三批临床急需境外新药名单,列入名单的品种可直接提出上市申请,CDE建立专门通道加快审评。三批临床急需境外新药名单共计81个品种,其中罕见病治疗药物超过一半,目录内的罕见病药物有37种(见表7)。截至目前,已有25种目录内罕见病药物上市,涉及15种罕见病。

表6 “境外有药、境内无药”罕见病用药的市场准入情况

表7 三批临床急需境外新药名单目录内的罕见病药物

截至目前,已有31种罕见病的73种药物纳入医保,其中医保甲类药物17种,乙类药物56种(图2)。

图2 罕见病药物纳入医保情况数据来源:NMPA、国家医保局,药智咨询整理

24种罕见病的30种药物未纳入医保,其中16种罕见病的全部治疗药物(共计16种)均未纳入医保,13种药物属于高值药(见表8、9),年治疗费用多为几十万元到上百万,远远超过家庭灾难性卫生支出的上限。

表8 未纳入医保的罕见病药物

表9 未纳入医保的高值药

04 结语

罕见病用药的研发,在我国仍然存在诸多挑战和机遇。

我国2000万罕见病患者,多数仍面临无药可治、望药兴叹的困境,大批临床用药空白需要突破。

我国近年来在生命科学基础研究、基因科技及生物医药领域的投入不断加大,发展势头迅猛,谁将在罕见病药物研发领域实现“弯道超车”、引领未来?我们翘首为盼。