产业资讯
风云药谈
2023-10-11
2285
国谈第三阶段结果各企业在后台都可以看到,并且,开始准备下一阶段(国谈第四阶段)就要根据目前形成拟直接调入、拟谈判/竞价调入、拟直接调出、拟按续约规则处理等 4 方面药品的建议名单。
开展支付标准测算评估。组织测算专家通过基金测算、药物经济学等方法开展评估,并提出评估意见。 就药品测算评估的思路和重点与企业进行面对面沟通,及时解决问题。
按着2022年的比例,预计有20--30%的专家评审淘汰率,那么,2023年的222个产品预计有160--180个左右的产品可能会通过,国谈第三轮。
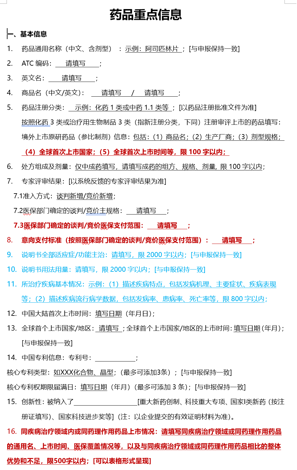
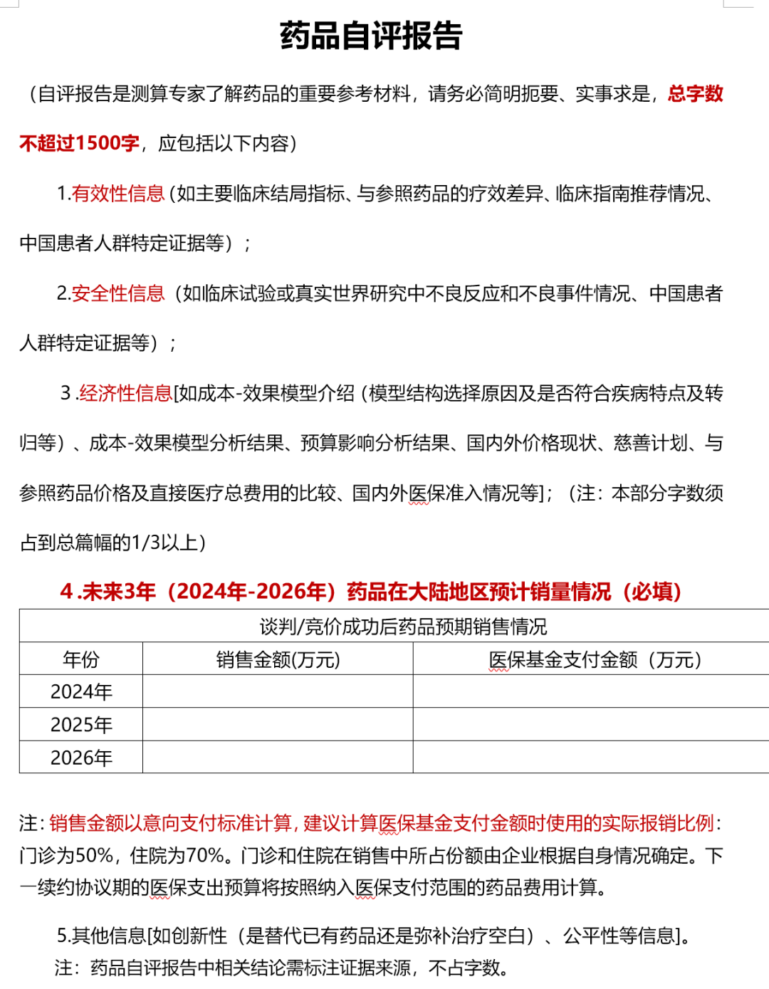
那么,接下来要准备哪些资料呢?--主要是国谈/竞价国谈的产品资料申报。
这个阶段的所有工作,决定了未来产品的国谈价格/接续价格,产品未来的应收预期。
自营产品相对好一些,招商产品如果没有什么空间,那,,,就算进去了是半残废。
非常清楚,参加就是确认函1,不参加就是确认函2。
需要填报的资料就比较多,有很多资料是之前就准备过的。接下来,根据重点给大家看看,需要准备哪些资料。
这一页内容,基本上是资料的核心,也是企业最需要重点做的。
(信息来源:国家医保局 风云药谈整理)
以上信息,就是2023年国谈通过专家评审产品,后续需要准备资料的重要部分,其他的自己去看吧。
恭喜过了评审的产品和企业!
作者:张廷杰
产业资讯
研发客
2026-04-03
522
产业资讯
Briinsight
2026-04-13
37
产业资讯
Medaverse
2026-04-13
33