EN
产业资讯 政策法规 研发追踪 医改专题
跨国药企在华频繁调整的背后
产业资讯 IQVIA艾昆纬 2023-12-01 3588

新能力建设,是对今天跨国药企的中国战略和市场运营适配能力的一项要求。

文 | 邵文斌 艾昆纬(IQVIA)副总裁、大中华区商务解决方案总经理

编 | 王小

随着新冠大流行在2023年初渐次消退,中国制药和医疗器械市场进入调整和复苏,很多在华的跨国企业也开始各种组织架构和领导层的调整或者更换。受到三年疫情,以及当前地缘政治的影响,之前各种关于跨国企业在华的投资和市场信心受挫的传言一度被产业所提及,但事实是上半年至今,各家跨国公司迎来了一波又一波的总部团队。

时隔三年,CEO们携高管团队再次访问中国市场,不仅为中国市场带来新的发展期望,也进一步夯实和落地了很多非常务实的中国战略。此外频繁的换岗,甚至更换主帅也从另一方面反映了很多跨国企业总部对中国市场新的布局和管理期望。

当前中国市场环境正在发生各种变化,法规体系、准入体系、支付体系、合规体系正在不断完善和发展,对于跨国药企本身不仅需要在战略上调整重心,对新环境进行运营和能力适配,对于人才和管理也在经历各种转型和新的建设。正在走向成熟期的跨国药企,其组织和运营管理会有怎样的变化,其变化趋势是什么?

No.1

中国市场的全球地位提升下的

中国高管团队

毋庸置疑,中国已经是世界第二大医药市场,在全球医疗器械市场位居第二。过去10年,两大市场都保持高速发展,平均速度均超过GDP增长,在若干细分领域甚至保持着两位数增长。以新产品上市为例,中国市场从以前的全球第二、第三梯队,升级成为首发市场,中国市场的研发也逐步与国际同步,中国与世界的创新差距在减小。

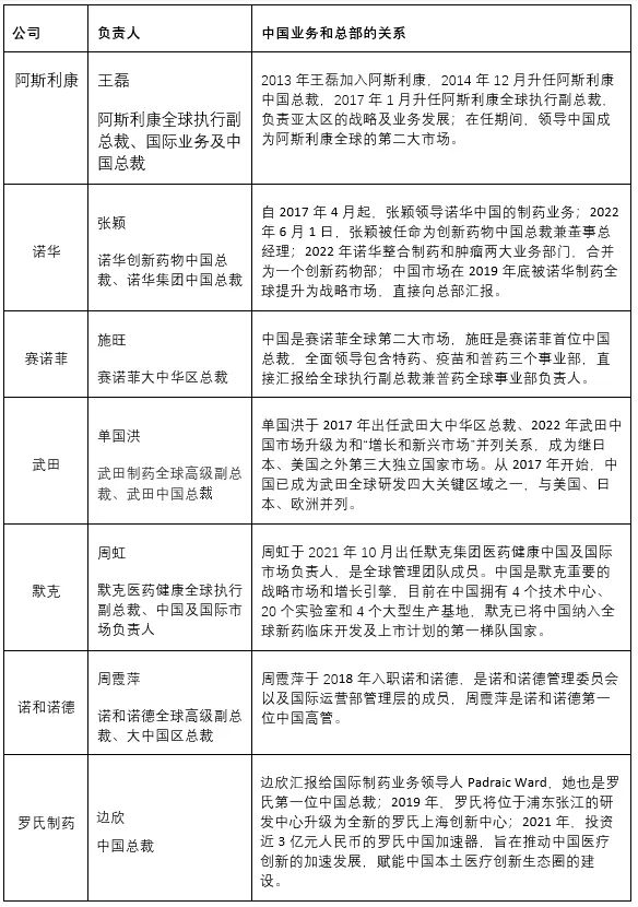
在中国市场变得更重要的同时,跨国公司的在华业务也不断提升其区域的重要性。以往中国业务多隶属于亚太总部或者“发展中市场事业部”(Emerging Market Business),如今许多公司的在华业务直属总部管理。阿斯利康中国、诺华中国、赛诺菲中国、武田中国、默克中国、诺和诺德中国、罗氏制药中国等在华大型制药跨国企业,其在总部的话语权在不断提升,中国业务领导人被给予很高的市场期望。

如阿斯利康中国及其发展中国家业务都隶属于其全球执行副总裁王磊的领导,阿斯利康中国的业务不仅在全球占有五分之一的贡献,同时中国还是全球药品供应链的基地,向全球约70个市场供应药品;武田中国在2022年4月1日将中国首次升级为独立市场,并于2030年把中国发展成武田全球第二大市场;同样的原因,中国已经是诺和诺德全球第二大市场,中国1.2亿糖尿病患者的人口给诺和诺德带来11%的全球销售市场份额。

中国市场的重要性还体现在对中国业务掌门人的挑选上,中国业务的高管历来是总部空降或是其他国家市场轮换到中国,在增加中国市场的管理经验后以获得进一步晋升。今天,中国高管掌舵跨国制药和医疗器械企业的中国业务已经成为普遍现象,他们市场经验丰富、语言沟通顺畅,并且富有战略管理思维,过去的几十年中国医药和医疗器械行业培养了一批世界级的高管,还有很多高管出身于全球顶尖的咨询公司,成功转型成为庞大中国业务的领导人。

图/部分在华跨国制药企业及其中国区掌门人(排名不分前后)

在全球经济下行的外部环境下,中国市场的重要性和其对跨国公司全球营收的贡献在中短期内是无法改变的。跨国企业在华战略依然将承袭其发展惯性,并积极探索为中国量身定制的发展战略(In China for China),所以将有更多的中国高管将上升成为制药企业大中华地区的掌门人,并在其总部拥有对中国市场发展管理决策的话语权。

No.2

全球和中国产品管线的联动调整

随着全球市场过去10年研发创新的高速发展,生物靶向、细胞基因治疗,以及疫苗等医疗技术在各种人类疾病治疗领域创造新的奇迹,全球的创新药物品类也在改写。很多跨国制药企业的商业化团队也根据其管线的变化分割成普药业务、特药业务和疫苗业务;或者按疾病领域把业务分拆成慢病业务、肿瘤免疫,以及罕见病业务。按照事业部群进行重新划分将有利于市场资源的最佳分配,也便于外部市场和投资人的认知。

在各大制药公司全球的产品和管线调整下,中国市场的调整也带来企业组织的变化,同时中国市场的特殊性也带来中国业务架构变化的独特挑战。

中国市场近几年展开的药品和器械的带量采购(VBP),加速了成熟原研产品降价,也导致相应市场投资优化和和组织架构变化的进程。曾经是中国支柱产品的业务不断萎缩或利润不足,使得这类业务被归拢管理或者打包转让成为一种趋势。虽然自2015年以来国家药政改革带来的药品器械创新呈现井喷式发展,但也有很多跨国药企面临新老产品的青黄不接。包括PD-1、ADC、CAR-T等在内的创新药物在资本市场的推动下,面对国产创新的挑战,部分跨国药企选择和本土创新企业合作,共同开发市场。与此同时,跨国药企的高管和业务领导人加入本土创新企业也一时成为坊间佳话。

跨国药企加码本地创新,包括把中国加入全球早期研发计划、加速临床研究和注册、快速布局新的富有竞争力的产品和管线,在肿瘤、免疫、糖尿病、疫苗、血制品、呼吸、神经学这几大领域建立起新的“护城河”,这些领域的创新管线已出现井喷的趋势,而这些领域也将聚集大量的市场投资和人才,这些产品所在的业务将需要行业老兵发挥重要的主心骨作用。

此外,跨国药企的后续新业务还包括再生医学、医学美容,妇女保健健康等,这些领域不仅拥有与国际市场同步的创新产品,在中国人口老龄化的背景下,这些领域存在巨量的未被满足的需求。相关人才的竞争已经从医药行业延伸到快速消费品、互联网创新、高端奢侈品领域,跨界和面向消费者是这些和生活质量、生活方式息息相关的消费医疗领域对人才的急迫需求。

No.3

全渠道市场策略下的新组织变革

无论是“带量采购”的成熟产品还是“医保谈判”的创新产品,以往医药企业的市场策略主要围绕着医院、医生开展各类学术推广和会议,而随着带量采购、医保产品降价后,跨国药企首先考虑的是如何保住核心市场,并且拓展新渠道的销售。很多医保外创新产品也在尝试院外渠道,包括药店、互联网医院、线上问诊、家庭医生、医药电商等。如今院外市场的业务模式和市场策略肯定会有所不同,渠道的选择与合作,以及商业资源的整合与优化是总体的方向。

在以消费者/患者为中心的市场策略下,很多跨国企业都加码在中国的全渠道策略。过去的多渠道策略下,企业仅视渠道为一个载体,把产品销售到医院、药店、互联网电商等多重渠道。如今,全渠道策略是将客户和患者管理融为一体的立体化的市场策略与商业模式,它融合了终端客户,也包含了医生和患者,它的核心是关键医学信息的有效触达和市场转化,并通过有效的串联形成业务层面上的信息闭环。

无论是多渠道还是全渠道,跨国药企的业务构架不会只布局于单一的医院渠道,创新药从上市伊始到进入医保,直至带量采购的全生命周期内,不仅对商业化速度提出很高的要求,也需要企业在渠道演变、价格管理和教育推广上整合更多的资源,因此不同跨国医药企业在数字化、创新营销、信息化投入上正在补齐能力的缺口,以适应未来“全渠道”市场发展的业务需求,结合当下人工智能算法的合理应用,数据的梳理与分析,能够为业务发展赋予更多的能量。

全渠道管理在战略和运营上有着诸多难点,CIO/CDO(首席信息官/数据官)、合规法务、市场销售、医学事务,以及各相关部门整合起一支项目小组,同时也带动公司内部的组织变革和转型,中国业务在管理架构上既有地区总经理和业务部门的直接领导,也有全球总部团队的虚线指导。我们看到转型中的这些跨国企业在不断尝试,无论成败,这些变动无疑将带来组织构架和人员的频繁更换,以适应新的工作和组织协同方式。

No.4

深耕下沉市场

需有效的销售组织模式

对任何一家跨国医药和医疗器械企业而言,中国市场地理区域大、医疗机构级别和数量,以及对疾病认知、治疗和方案的差异都构成了产品推广和下沉的挑战。

跨国企业的商业绩效部门的工作就是把市场和终端按潜力排序,形成核心市场和广阔市场的不同定义。对于需要广覆盖的产品,要进入“10亿俱乐部”,市场覆盖则必然进入广阔市场的汪洋大海;核心市场和核心医药终端往往代表了60%-90%的潜力,企业投入自己的代表队伍、医学联络官深耕核心市场。

针对广阔下沉市场,不同的企业则采取不同的覆盖方式,比如成立县级市场队伍。阿斯利康是“县级医院市场”开发的领军企业,然而面对高昂的人力成本和先进诊断技术的投资,并不是每个药企都能承受的,抢滩县级市场终究是一个难解的题目,包括阿斯利康、诺华、辉瑞、拜耳在内的大型制药企业依然在努力探索下沉市场的破解之道。

当然在过去几年中,包括数字化覆盖、合作市场开发等模式一直是很多跨国药企非常看重的广阔市场覆盖模式。数字化覆盖是通过精准内容设计、精准渠道参与和精准目标覆盖的方式将疾病和产品的知识作有效的传递。另一种方式是,目前多数在华的跨国药企在探寻县域市场时,会带动大城市大医院通过医共体的辐射圈进行县域医院的教育,以及加大数字化的投放,节省人员成本,然后优选小型CSO或者企业间的区域协作,来打开县域市场。所以医共体的合作和优选CSO是可探索的模式。

随着产品线生命周期的变化,不仅传统的按治疗领域划分的销售架构会出现人员和代表队伍的调整,产品单线和并线管理会随着医院终端合规要求进一步调整,新的渠道、广阔市场的下沉模式在未来的一段时间都有剧烈变动的可能。随着国内医疗反腐进入深水区,中国医院市场的合规环境在不断改善,跨国药企深耕中国市场,或可以深度参与带量采购赢得可观的市场份额,或可以投入队伍下沉广阔市场,或通过数字化和创新模式覆盖广泛的患者和基层医生,破局下沉市场。

No.5

新商业化能力建设对外企的挑战

如今药企的商业化挑战对于新老产品有着不同的要求:老产品延长生命周期,以较低的市场投入,维持一定的市场份额,维护患者的忠诚度。而新产品上市则体现“快”“准”“高”,即上市时间要快、商业化准备和资源铺设上都要在最短时间内达到最佳状态,找患者、定位目标医生和医院需要精准,并且随时做出调整,而“高”则要体现迅速上量,6个月内达到或接近目标市场的峰值销售,下一步就是为进入医保做准备。

和以往的新产品上市不同,现在企业要提前1-2年布局上市活动,不仅要招兵买马,很多工作必须提前为上市做准备,比如市场准入、医学事务、真实世界研究、市场调研,以及患者支持项目的搭建等。

近年来,国际医药和器械企业在价值导向、以患者为中心和付费改革的市场环境下,其商业化运营中,很多新增能力应运而生,这些新增能力不仅是医药行业回归价值本源的趋势,也是行业鼓励创新,提升竞争力,以向更好地服务患者为目的的能力转型。

其中,一是市场准入能力。

近年医药政策的频发和变革使得准入成为驱动医药市场的主要因素之一。如2018年以来连续5年开展医保药品目录准入谈判,将341种药品通过谈判新增进入目录,价格平均降幅超过50%,准入新环境为新产品提供了新机会,也带来了新挑战。

同时,准入决策也越来越趋向于基于证据和价值的决策。价值准入工作的准备需要企业在证据生成与沟通、定价、价值倡导等方面的能力变革。证据上,需要形成贯穿产品生命周期、纳入多部门需求考量的IES“整合证据战略”,并针对支付方、医生要求等开展一系列技术评估的工作;与外部相关方开展系统、全面且有针对性的证据和价值沟通。在当前全球支付方占据重要准入地位的大环境下,产品的定价策略也要将医保价格及其演变作为价格管理的主要考量,同时倡导更好反映药物价值的定价机制。企业的价值准入团队也需要多样化人才,并且在协作能力上要求与多部门沟通合作。

二是数字化驱动客户关系管理。

从数字化赋能业务发展到直接提供数智化服务与产品,今天,领先的制药企业在数字化领域仍在持续加速投入。企业内部的财务、物流、市场、销售等数据,加上外部的疾病知识、医疗机构、专家、患者等海量数据,如果能有机整合,并且通过算法帮助产品找到合适的专家、并处方给针对的患者,数字化技术结合科学的数据分析将使得企业的市场投入变得更加精准、有效,同时也更为合规。

图/IQVIA艾昆纬分析

三是患者支持服务。

患者事务(Patient Affairs)也是一项新增能力,从临床研究期间患者的临床试验招募、体验和支持,到上市后患者用药支持、个体服务、患者关系等,患者事务不仅关注与临床相关的患者结局的价值,这项工作也支持很多非临床相关的价值产生。这项工作也是跨组织的能力,成功的患者事务管理不仅能加速药物研发的活动,以及上市后患者和医务人员的协作,助力产品商业价值的最大化,这项工作也同时能构建和谐的药企和患者关系,真正把商业利益转化为以关怀、救助、治疗,改善以生存质量为目标的患者关系。

新能力建设对组织、人才储备是一项考验,更是对今天跨国药企的中国战略和市场运营适配能力的一项要求。我们预见到组织转型正在慢慢地发生,这些新能力和工作在当下和不远的将来将对跨国药企在中国的运营组织架构产生影响,更合规、更智能、更高效的运营体系将逐步替代现有的组织运营体系。

No.6

未来趋势是什么

无论是业务构架调整还是更换管理团队,各家企业都有一本自己的经,其背后是跨国企业的全球战略、产品业务调整、市场渠道的变化、业务拓展方向的改变,以及在当下内外部环境变化中,企业竞争要素的重新定位。

整体看,在华大企业更重视投资回报,利润的增长和销售的增长相适配,无论是哪条业务线的投入,必然将和其产出相对应,高成本的投入已经成为过去,很多不盈利的投入必将缩减或消失。

同时,跨国药企更重视合规运营的各种红线和底线,这在一定程度上和发展是无法调和的,但是缺少了合规的保驾护航,管理者和企业的声誉可能面临不可挽回的损失。

还有,更体现产出效率。当增长变得理性、企业将更关注成本控制和赋能增效。新技术、新模式的尝试,各种赋能手段,以及组织重塑将为运营作减法,提升产出效率是组织转型和变革的方向。

这些变化有其从质变到量变的过程,让我们拭目以待。