EN
产业资讯 政策法规 研发追踪 医改专题
2023版医保目录,哪些新增?哪些调出?(附名单)
产业资讯 医药云端工作室 2023-12-15 6550

12月13日,2023年国家医保药品目录正式公布。

本次调整共有126个药品新增进入目录,1个药品被调出目录(艾尔巴韦格拉瑞韦片),谈判或竞价成功药品价格平均降幅61.7%。新版目录内药品总数达3088种,其中西药1698种、中成药1390种;中药饮片仍为892种。新版医保目录将于2024年1月1日执行。

新增药品中,肿瘤用药21种,新冠、抗感染用药17种,糖尿病、精神病、风湿免疫等慢性病用药15种,罕见病用药15种(其中阿伐替尼片同为肿瘤用药),其他领域用药59种。在谈判、竞价环节,143个目录外药品参加,其中121个谈判或竞价成功,成功率为84.6%,平均降价61.7%,成功率和价格降幅均与2022年基本相当。叠加谈判降价和医保报销因素,预计未来两年将为患者减负超400亿元。

经统计,16种目录外非独家药品通过竞价准入的方式被调入;105种目录外独家药品通过谈判准入方式被调入。105个谈判独家品种中,96个品种为西药,9个品种为中成药。谈判和竞价新准入的药品,价格平均降幅达61.7%。另外5个非独家调入医保目录的品种分别为:艾司奥美拉唑镁肠溶干混悬剂、氨己烯酸口服溶液用散、拉考沙胺口服溶液、磷酸奥司他韦干混悬剂和山梨醇甘露醇冲洗液。

此次目录调整,25个创新药参加谈判,谈成23个,成功率高达92%。与整体水平相比,成功率高7.4个百分点,平均降幅低4.4个百分点。在今年的100个续约药品中,70%的药品以原价续约;31个因为销售额超出预期的品种需要降价,但是平均降幅也仅为6.7%。

同时,这100个续约药品中,有18个药品增加了新的适应症,仅有一个触发了降价机制,其他的都没有触发降价机制,即原价增加适应症。复旦大学教授、2023年国家医保药品目录调整药物经济学专家组组长陈文表示,中国药学会对部分样本医院的监测表明,2018至2022年医保药品使用金额占样本医院院均全药使用金额比例上升至86.73%。

本轮调整后,国家医保药品目录内药品总数达到3088种,其中西药1698种、中成药1390种;中药饮片仍为892种。慢性病、罕见病、儿童用药等领域的保障水平得到进一步提升。

在抗肿瘤药方面,有多个知名品种成功进入医保目录。比如,曲妥珠单抗、司妥昔单抗、泽贝妥单抗、瑞帕妥单抗等成功进入。

在糖尿病药方面,有多格列艾汀、甘精胰岛素利司那肽、达格列净二甲双胍(I)、西格列丁二甲双胍(II)等药品入选。

在抗血栓药方面,贝米肝素钠注射液、注射用阿替普酶、注射用甲磺酸萘莫司他、注射用重组人TNK组织型纤溶酶原激活剂等药品进入医保目录。

此前备受关注的“ADC神药”德曲妥珠单抗,虽然通过了形式审查,但是由于其在国内上市不久,以及出于维护全球价格体系等原因,最终没有入选进入今年的医保目录。

此外,基石药业和辉瑞合作的PD-L1舒格利单抗注射液价格还是过高没有谈成(据券商研报,该药的年治疗费用高达44.6万元,慈善援助后年治疗费用9.9万元)。

而PD-1四小龙则似乎取得了全面胜利,恒瑞医药的卡瑞利珠单抗、信达生物的信迪利单抗、百济神州的替雷利珠单抗、君实生物的特瑞普利单抗均获成功续约或者适应症医保准入。

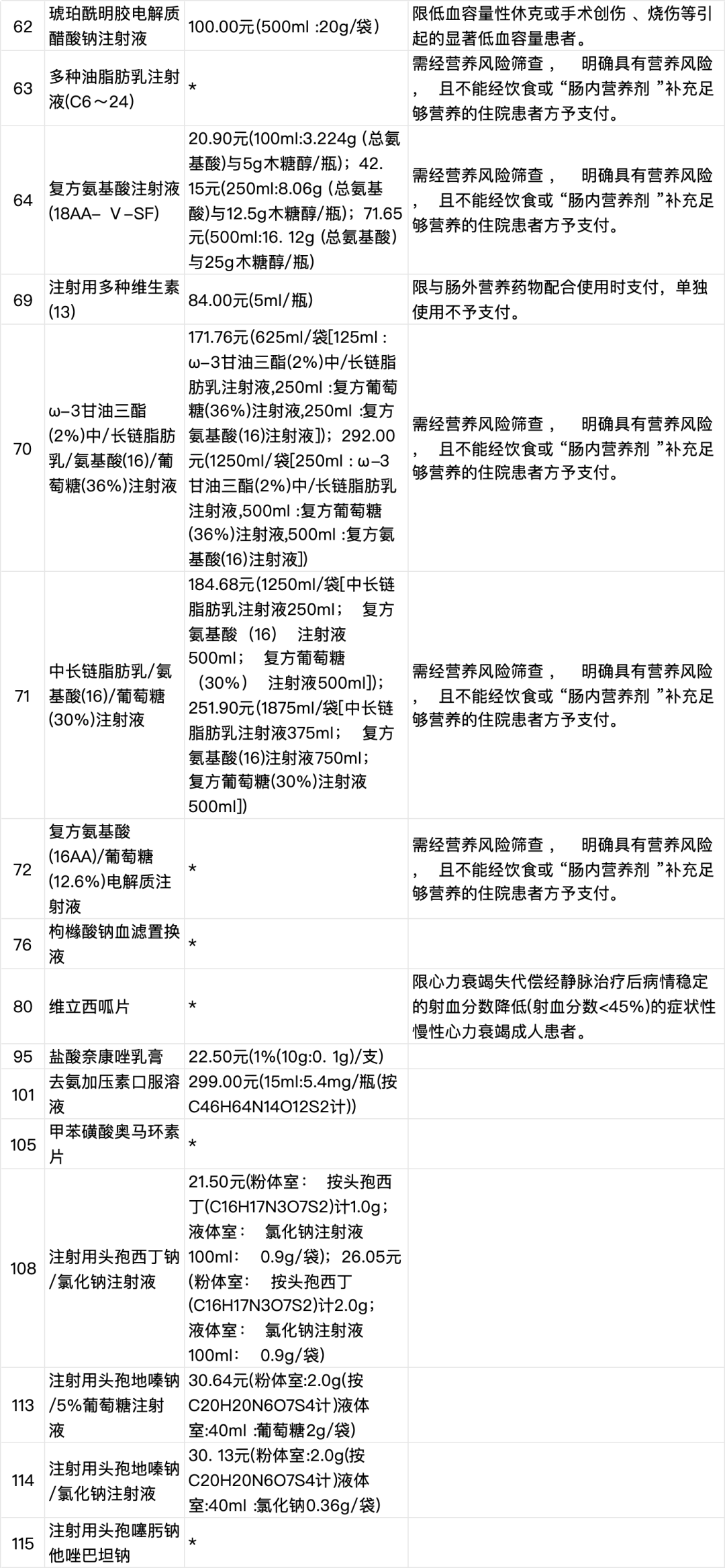
新增谈判品种目录

2-1.png

2-2.png

2-3.png

2-4.png

2-5.png

2-6.png

2-7.png

来源:药筛