EN
产业资讯 政策法规 研发追踪 医改专题
【盘点】2023年,那些NMPA批准的创新药
产业资讯 医药地理 2024-01-10 4521

2023年,按国家药品监督管理局(NMPA)批准上市的1类或1.1类或1.4类新药计算,NMPA共批准了40款创新药上市,其中进口新药6款,国产新药34款。从药物类型来看,涉及20款化学药品、16款生物制品和4款中药及天然产物。文中全部数据均来自中国医药工业信息中心Pharma ONE智能药物大数据分析平台,欢迎文末扫描二维码试用。

据中国医药工业信息中心统计,2019年NMPA共批准了12款新药,2020年共批准了16款新药,2021年创纪录地批准了39款新药,相当于前四年的总和。尽管从2022年新药获批数量来看似乎恢复了常态,但从2023年获批数量来看,创新药的元年又回归了。

图1:2017-2023年中国获批上市创新药数量数据来源:Pharma ONE智能药物大数据分析平台,中国医药工业信息中心;创新药指经国家药品监督管理局(NMPA)批准上市的注册分类为1类或1.1类或1.4类的药品,按通用名计

从治疗领域来看,2023年NMPA批准的创新药中,抗肿瘤药依旧位居榜首,占比35%(14/40);抗感染药位居第二,占比22.5%(9/40);其次是中药(4,10%)、抗变态反应药物(3,7.5%)等。

图2:2023年国内获批新药治疗大类分布及占比数据来源:Pharma ONE智能药物大数据分析平台,中国医药工业信息中心

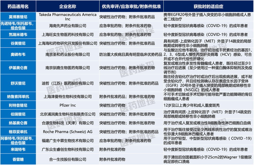
从审评角度来看,通过优先审评审批的药物、应急审评审批的药物、以及附条件上市的新药共有15款,占比37.5%,涉及10款化学药品、4款生物制品和1款中药及天然产物。其中,莫博赛替尼、谷美替尼、伊基奥仑赛、舒沃替尼、利特昔替尼、伯瑞替尼、纳基奥仑赛和格菲妥单抗获得CDE授予的突破性治疗药物。

表1:通过优先审评审批/应急审评审批/附条件批准上市的新药

数据来源:Pharma ONE智能药物大数据分析平台,中国医药工业信息中心

梳理这些获批的1类新药,我们发现多款药物创下“首个”获批纪录,为满足患者临床用药的可及性提供了更多选择。

多项“首个”获批纪录

安卫力:武田制药的琥珀酸莫博赛替尼胶囊,是全球首个获批治疗EGFR 20号外显子插入突变患者的口服靶向药物,适用于治疗含铂化疗期间或之后进展且携带表皮生长因子受体(EGFR)20号外显子插入突变的局部晚期或转移性非小细胞肺癌(NSCLC)成人患者。肺癌位居中国恶性肿瘤发病率及死亡率首位,其中NSCLC是肺癌最常见的类型。安卫力的获批打破了一直以来的治疗困境,填补了临床的治疗空缺。

高罗华:由罗氏制药研发的格菲妥单抗注射液是一种新型的2:1结构CD20/CD3双特异性抗体,具有更强的B细胞抓取能力和作用效力,可以在安全耐受的前提下加强杀伤肿瘤细胞的能力。也是目前全球首个且唯一对R/R DLBCL患者进行固定周期治疗的双特异性抗体,在国内获批标志着中国淋巴瘤治疗正式进入“双抗新时代”。

沙艾特:由武汉海特生物制药股份有限公司研发的注射用埃普奈明为重组变构人肿瘤坏死因子相关凋亡诱导配体(CircularlyPermutedTRAIL,简称CPT),是目前全球首个批准上市的DR4/DR5激动剂。该药品的适应症为联合沙利度胺和地塞米松用于既往接受过至少2种系统性治疗方案的复发或难治性多发性骨髓瘤成人患者。

颂狄多:全球首个酪氨酸激酶2(TYK2)变构抑制剂氘可来昔替尼片,为适合系统治疗或光疗的成年中重度斑块状银屑病患者带来兼具长效、安全性与便捷性的口服治疗新方案,这也是目前全球唯一获批的TYK2变构抑制剂。目前,我国银屑病患者数量超650万,其中近六成患者病情已发展至中度或重度。从疾病类型上看,斑块状银屑病是最常见的疾病类型,约占银屑病患者群体的80%-90%。

乐复诺:由辉瑞制药研发的甲苯磺酸利特昔替尼胶囊,是全球首款且唯一获批用于治疗12岁及以上青少年及成人重度斑秃患者的创新药物。该药为中国斑秃患者带来新的治疗选择,作为一款创新JAK3/TEC激酶家族双通道抑制剂,每日仅需口服一次。其创新的双通道机制,理论上将会在减小安全性风险的前提下达到确切的创新突破疗效。

亿立舒:由亿一生物自主研发的第三代长效粒细胞集落刺激因子(G-CSF-Fc融合蛋白)“艾贝格司亭α注射液”,可用于预防肿瘤患者在化疗过程中引起的嗜中性粒细胞减少症。该药物是全球首个双分子G-CSF-Fc融合蛋白,也是首个由中国本土大型Pharma依靠自有团队完成海外多中心临床试验、FDAGMP检查并推动成功在美国上市的大分子创新药。

源瑞达:2023年11月,附条件批准合源生物科技(天津)有限公司申报的纳基奥仑赛注射液上市,用于治疗成人复发或难治性B细胞急性淋巴细胞白血病。这是首个在国内获批上市的治疗白血病的CAR-T产品。该药输注至体内后会与表达CD19的靶细胞结合,激活下游信号通路,诱导CAR-T细胞的活化和增殖并产生对靶细胞的杀伤作用。

福可苏:由驯鹿生物与信达生物联合开发的伊基奥仑赛注射液,是中国首个获批的BCMA靶向CAR-T产品,用于治疗复发或难治性多发性骨髓瘤(MM)成人患者。福可苏具有优异的有效性和安全性,使复发或难治性多发性骨髓瘤患者获得更高、更深的缓解,持续守护多发性骨髓瘤患者。此外,该药为患者提供便捷的一次性输注,避免了重复给药带来的反复就医困扰。

香雷糖:由两岸药企合作研发、我国首个糖尿病足溃疡专项治疗新药-香雷糖足膏于2023年11月9日获NMPA核发天然药物1.1类新药上市许可,用于清创后创面截面积小于25cm2的Wagner1级糖尿病足部伤口溃疡(DFU)。85%以上的糖尿病患者截肢起因于DFU,该病被看作是糖尿病领域最急迫解决的未满足需求之一。

安瑞昔:淋巴瘤作为常见的恶性肿瘤之一,每年新发患者约10万[1],其中B细胞非霍奇金氏淋巴瘤是最常见的类型之一。值得注意的是,近年来B细胞非霍奇金氏淋巴瘤发病人数和死亡人数均逐年递增。由浙江博锐生物制药有限公司自主研发的1类创新药泽贝妥单抗注射液是首个国产靶向CD20的抗体1类新药,为淋巴癌患者提供了治疗新希望。

安久卫:由轩竹(北京)医药科技有限公司自主研发,也是国内首个完全自主研发的质子泵抑制剂(PPI)安奈拉唑钠肠溶片。研究数据显示,安奈拉唑钠肠溶片具有多酶代谢、双通道排泄的特点,且其Ⅰ-Ⅲ期临床研究均以中国人群为对象,是适合中国人群的PPI,将为十二指肠溃疡治疗提供中国选择。

瑞泽唐:由恒瑞医药自主研发的1类新药磷酸瑞格列汀是国内首个自主研发的二肽基肽酶-4抑制剂(DPP-4i)药物,DPP-4抑制剂通过调节胰岛素的分泌和抑制胰高血糖素的释放,实现了具有血糖依赖性的精准的血糖控制,并可在有效降糖同时,不增加低血糖事件发生率,用于改善成人2型糖尿病(T2DM)患者的血糖控制,为此类患者个性化治疗提供新选择。

慧尔康欣:由江苏中慧元通生物科技股份有限公司研发和生产的四价流感病毒亚单位疫苗,可用于预防由甲型H1N1和H3N2与乙型BV和BY四种流感病毒引起的流行性感冒,适用于3岁及以上人群。慧尔康欣的获批使之成为国内首个四价流感病毒亚单位疫苗,填补了该项领域的国内空白。

附表:2023年NMPA获批的1类新药

您可能感兴趣
AI药物研发2025年度盘点
AI药物研发2025年度盘点
产业资讯 会会药咖 2026-02-13 147