EN
产业资讯 政策法规 研发追踪 医改专题
【全文翻译】2023 年 FDA 新药审批总结报告
产业资讯 识林 2024-01-11 2832

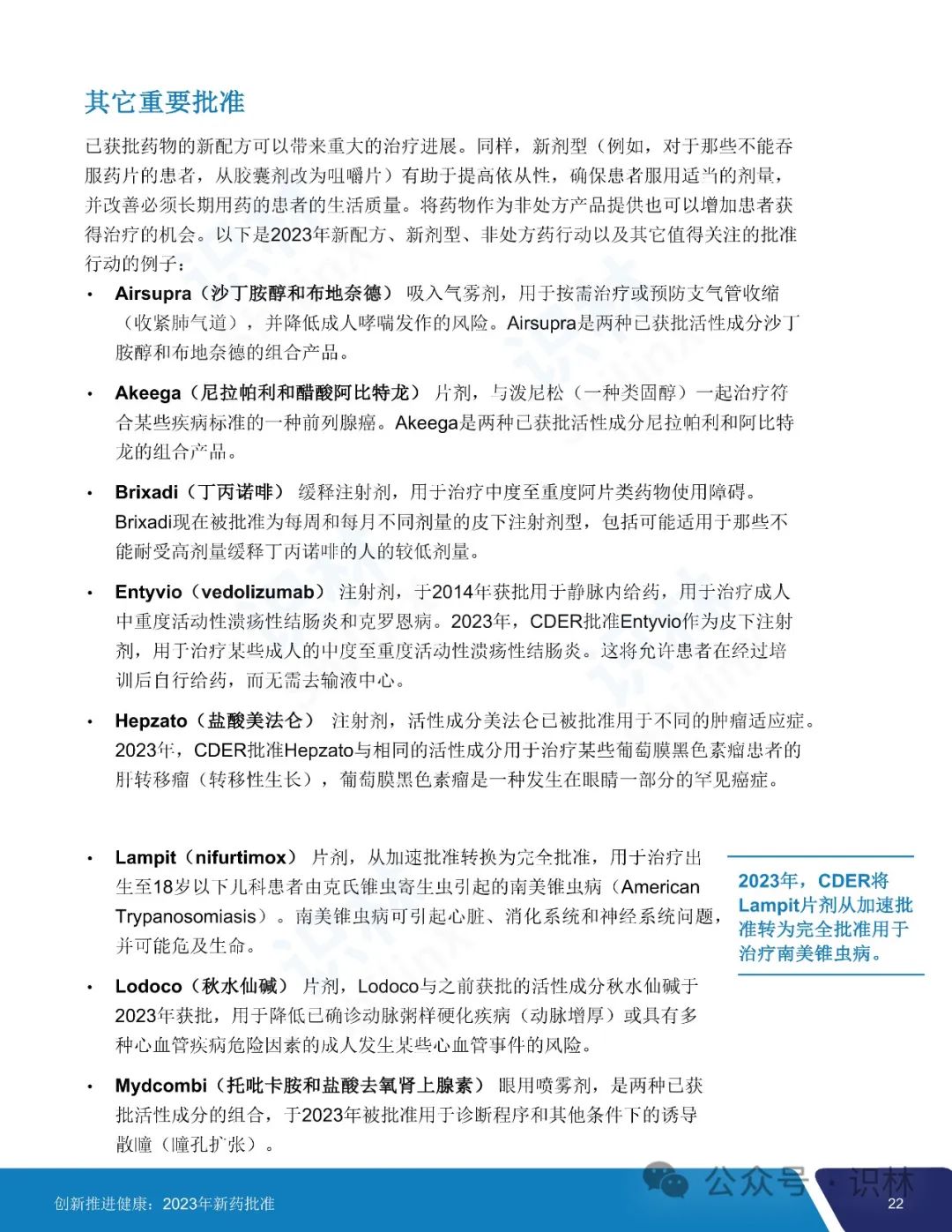
美国 FDA 于 2024 年 1 月 8 日发布了其 2023 年度 FDA 新药审批总结报告。报告汇总了 FDA 药品审评与研究中心(CDER)去年一年中批准的所有新药、新用途和新使用人群以及生物类似药和可互换生物类似药、新配方和新剂型以及儿科人群扩展,概述了一系列值得注意的批准,提供了许多 CDER 批准的新治疗药物促进患者健康的有价值实例。

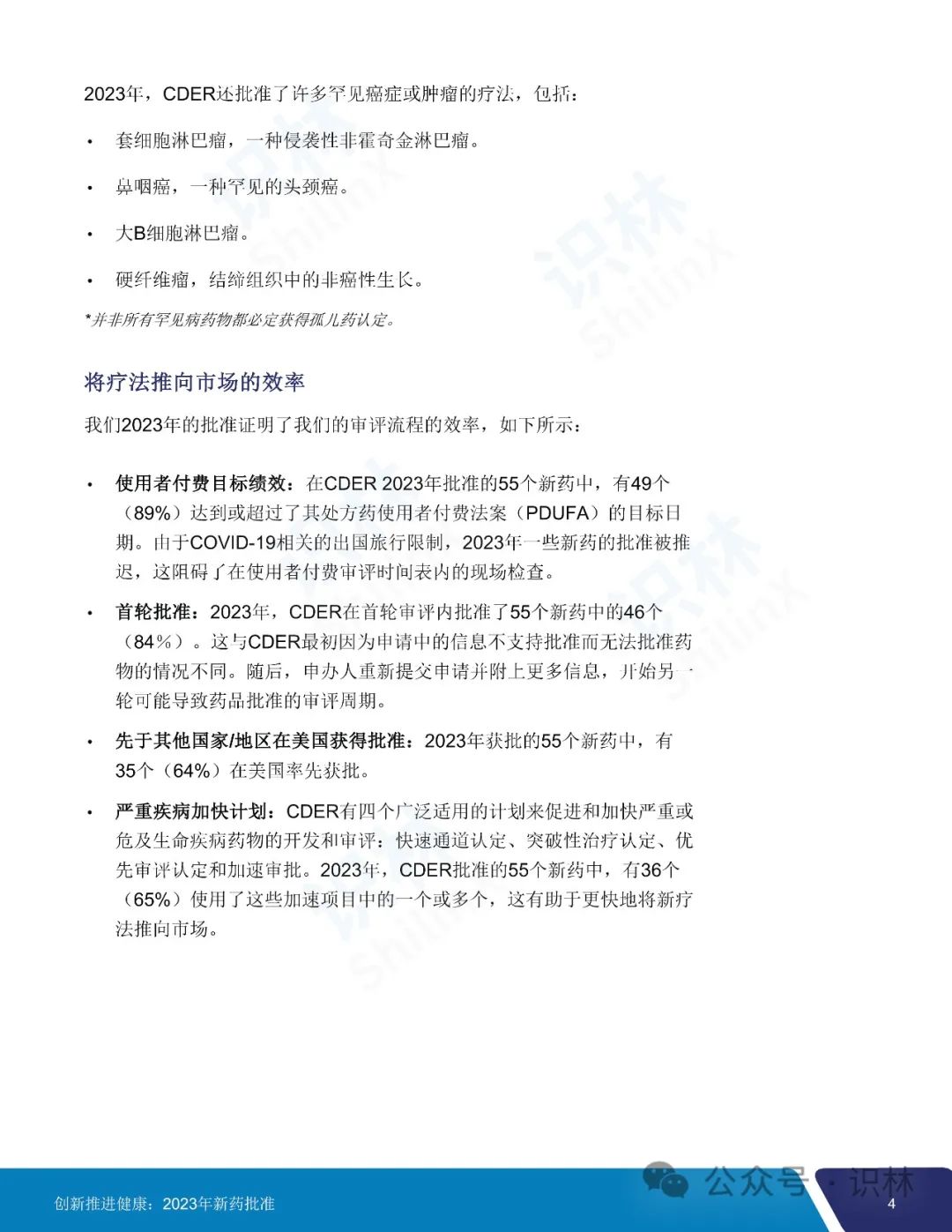
2023 年 CDER 共批准了 55 个新药,其中 20 个(36%)首创新药,28 个(51%)罕见病用药。

55 个获批新药中,25 个(45%)被认定为快速通道,9个(16%)被认定为突破性治疗药物,31 个(56%)被认定为优先审评,9个(16%)获得加速审批。CDER 对 2023 年批准的所有新药中的 36 个(65%)使用了一项或多项加快开发和审评方法。另外,批准的 55 个新药中,46 个(84%)首轮获批,35 个(64%)先于任何其它国家在美国获批。

识林对报告内容做了全文翻译如下,供大家阅览。

7-1.jpg

7-2.jpg

7-3.jpg

7-4.jpg

7-5.jpg

7-6.jpg

7-7.jpg

7-8.jpg

7-9.jpg

7-10.jpg

7-11.jpg

7-12.jpg

7-13.jpg

7-14.jpg

7-15.jpg

7-16.jpg

7-17.jpg

7-18.jpg

7-19.jpg

7-20.jpg

7-21.jpg

7-22.jpg

7-23.jpg

7-24.jpg

7-25.jpg

7-26.jpg

7-27.jpg

7-28.jpg

7-29.jpg

7-30.jpg

7-31.jpg

7-32.jpg

您可能感兴趣
AI药物研发2025年度盘点
AI药物研发2025年度盘点
产业资讯 会会药咖 2026-02-13 143