EN
产业资讯 政策法规 研发追踪 医改专题
2024年5月生物医药产业投融资分析及Top50项目
产业资讯 火石创造 2024-06-07 2651

引言

如何实时把握企业发展动向并智能评价企业,助力精准服务?火石创造基于企业价值、发展预测、风险预警等评价模型构建企业数字档案并实时动态更新,帮助区域识别优势企业、发展潜力企业,淘汰落后产能,实现精准施策。以招商为例,引进优势/潜力企业投资布局始终是招商引资工作的核心目标。

投融资是火石创造企业招引模型几十个评价指标的其中之一,本文仅以企业投融资情况为切入点,筛选出产业链重点企业推荐。

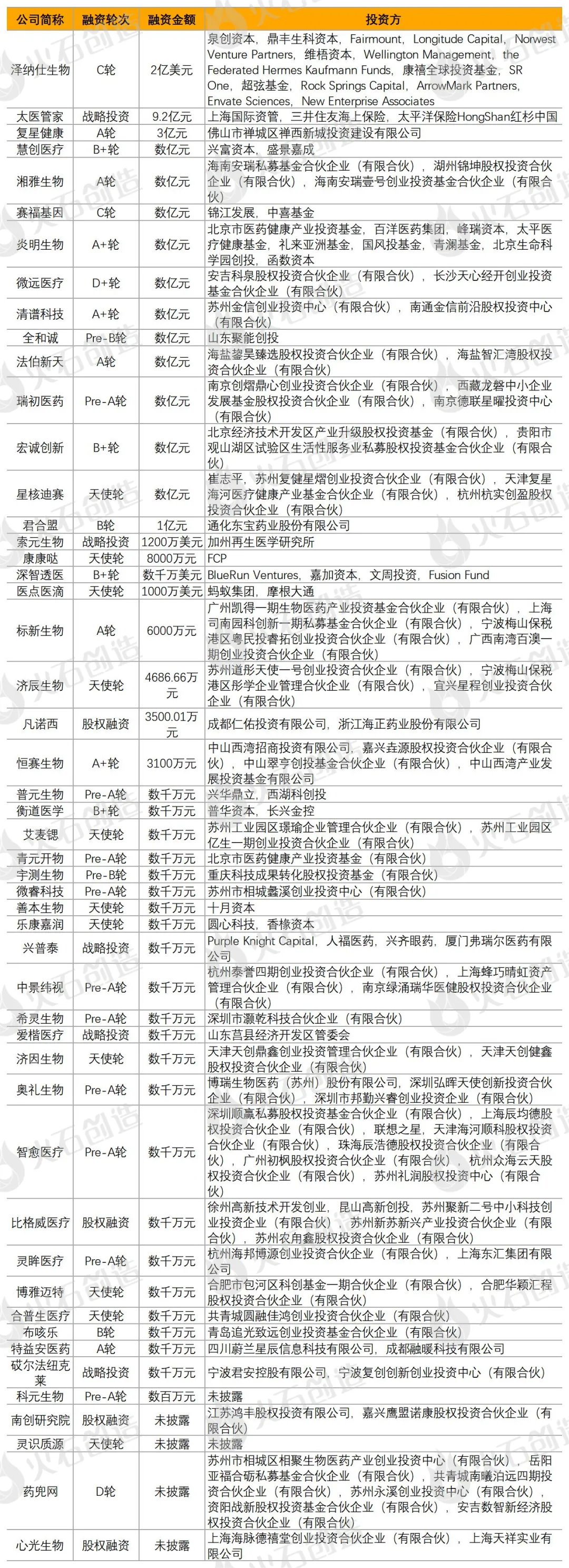
5月生物医药产业融资事件TOP50

来源:火石创造产业数据中心

本月生物医药行业活跃投资机构

来源:火石创造产业数据中心

【融资概况】本月全国生物医药领域(不算拟收购、被收购、定增、挂牌上市)共发生了64起投融资事件,累计披露金额超过45.74亿元,和上月融资情况相比,获投项目数量下降了2.00%,而融资金额上升了3.19%。

图1:近5月融资情况 来源:火石创造产业数据中心

【融资轮次分布】从融资轮次上看,本月融资事件大多集中在天使轮到A轮,共有30个项目获投。从融资金额来看,C轮次获得最高融资金额15.49亿元,占总体融资金额的33.86%;其次,战略投资融资也获得了较高融资金额10.37亿元,占总体融资金额的22.67%。

图 1:各轮次融资数量及金额 来源:火石创造产业数据中心

【融资地域分布】本月融资项目主要分布在江苏省(17起)和浙江省(12起)。从融资金额来看,上海市最为突出,融资金额高达27.49亿元,占总融资金额的60.09%;其次,浙江省也较为突出,融资金额高达5.28亿元,占总融资金额的11.54%。

图 2:各地区融资数量及金额 来源:火石创造产业数据中心

【融资金额分布】本月共64个项目获得投资,累计金额超45.74亿元,单笔融资金额超过亿元的案例15起,合计融资金额高达38.69亿元,占本月融资规模总额的84.57%。

图 3:融资金额分布情况 来源:火石创造产业数据中心

【最受投资人欢迎的领域】本月药品领域最为吸金,融资金额高达23.22亿元,占总融资金额的50.75%。从项目数量上看,医疗器械领域也较为活跃。

图 4:各领域融资数量及金额分布情况 来源:火石创造产业数据中心

最值得关注的融资项目

1. 泽纳仕生物宣布完成2亿美元的C轮融资

马萨诸塞州沃尔瑟姆,Zenas BioPharma(泽纳仕生物),一家致力于成为炎症和免疫学导向疗法开发和商业化领导者的全球生物制药公司,宣布完成2亿美元的C轮融资。本轮融资由SR One、NEA、Norwest Venture Partners和Delos Capital领投。

上海泽纳仕生物科技有限公司是一家免疫治疗药物开发商,致力于成为世界各地患者免疫疗法开发与商业化的领先企业。通过在美国和中国开展临床开发及运营,泽纳仕生物正在快速推进其深厚的创新治疗药物研发管线,并通过商务拓展战略不断发展。

2.杉泰健康科技完成9.2亿元战略轮融资

上海杉泰健康科技有限公司(太医管家)宣布完成9.2亿元战略轮融资,本轮融资由新进投资方上海国际资管、三井住友海上联合投资,原股东中国太保、红杉中国继续追加投资完成。

太医管家是国内专业的一站式家医及管理式医疗服务平台,于2020年成立。以家医为入口,汇集优质医疗资源,多层次渗透用户场景,全方位满足用户的健康管理需求。目前,大医管家已惠及超600w用户,正在加速构建健康管理、保险产品、就医服务三位一体的医疗健康生态圈。以“让每个人健康生活”为目标,全力推动“健康管理”的理念传播和服务触达,通过A赋能双医工作模式,打造线上+线下的无果医疗体验,持续引领中国“家庭医生+管理式医疗”的创新实践。

3.复星健康拟获佛山禅西城投增资3亿元

佛山禅西城投拟指定主体(包括基金、持股公司或其他主体)出资人民币30,000万元用于认缴上海复星医药的控股子公司复星健康。

上海复星健康科技(集团)有限公司(简称“复星健康”)是一家智慧医疗服务平台,以“让家庭更健康、让生命更美好”为使命,历经十多年的发展,已形成综合与专科医院相结合、线上线下一体化的医疗服务平台。复星健康致力于打造“亚洲领先、世界一流的医疗健康科技集团”,以医疗为核心,深耕医疗集团、智慧医疗及保险赋能等领域的业务布局,加速拓展“医、药、保、健”融合的一站式健康管理服务,持续推进医院高质量发展,惠及更多患者。

您可能感兴趣
渤健56亿美元收购补体药物Biotech
渤健56亿美元收购补体药物Biotech
产业资讯 药讯随说 2026-04-06 230