EN
产业资讯 政策法规 研发追踪 医改专题
12亿美元!Day one从中国biotech引进一款PTK7 ADC
产业资讯 医前沿 2024-06-24 1839

6月18日,Day One Biopharmaceuticals宣布,以12亿美元引进中国公司Mabcare Therapeutics的靶向PTK7 ADC新药MTX-13的大中华区外全球权益。根据协议条款,Day One支付5500万美元预付款,11.52亿美元里程碑金额,以及低至中个位数比例的销售分成,总额高达12亿美元!

PTK7是一个临床验证的靶点,在多种成人癌症中过表达,包括食管癌、卵巢癌、肺癌和子宫内膜癌,以及神经母细胞瘤、横纹肌肉瘤和骨肉瘤等儿科癌症。PTK7在正常组织或器官中的表达有限,使其成为治疗开发的有吸引力的靶标。

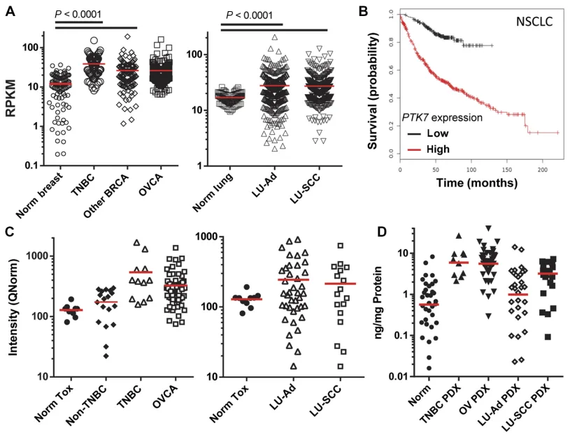
(A) PTK7 mRNA在TCGA原发性人类肿瘤中的表达与正常组织相比。(B) PTK7 mRNA表达的NSCLC患者生存率的Kaplan-Meier图。(C) PTK7 mRNA在PDX中的表达(D) PDXs和正常组织裂解液中PTK7蛋白的表达MTX-13是由普众发现与MabCare共同开发的一种靶向蛋白酪氨酸激酶7(PTK7)的新型ADC,使用了高亲水性VA-MC可裂解连接子,伊沙替康毒素,高旁观者效应,药物抗体比(DAR)为8,是一款潜在同类首创资产。

2024年4月,FDA批准了 MTX-13 的IND,该药被命名为 DAY301。在临床前研究中,DAY301在多种实体瘤中显示出抗肿瘤活性。

Day-one Biopharmaceuticals成立于2018年,致力于为所有年龄段的遗传性癌症患者开发靶向治疗并使其商业化。最初其临床开发工作重点放在患有癌症的小儿患者身上。2021年纳斯达克上市,目前市值为11.7亿美元。目前管线有一款上市产品Tovarafenib,其他资产包括新引进的DAY301均处于早期研发阶段Day One首席执行官Jeremy Bender博士在新闻稿中表示,今年生物制药公司的首要任务是扩大其产品线,这些候选药物可用于所有年龄段的患者。

Day One计划在今年Q4或者2025年一季度完成受理受试者给药。成人适应性包括:鳞状NSCLC,eSCC,HNSCC,内膜癌,以及SCLC。儿童适应症选择比较小众的神经母细胞瘤,骨肉瘤,横纹肌肉瘤。Day One的1/2a期临床试验设计如下:

截至2024年一季度末,Day One现金储备超4亿美元。PTK7 ADC热度居高不下。辉瑞/艾伯维的PTK7 ADC已经在1b期临床中表现出抗肿瘤活性;丹麦Genmab于今年4月以18亿美元收购普方生物,其中就有一款PTK7 ADC药物PRO1107推至临床一期阶段。

英文原文:https://ir.dayonebio.com/news-releases/news-release-details/day-one-expands-pipeline-potential-first-class-clinical-stage

您可能感兴趣
渤健56亿美元收购补体药物Biotech
渤健56亿美元收购补体药物Biotech
产业资讯 药讯随说 2026-04-06 210