EN
产业资讯 政策法规 研发追踪 医改专题
鞍石生物IPO辅导备案,去年完成10亿元B轮融资
产业资讯 医药魔方Invest 2024-08-01 2325

2024年7月29日,证监会官网披露,北京鞍石生物科技股份有限公司(以下简称:“鞍石生物”)上市辅导备案,辅导机构为华泰联合证券有限责任公司,派出机构为北京证监局。

官网显示,鞍石生物药物研发主要涉及肿瘤治疗领域,利用团队在化学和基于结构的药物设计方面的深厚专业知识,开发旨在克服现有疗法局限性的创新药物(“Best-in-class”及“First-in-class”),通过优化靶标选择性和药物过脑性,让患者持久获益。鞍石生物旗下拥有两个全资子公司:北京浦润奥生物科技有限责任公司及北京鞍石新药技术有限公司。

鞍石生物研发管线 图片来源:公司官网

截至目前,鞍石生物已有一款药品上市。2023年11月16日,鞍石生物全资子公司浦润奥生物自主研发的1类创新药伯瑞替尼肠溶胶囊(商品名:万比锐®,伯瑞替尼)用于治疗具有间质-上皮转化因子(MET)外显子14跳变的局部晚期或转移性非小细胞肺癌患者正式获批。官网显示,鞍石生物创始人、董事长、CEO为石和鹏,中国协和医科大学微生物与生化药学专业博士,拥有超过17年大型制药公司和创新性生物科技公司的工作经验,涉及药物早期开发、临床研究、产业化生产、商业化开发,对生物医药领域发展有深刻理解,擅长创新企业运营,带领浦润奥荣获“十三五”第一批北京生物医药产业跨越发展工程(G20)创新引领企业。曾任扬子江药业集团北京海燕药业公司常务副总经理、哈尔滨誉衡药业股份有限公司集团研发总监和BD总监。将年销售20亿元品种“苏黄止咳胶囊”落地北京,带领扬子江北京海燕药业成为北京市生物医药G20企业。曾获北京市科技新星、北京市百名领军人才、北京市高层次创新创业人才等。

据医药魔方InvestGo数据库,鞍石生物已经完A轮、B轮融资和一次股权转让,投资方包括春华资本、维梧资本、贝恩资本、IDG资本、凯辉基金、国投创新、燕创资本等。

值得注意的是,鞍石生物于2023年12月完成B轮融资,融资总额达10亿元人民币。官方新闻稿称,此次融资主要用于上市新药万比锐®的商业化、脑胶质瘤等适应症的获批、以及安达替尼(PLB1004)等其他肿瘤药物的研发,助力鞍石生物实现从Biotech到Biopharma的进阶。

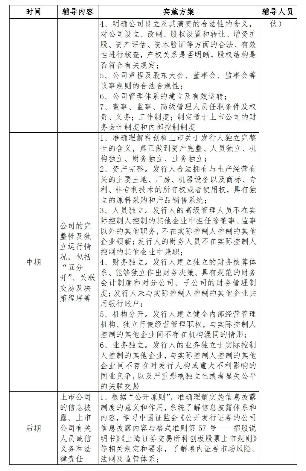
辅导备案材料公布的鞍石生物IPO辅导计划如下:

您可能感兴趣
白癜风市场迎来革命性药物
白癜风市场迎来革命性药物
产业资讯 药事纵横 2026-02-11 39
9家创新药公司完成新一轮融资!
9家创新药公司完成新一轮融资!
产业资讯 医药观澜 2026-02-11 39
创新药BD“左手倒右手”会成为常态吗?
创新药BD“左手倒右手”会成为常态吗?
产业资讯 医药财经 2026-02-11 40