医改专题
健康界
2024-11-05
1415
近日,国家卫生健康委办公厅、国家医保局办公室、国家中医药局综合司、国家疾控局综合司联合印发《关于印发紧密型县域医疗卫生共同体监测指标体系的通知》(以下简称《通知》)。
2019年,国家卫生健康委在全国开展紧密型县域医共体建设试点。2020年,国家卫生健康委、国家医保局、国家中医药局制定印发《紧密型县域医疗卫生共同体建设评判标准和监测指标体系(试行)》,通过连续三年组织开展监测评价,有效提高了地方对建设紧密型县域医共体的重视程度和工作力度。
2023年12月,国家卫生健康委等10部门联合印发《关于全面推进紧密型县域医疗卫生共同体建设的指导意见》,将紧密型县域医共体建设由试点转向全面推进,并制定了全面推进的时间表、路线图,对县域医共体建设外部管理、内部运行、完善服务、支持政策等做出了明确规定。
截至目前,全国各省份基本实现以省为单位全面推开紧密型县域医共体的阶段目标。为及时总结和评判全面阶段的进展情况,国家卫生健康委组织制定了《紧密型县域医疗卫生共同体监测指标体系(2024版)》(以下简称《指标体系》),并印发《通知》。
《指标体系》在试点阶段紧密型县域医共体评判标准和监测指标体系基础上,结合新的政策要求和前3年监测情况对评判标准和监测指标体系进行修订,重点体现人员、技术、服务、管理下沉基层导向和紧密型要求,供各地对照标准稳步推进紧密型县域医共体建设。
同时,为落实中央为基层减负精神和要求,《指标体系》精简指标数量,进一步提高指标的针对性和敏感性,将评判标准和监测指标合并,总体指标数量减少到14条,其中定量指标11条,定性指标3条。
《指标体系》围绕「紧密型、同质化、促分工、提效能、保健康」5个方面设置了14项指标。
「紧密型」为定性指标,就是要推进人事、财务、业务、药品、信息等统一管理,通过政策文件、实物及资料佐证、访谈调查等综合评判,以有明确的制度安排并已组织实施为标准,包括资源统一管理、医共体内部民主决策、服务协同联动3项指标。
「同质化」就是要推动资源下沉,提升县域医疗卫生服务能力与质量,包括二级及以上医疗卫生机构中级及以上医师到基层医疗卫生机构派驻人数(人)/每万常住人口、影像心电中心服务开展与心电设备村级覆盖率、基层医疗卫生机构人均收入与牵头医院人均收入的比值3项指标。
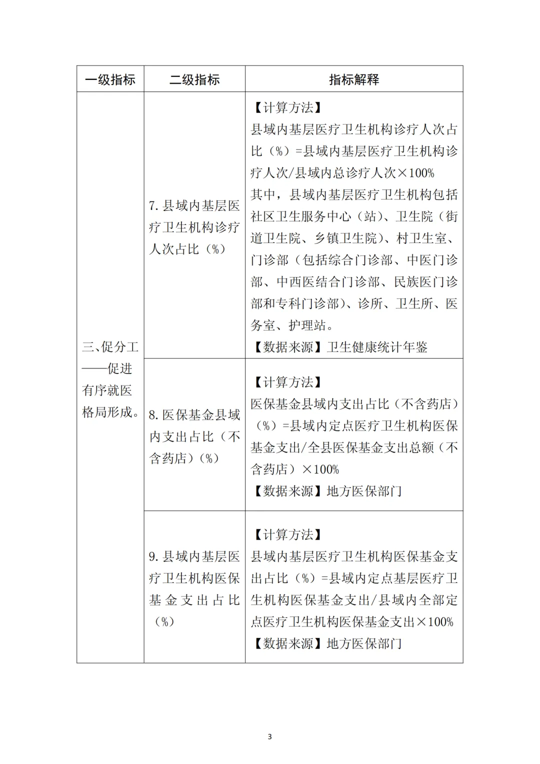
「促分工」就是要促进有序就医格局形成,包括县域内基层医疗卫生机构诊疗人次数占比、医保基金县域内支出占比(不含药店)、县域内基层医疗卫生机构医保基金支出占比3项指标。
「提效能」就是要促进医疗卫生资源有效利用和提高医保基金使用效能,包括参保人在县域内住院人均费用(元)及增长率、参保人县域内住院人次占比、县域内中医类诊疗量占比3项指标。
「保健康」就是要提升县域居民获得感和健康水平,包括县域内慢性病健康管理人群住院率、县域内四类慢性病过早死亡率2项指标。
《通知》强调,指标体系供县级开展自评和省市两级开展监测评价,国家对各省份建设情况进行动态监测。各地要加强工作指导,强化结果运用,确保县域医共体建设扎实推进,取得实效。
紧密型县域医疗卫生共同体监测指标体系 (2024 版)





医改专题
健识局
2026-05-07
111
医改专题
医药早知道
2026-04-30
289
医改专题
村夫日记LatitudeHealth
2026-04-30
447
热门资讯