产业资讯
医药魔方Invest
2024-11-07
1677
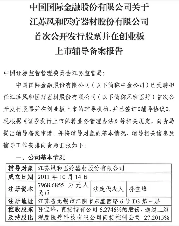
2024年11月4日,证监会官网披露,江苏风和医疗器材股份有限公司(简称:风和医疗)上市辅导备案,辅导机构为中金公司,派出机构为江苏证监局。
辅导备案报告显示,10月14日,风和医疗与中金公司签署辅导协议,拟由原先的科创板上市转向冲刺创业板。今年8月份,风和医疗刚终止了科创板上市申请。

图片来源:证监会官网
此前的招股书显示,风和医疗是一家国内领先的专注于微创外科手术器械及耗材的研发、生产和销售的创新型企业。自设立以来,公司始终致力于自主研发与技术创新,打造高性能微创外科手术器械产品,以满足日益增长与变化的微创外科手术临床需求,为国家专精特新重点“小巨人”企业。
经过十余年的技术积累与技术迭代,风和医疗已构建全面的产品矩阵与先进的产品布局,包括腔镜吻合器(包括电动腔镜吻合器和手动腔镜吻合器)、开放吻合器以及其他微创外科手术器械(如穿刺器、结扎夹及施夹钳等)。
截至本招股说明书签署日,风和医疗已获批17项产品,其中共有3项产品取得NMPA第Ⅲ类医疗器械注册证、14项产品取得NMPA第Ⅱ类医疗器械注册证、3项产品取得FDA认证、12项产品取得CE认证;风和医疗积极推进技术升级与新产品研发,共有1项进入注册许可申请阶段的在研产品、12项处于设计开发阶段的在研产品。
综合医药魔方InvestGO投融资数据库和公开数据,风和医疗先后完成两轮融资。据悉,B轮融资后,风和医疗的估值超过12亿元。

图片来源:风和医疗招股书(下同)
财务方面,2020年、2021年及2022年,风和医疗的营业务收入为1.47亿元、2.66亿元及3.11亿元,净利润为2825.77万元、2791.65万元及5781.16万亿元,扣非归母净利润为2602.09万元、3149.19万元及5907.24万元。

风和医疗股权结构
招股书显示,孙宝峰能够实际控制风和医疗53,730,880股有表决权股份,占风和医疗有表决权股份总数的67.4275%,能够对股东大会决策产生重大影响。
风和医疗董事会由9名董事组成,孙宝峰及其一致行动人合计提名其中7名,孙宝峰及其一致行动人能够控制风和医疗过半数的董事会席位,能够对风和医疗的董事会决策产生重大影响。
报告期内,孙宝峰一直担任风和医疗的董事长、总经理,且风和医疗的高级管理人员均由孙宝峰提名,孙宝峰能够对风和医疗经营决策、人事任免等事项施加重大影响。
综上所述,孙宝峰为风和医疗的控股股东、实际控制人。
招股书显示,孙宝峰,中国国籍,专科学历。1992年9月至1996年4月任济南市第一人民医院内科医师;1996年4月至1998年5月任上海罗氏制药有限公司济南办事处医药代表;1998年7月至2002年12月任美国礼来亚洲公司高级地区经理;2003年1月至2006年6月任第一制药(北京)有限公司青岛市场处大区经理;2006年7月至2006年12月任北京诺华制药有限公司眼科事业部华北区大区经理;2007年1月至2007年6月自主创业;2007年6月至2015年12月任济南先锋医疗器械有限公司执行董事;2015年3月至今任江阴柳涤执行事务合伙人;2015年6月至2016年3月任风和有限执行董事;2016年3月至2016年12月任风和有限董事长兼总经理;2016年12月至今任风和医疗董事长兼总经理。
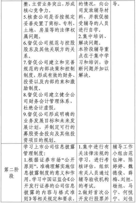
辅导备案材料公布的风和医疗IPO辅导计划如下:



产业资讯
药渡
2026-02-09
42
产业资讯
聊疗细胞
2026-02-09
52
产业资讯
药时代
2026-02-09
44