产业资讯
深蓝观
2024-12-06
1195
一年一度的国家医保谈判已正式落幕。
然而,今年遴选阶段的高要求,并没有转化成市场预期那般在谈判阶段对创新药的温和:574个申报品种最终只有162个进入谈判流程,无论是平均降幅还是目录外谈判成功率都比往年要严峻。

然而,平心而论,在创新药上医保已经拿出了相当大的诚意。
从2019年开始,医保基金对创新药的支出分别从59.49亿跃迁到2022年的481.89亿,去年这个数字再翻一倍达到900亿。这也带动了整个医保这两年的支出增速远大于收入增速。老龄化趋势之下,医保当下一个收支情况面临的压力比想象要大得多,其能维持一个对创新药的支持的速度已经实属不易。
2023年创新药占医保基金支出比例约为3.2%,同期美国该数据为10%左右。但罗马不是一天建成的。这个数字的缺口,也绝对不会是以“保基本”为属性的国家基本医疗保险来填平,它要做的事情太多太多。
另一边,当前我国的个人卫生支付仍占据一个比较高的水平,直到2023年,我国个人卫生支出占比达到27.3%,高于WHO推荐的15-20%水平。
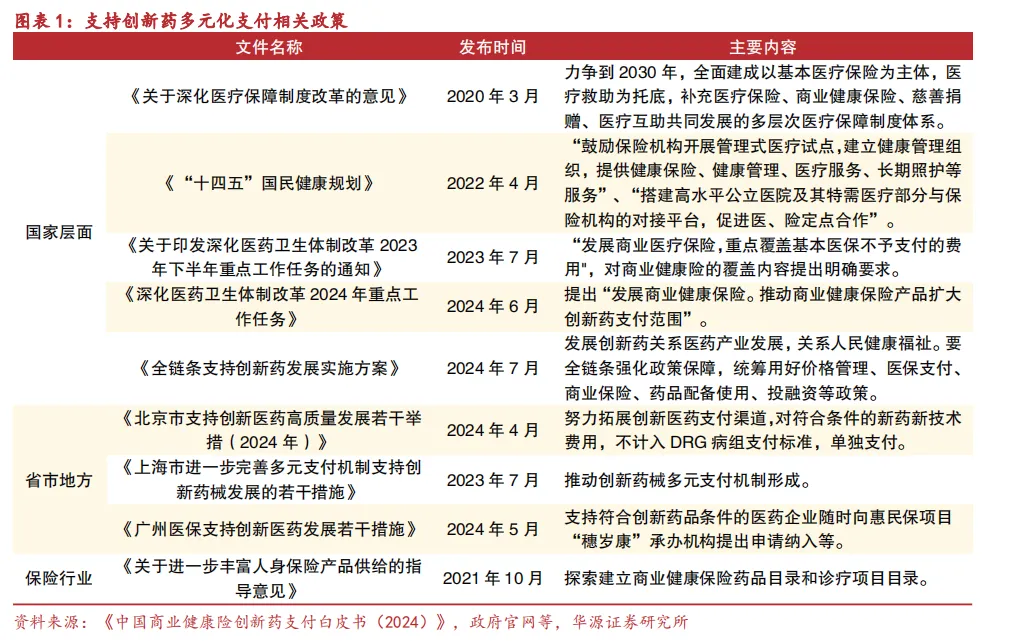
无论是为了制药行业发展,还是从民生保障出发,都倒逼着整个三医体系不得不从市场层面去寻找一些新的渠道去探索更适合行业的支付模式。也是基于此,无论是国家层面还是各地方,都相继出台相关政策,来强调商业保险支付的重要性。在中国,创新药需要多元化支付机制。

而近日,国家发文讨论了推动“医保+商保”一站式结算的积极构想,再一度燃起了整个市场对多元化支付赋能创新药的积极畅想。
无独有偶的是,在今年湾区某医药论坛上,多位对中国创新药发展有着非凡贡献的专家均强调了多元支付,尤其是商业健康险对创新药的意义。
因为数据开发和市场教育原因,商保在我国一直面临着“供需双压”的局面。但这个行业的壮大,终究是未来中国创新药的解法之一。
而在这个从零到一的过程中,也有着一批头部机构在积极探索和拓荒。
“保基本”之外,商业化的新路径
作为钱袋子,医保局这两年的壮大带来了三医领域话语权的不断提升,而政府的干预性变强能带来医疗保障的公平性提升,但这会使得市场供需匹配难度的提升,效率下降。
反之,放任医疗服务价格会弥补这一趋势,但也很容易带去个人卫生支出的暴涨,会将中低收入人群排除在外。这和健康中国2030战略相违背。
如何去在“效率”与公“平之”间去找到一个平衡,即是创新药这种高质高价品种的发展破局之道,也是整个中国健康行业长足发展的有效支撑。
无论是基本医保还是商保,保险的本质都是基于共济原则的一种风险转移。绕开保费和赔偿这其中的任意一项都是无米之炊,而基于大数据的精算,则是确保这二者的合理性,维持保险能持续运行的基础。
创新药所应用的领域有着效果拔群但花费高的特点,因此是保险产品天然发挥的舞台。除了基本医保之外,目前针对新药的一些创新保障方式,本质上还是一种“保费的支付转移”。
比如制药公司的慈善赠药计划(PAP),核心是其在赠药阶段的“福利”早已涵盖在药品的定价,高定价的目的是留给制药公司足够的市场推广的空间,从而能够在可及性、以及品牌教育上能做的事情更多。再比如一些公司推出的药品金融分期方案,更多是去折现了患者未来的现金流,来解决当期的问题。
医保局没有理由央求每一位参保者强制多交一份“新药保险”,但这件事制药公司、保险公司以及民众可以一起努力,共同去创造一个对三方都有利的局面。
然而在这个过程中,各方都有自己当下更看重的事。
比如对于制药公司来讲,基于基本医保的院内销售仍旧是公司最大的考虑,商保的嫁接需要能看到明显的销量增长结果,但这一点对于规模尚小、发展仍年轻的商保来说又是很难去承诺的;而患者端的意识,目前仍停留在“生病了才想起买保险”的阶段;当规模一直起不来,同时又缺乏数据的保险公司的兴趣自然会停留在其它更重的领域。
一个结果就是,即使多方在努力之下,2023年整个商业健康险对创新药的支付总额也仅仅只占到整个市场规模的5.3%。
从试水到加速,多元支付如何赋能
在“第九届医药创新与投资大会”上,中国医药创新促进会执行会长宋瑞霖建议,在保障国家医保基金安全的情况下试点创新支付改革,建立以商业健康险为主要补充的多元支付体系,在仿制药“用得起”和创新药“用得上”之间实现均衡。
这背后是,老百姓有更强的多元化多层次医疗需求,制药公司也需要有一个新的商业化出路。而这些需求,让国内商业健康险这片贫瘠的土壤也开始有些种子发芽。
比如大火的ADC产品DS8201、K药等肿瘤产品,在多地的惠民保均又落地的声音;在阿尔兹海默症、罕见病这种更需要市场教育的疾病领域是多元支付的发挥舞台;百万新药CAR-T,以商保作为牵头方,启动了按疗效价值支付的创新支付手段,为这种高价值创新产品的落地开启了一些未知的探索。
无论是罗氏、辉瑞、再鼎等制药企业,还是史赛克、直观复星等药械公司,在多元支付领域,均有一些探索和布局。
从数据来看,在整个创新药领域,多元化支付体系对创新药的支付规模也在日渐攀升。
据《中国商业健康险创新药支付白皮书(2024)》,2023年,商业健康险对创新药的支付总额整体贡献74亿元,2023年商业健康险赔付金额过千万的药品共计18个,其中2个药品赔付过亿。
相比2019年,商业健康险对创新药的总体支付规模年复合增长率为 25%。从商业健康险整体赔付金额排名前25的药品进行统计分析发现,商保渠道平均渗透率约 13%,意味着商业健康险对于此类创新药的支付已经举足轻重。
不过,商业健康险要成为创新药更主要的支付支柱,还有很多挑战要克服。
据波士顿咨询等机构披露,从承保品种来看,商保产品创新药保障供给尚且有待扩充,部分主流商业健康险产品未纳入,特药责任净费也相对有限。 此外,还有一个相当突出的矛盾,就是医疗机构和医药行业与商保合作机制的欠缺。
医疗机构方面,对商保体系的合作机制不顺滑,药企方面,也存在对商保的需求与现有供给不足、合作机制不明确的问题。合作路径不明晰、合作目标不明确、风险共济机制不完善都是造成“医不懂保,保不懂医”困境的重要原因。
究其根本,保险和医药是两个行业壁垒较高,其业务模式、产品特点、市场环境等方面存在较大的差异,创新药与商业健康险的共通共融并非易事。
多元化支付破局唯一出路:从患者需求出发
今年,医保局的负责人在新闻发布会上也坦言,基本医保与多样的、差异的、快速变化的医疗健康保障需求还是有较大差距的。如何去丰富供给端的保障方案,出路只有一条,就是从患者需求出发。
对于患者来说,最核心的需求就是在生病时能有药可医,有药可保,最大程度降低自身的用药负担。
在过去两三年,惠民保以其价格亲民,自带普惠性质,将保障范围从年轻人、标准体拓展到包括既往症人群和老年人的全人群,打开了社商融合的创新之路,一上线便成为一款现象级产品。
然而,保障有限、获得感不足惠民保终究只是一个开始,围绕“可持续难题”和“增长乏力”讨论不绝于耳。它最大的意义在于,展示了市场对医保之外补充保障方案的渴求,更多只是一块多元化支付的“敲门砖”。
在中国一个超级人口基数之下,即使一种不起眼的疾病,整个患者人数都相当庞大。从疾病发病时间线算起,患者的身体状况、疾病轻重缓急不尽相同,各自对健康保障的需求、以及愿意付出的经济成本也各有参差,必然需要多元化的支付方案来落地。
比如制药公司运行已经相对稳健的患者援助/用药资助计划,它更多的是发生在患者用药开始之后,由医药公司出资,目的是帮助患者完整的渡过整个疗程。
药品分期更多是发生在治疗动作完成之后,由金融机构发行的一种“债权服务”,医药企业和患者共同来承担这笔资金的成本,适用于高值创新药在可负担性不高的地区和城市的铺广。
除此之外,多元支付的另一个重要支点是无疑是商业健康险。
传统的百万医疗险强调的是医保支付之后的费用,随着DRG等医保支付改革的推进,对于更高层次的医疗需求在医院内可能无法得到满足从而被“挤压”到了院外市场。因此对“大专家”“先进药”的健康需求还需要中高端医疗险来进一步适配。
此外,传统的商业健康险对投保人往往有着较高的健康要求,造成了较大的市场空缺。这就需要带病体保险的创新来解决“投保难”的困境。值得一提的是,带病体保险对于医药行业的影响或许更为深远,原因在于,行业已经沉淀了一定体量的带病客群,且带病体客群更易被触达,且为健康需求付费的意愿更强。
随着行业的持续探索,医保外的支付方案日益丰富。然而,产品的多样性、医疗和保险的专业性,一定程度上也成为阻挡大众触达并获益的一道坎。
多样化的支付方案需要聚合,创新药械的供应需要协同,医疗服务网络需要搭建,支付体验尚待革新。这并非一个药企、一家医疗机构或一个保司可以单独实现的。市场亟待一位整合者的角色出现。
近期进博会上,笔者观察到以镁信健康为代表的平台型的企业,已经率先作出尝试。
其最大的特点是将前述若干多元支付模式整合在了一码直付平台·多元支付专区上,打通了市面上绝大多数新药支付渠道。在一码直付平台上,用户仅凭一个二维码,完成诊疗、就医、用药、支付等一系列服务。
平台根据用药的门诊、住院和药房场景,开通就医直付和特药直付服务,以此来解决“手续复杂、理赔周期长”的行业通病。这种做法得到一部分MNC和本土新生代Biotech的青睐,而随着更多的重磅新品陆续入驻,它能覆盖的疾病和领域也越来越广。平台的丰富,需要供给双方一起去完成。
当市场还在等待着通过多样化的支付方式从整体层面去打破支付困境,推动创新药领域全面发展之时,镁信选择了从最真实的一线用药场景出发,去优化制药公司、支付方、药房、和患者之间的对接效率,为创新药支付渠道的突破和落地提供新路径和新抓手,打破横亘在患者和医疗、支付中的信息壁垒。
这是互联网平台能去做、并擅长做的事情。
无论是创新药还是不同的支付方,最终目的都是为了让国内患者能够更好满足就医问药的需求,在这一点上二者有一个共同的目标,因此有很好的相容的空间。
展望
近期,政策端的消息传来,医保局明确表态赋能商业健康险,六大领域信息有望开放,医保、医疗数据与商保共享终于进入落地阶段,商保加入多元支付体系,核保、理赔等最先受益,产品设计等或将跨越式提升。
而在这个过程中,以镁信为代表的三方平台,是一个“行业加速者”,它将更多的保险产品、更多的创新诊疗工具,以及更多的患者拉在了一起,来让商保更好去落地。
而在商保加入并成为医疗市场的重要支付方后,除了能缓解基本医保基金的压力之外,更重要的,在于让保险行业的影响力或将得到进一步提升,从而更好提升对医药的赋能深度。
最近国家医保局提出要健全“1+3+N”多层次医疗保障体系,即除了基本医保之外,还有政府支持的惠民保,以及其他商业健康保险、慈善、工会互助和一些其他基金,为多层次医疗保障体系加上了顶层注解。
无论如何,支付端的问题是创新药最大的堵点,业内的聚焦点都放在支付上,如何更好地落地1+3+N的创新药多层次体系?如何更好地为创新药在支付端“松绑“和”赋能“?如何实现药企、保险和患者的多方供赢,或许市场上已提供了一个可以去发力的方向。
产业资讯
国际肿瘤资讯
2026-04-02
40
产业资讯
识林
2026-04-02
46
产业资讯
医药地理
2026-04-02
43