医改专题
向阳论医谈药
2025-02-25
2235
核心观点
医保控费大势所趋,商保补充作用有限。我国目前形成以医疗救助为托底,以基本医疗保险为主体,以商业医疗保险为补充的医疗保险体系。1)从医保基金累计结余增长来看仍然存在较大压力,2023年我国基本医保参保人数达到13.3亿人,2024年基本医保收入增速5.5%,同期支出增速4.4%,支出增速再次大于收入增速,基金累计结余5.31万亿元,较上年增长0.51亿元,2024年医保基金累计结余增速放缓。2)商业医疗保险作为基本医保的补充保障,2022年商业健康保险支出3600亿元,同期基本医疗保险支出24697.2亿元,为商保支出的6.9倍。商业健康保险的支出占比仅仅占到总体保险体系支出的13%,作用仍然有限。3)参考国际经验,中国商保在卫生支出中占比较低,赔付水平较低。2021年我国卫生支出中,社保占比36%、商保占比7%。我国商保占比相较于其它替代性商保体系美国(30%)还处于较低水平,和同样是补充型商保体系的法国(12%)相比仍有差距。OECD五国商保的赔付率在70%以上,远远超过我国在2020-2022年平均赔付率水平(42%)。
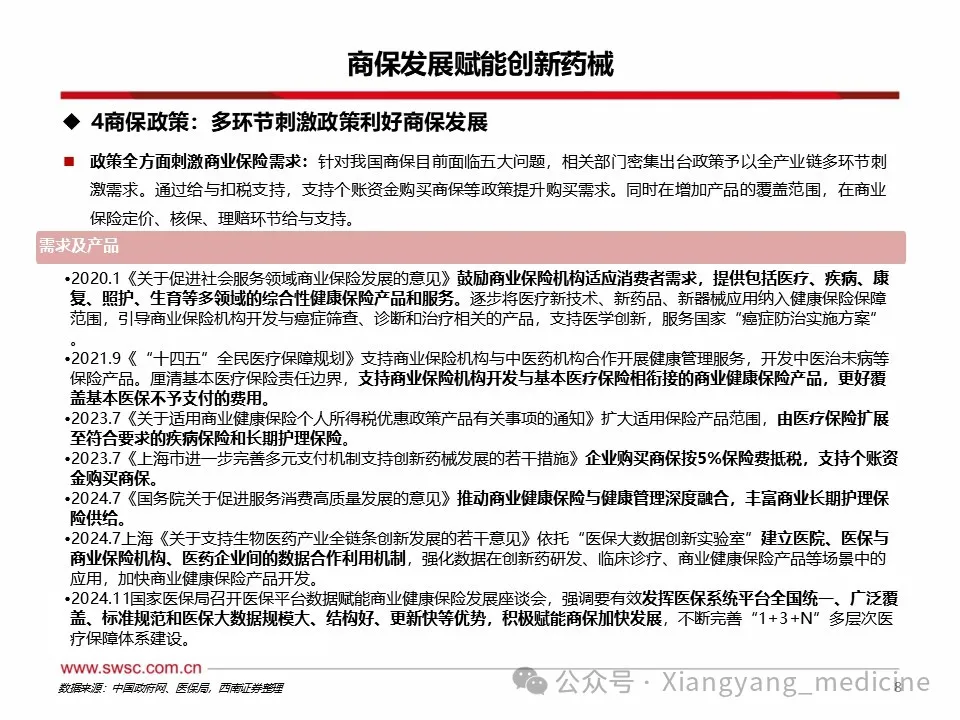
政策打通商保全产业链,商保潜在支付空间巨大。针对我国商保目前面临五大问题(需求、产品、定价、核保、理赔),相关部门密集出台政策支持。1)需求:通过给与扣税支持,支持个账资金购买商保等政策提升购买需求,2)产品:增加产品设计满足不同需求;3)定价:利用医疗、医保大数据开展测算,科学精准定价,减少风控成本;4)核保:推进医保商保信息平台信息共享,支持丙类医保目录纳入商业保险;5)理赔:简化理赔手续,鼓励实现与基本医疗保险、大病保险、医疗救助“一站式”结算。在乐观估计下,健康险保费收入在2032年将达到2.2万亿元,医疗险赔付支出8800亿元,相比2022年增量达7346亿元。在中性估计下,健康险保费收入在2032年将达到1.4万亿元,医疗险赔付支出4623亿元,增量达3169亿元。
商保利好创新药械发展。1)创新药方面,至2024年底,中国已上市未纳入医保创新药3871项,其中仅87项入惠民保。未纳入医保及商保药物多为慢性病、罕见病以及高价药,随着各地逐渐将其纳入惠民保,销售额或大幅提升。2023年商业健康险对创新药的支付总额约74亿元,约占创新药市场规模的5.3%,2024年商业健康险针对创新药械的总赔付额约为124亿元,该支付规模连续三年高速增长,年复合增长率达103%。2025年1月,国家医保局明确表示将会拓宽创新药支付渠道,探索建立丙类药品目录,支持引导普惠型商业健康保险将疗效确切、临床价值和创新程度高、价格较为昂贵超出基本医保支付能力的药品纳入报销范围,2025年内有望发布第一版丙类目录。2)医疗器械方面,内外置修复体、耐用医疗设备、手术置入器材等逐渐被纳入商保保障范围,但截至目前,多数将医疗器械纳入保障范围的商保产品都属于保费较高的高端商保,存在一定消费者门槛。随着商保多元产品出台,将利于创新医疗器械持续放量。风险提示:政策变动风险;需求不及预期风险;赔付率不及预期风险。




















对外发布时间:2024年2月24日
报告发布机构:西南证券股份有限公司(已获中国证监会许可的证券投资咨询业务资格)
本报告分析师:杜向阳 SAC执业证书编号:S1250520030002
分析师承诺:本报告署名分析师具有中国证券业协会授予的证券投资咨询执业资格并注册为证券分析师,报告所采用的数据均来自合法合规渠道,分析逻辑基于分析师的职业理解,通过合理判断得出结论,独立、客观地出具本报告。分析师承诺不曾因,不因,也将不会因本报告中的具体推荐意见或观点而直接或间接获取任何形式的补偿。
医改专题
健识局
2026-05-07
101
医改专题
医药早知道
2026-04-30
284
医改专题
村夫日记LatitudeHealth
2026-04-30
441
热门资讯