产业资讯
BiG生物创新社
2025-03-05
1105

《柳叶刀》指出,肥胖是一种复杂的、异质性的、慢性的和进行性的疾病,会严重影响健康、生活质量和死亡率。对肥胖人群的生活方式和行为的干预是肥胖管理的关键手段,但只有少数人能真正的严格按照干预方式坚持下去而达到理想效果,而减肥或代谢手术仍然是最有效和最持久的治疗方法。随着肥胖率和健康意识的增加,肥胖市场的需求不断攀升,人们亟需更安全有效的减肥药物。

肥胖的广泛并发症(Ildiko Lingvay et al., Obesity in adults, The Lancet, 2024)
01
减肥市场
目前在开发接近代谢手术减肥效果的药物方面已经取得了相当大的进展,全球减肥市场在五年间从8亿美元增长至60亿美元,GLP-1靶点捷足先登。诺和诺德年报显示,2024年减肥用司美格鲁肽注射液Wegovy创收 84.48亿美元,同比增长86%,其三款司美格鲁肽产品全年合计收入292.96亿美元。礼来年报显示,2024年降糖版替尔泊肽Mounjaro全年销售额达到 115.401亿美元,同比增长124%,减重版替尔泊肽Zepbound全年贡献收入49.257亿美元(2023年全年为1.76亿美元),二者合计全年收入 164.458亿美元。

GLP-1作用机制(左)和FDA获批减肥药物在超重或肥胖患者中的疗效(右)

此外,口服、多靶点的减重药物需求庞大,减肥市场持续增长。安进(在研Maritide,靶向GLP-1R和葡萄糖依赖性促胰岛素多肽受体GIPR)、罗氏(在研CT996,靶向GLP-1R,口服;CT388,靶向GLP-1R和GIPR)、Altimmune(在研Pemvidutide,靶向GLP-1R和胰高血糖素受体GCGR)、Viking
Therapeutics(在研VK2735,靶向GLP-1R和GIPR)、Rhythm
Pharmaceuticals(在研Setmelanotide,靶向黑素皮质素-4受体MC4R)以及礼来(Retatrutide,靶向GLP-1R,GIPR和GCGR
;Orforglipron,靶向GIP-1R,口服)等企业持续创新口服小分子以及双靶点甚至多靶点长效减肥药物,持续大力推进临床试验并取得了积极数据。IQVIA预计2028年全球减重药品的支出将达到
390亿到1310亿美元区间,高盛的分析团队预测全球2030年的减肥药市场规模将达到1300亿美元。

全球肥胖新药研发TOP 10靶点
02
2024年度肥胖新靶点
在刚过去的2024年,研究人员发现了一些里程碑式的肥胖新靶点,包括PICK1, NMDA receptor, LGR4, PXR, PTER, RUVBL2, NK2R, ABHD6等等,为减肥市场注入新的希望。下面对重点的靶点进行列举。
2.1 NMDA receptor
论文:Petersen J, Ludwig MQ, Juozaityte V, et al. GLP-1-directed NMDA receptor antagonism for obesity treatment. Nature. 2024;629(8014):1133-1141. doi:10.1038/s41586-024-07419-8
成果:NMDA (N-methyl-d-aspartate, N-甲基-d-天冬氨酸 ) 受体是一种谷氨酸激活的阳离子通道,对大脑中的许多过程都至关重要,目前非竞争性、开放通道 NMDA 受体阻滞剂在临床上用于治疗阿尔茨海默病和难治性抑郁症。全基因组关联研究表明,谷氨酸能神经传递和 NMDA 受体介导的突触可塑性对体重稳态很重要。研究人员在饮食诱导的肥胖小鼠中每天一次皮下注射强效 NMDA 受体拮抗剂 MK-801 ,发现肥胖小鼠的食物摄入量和体重呈剂量依赖性下降,但用 MK-801 治疗会在肥胖小鼠中引起明显的体温过高的副作用,所以MK-801单一疗法并不适合肥胖治疗。
为了安全地利用 NMDA 受体拮抗作用的降重特性,研究人员将MK-801 通过化学可切割的二硫键与 GLP-1 类似物偶联,作为双峰分子(Bimodal molecule)称为GLP-1–MK-801。与用载体或 GLP-1 或 MK-801 单一疗法治疗的小鼠相比,GLP-1-MK-801导致小鼠食物摄入量显著减少,从而协同降低小鼠体重,并产生了 23.2% 的载体校正体重减轻量,且通过肠促胰岛素作用导致血糖水平降低,有助于葡萄糖稳态。同时偶联物GLP-1-MK-801也减轻了 MK-801 的不良热疗和高压作用。同时研究人员发现,MK-801与GLP-1或其他肽类似物、肽 YY (PYY)、葡萄糖促胰岛素肽 (GIP) 以及 GIP/GLP-1 共激动剂偶联,能够延长他们的半衰期而增强减肥疗效。

GLP-1-MK-801对代谢疾病表型的改善
为了进一步确定 GLP-1-MK-801 的转化潜力,研究人员将其与司美格鲁肽进行了基准测试,结果显示,对比之下GLP-1-MK-801具有更优的降甘油三酯效果和更显著的体重降低效果,而在司美格鲁肽的基础上联用 GLP-1-MK-801 治疗会导致单独使用司美格鲁肽达到减肥平台期的小鼠体重额外减轻7%,这将为NMDA受体拮抗作用整合到下一代减肥疗法中提供额外的支持。

GLP-1-MK-801 与司美格鲁肽在肥胖和糖尿病临床前模型中的比较
2.2 PTER
论文:Wei W, Lyu X, Markhard AL, et al. PTER is a N-acetyltaurine hydrolase that regulates feeding and obesity. Nature. 2024;633(8028):182-188. doi:10.1038/s41586-024-07801-6
成果:研究人员发现了一种表达在肾脏、肝脏和脑干中的生理性的N-乙酰牛磺酸水解酶PTER(Phosphotriesterase-related)能够催化内源性 N-乙酰牛磺酸水解为牛磺酸和乙酸盐,其遗传消融将导致组织 N-乙酰牛磺酸水解活性完全丧失和 N-乙酰牛磺酸水平的全身性增加。
在增加牛磺酸水平的刺激后,Pter 敲除小鼠表现出食物摄入量减少、对饮食诱导的肥胖的抵抗力增加和葡萄糖稳态的改善,对肥胖野生型小鼠施用 N-乙酰牛磺酸也以 GFRAL 依赖性方式减少食物摄入量和体重。文章数据将 PTER 置于次生牛磺酸代谢的中心酶促节点,并揭示了 PTER 和 N-乙酰牛磺酸在体重控制和能量平衡中的作用。

Pter KO 小鼠的代谢表型
2.3 NK2R
论文:Sass F, Ma T, Ekberg JH, et al. NK2R control of energy expenditure and feeding to treat metabolic diseases. Nature. 2024;635(8040):987-1000. doi:10.1038/s41586-024-08207-0
成果:本文研究发现NK2R(Neurokinin 2 receptor,神经激肽 2 受体)的激活足以抑制中枢食欲并增加外周的能量消耗。研究人员首先通过数据库检索富集揭示了NK2R 与肥胖和血糖控制的遗传联系,而后专注于 NK2R。
由于NK2R的内源性配体神经激肽 A 寿命短且缺乏受体特异性,以前无法利用 NK2R 信号传导进行治疗,由此研究人员开发了选择性、长效 NK2R 激动剂,可达到在人体中每周给药一次的频率。在小鼠中,NK2R 激动剂通过诱导能量消耗和非厌恶性食欲抑制来规避经典的瘦素信号传导,从而引发体重减轻。此外,高胰岛素-正常血糖钳显示 NK2R 激动作用急性增强胰岛素致敏。在糖尿病、肥胖猕猴中,NK2R 激活可显著降低体重、血糖、甘油三酯和胆固醇,并改善胰岛素抵抗。这些发现确定了一个单一的受体靶点NK2R,它利用能量消耗和抑制食欲的程序来改善能量稳态并逆转跨物种的心脏代谢功能障碍,开发的下一步关键将是临床评估长效 NK2R 激动剂在人类中的疗效和耐受性。

长效 NK2R 激动剂改善全身能量稳态
2.4 PSD-95&PICK1
论文:Fadahunsi N, Petersen J, Metz S, et al. Targeting postsynaptic glutamate receptor scaffolding proteins PSD-95 and PICK1 for obesity treatment. Sci Adv. 2024;10(9):eadg2636. doi:10.1126/sciadv.adg2636
成果:PDZ(Protein-95 (PSD-95)/disc large/ZO-1)结构域是胞内支架蛋白的重要组成,而包含 PDZ 结构域的蛋白支持突触后谷氨酸受体复合体的形成和稳定性,正在成为各种中枢神经系统疾病(如中风和神经性疼痛)的潜在靶标。
为了探究这类蛋白在肥胖机制中的作用以及其对肥胖治疗的潜力,研究人员通过基因筛选相关可成药靶点,确定了DLG4(基因名称为discs large homolog 4)和PICK1(Protein interacting with C kinase 1,与C 激酶互作的蛋白1)位点与肥胖表型相关联,进一步发现 DLG4 基因的蛋白产物PSD-95或PICK1 的药理学抑制能够通过无意识地减少食物摄入量来降低肥胖小鼠的体重。且由于谷氨酸受体的药理学干扰可以通过减少兴奋性神经传递、促进神经回路的变化,可能引发持续的疾病缓解作用,诱导持久的神经可塑性,而研究人员发现在治疗停止后,PSD-95 和 PICK1 抑制剂仍然能够保持小鼠体重减轻持续约8天。

PICK1 和 PSD-95抑制剂的代谢表型
PICK1 和 PSD-95 以前分别被确定为神经性疼痛和中风药物治疗的机会性靶标,而在本文的研究中,研究人员将人类基因组数据与啮齿动物体内药理学相结合,识别并功能验证出PSD-95 和 PICK1 在体重调节中的重要作用,证明了 PICK1 和 PSD-95 的二聚体肽抑制剂可选择性地减轻体重和脂肪量,并且在治疗停止后保持体重减轻的持续性。这一发现将鼓励进一步进行靶向谷氨酸受体支架蛋白治疗肥胖的临床前评估。
2.5 LGR4
论文:Liang Y, Luo C, Sun L, et al. Reduction of specific enterocytes from loss of intestinal LGR4 improves lipid metabolism in mice. Nat Commun. 2024;15(1):4393. Published 2024 May 23. doi:10.1038/s41467-024-48622-5
成果:LGR4(Leucine-rich repeat containing G-protein-coupled receptor 4,含有 G 蛋白偶联受体 4 的富含亮氨酸的肠道重复序列)是一个长的细胞外结构域,包含多个富含亮氨酸的重复序列,它在消化器官、胚胎、下丘脑、软骨和毛囊等组织中广泛表达,且在肠道中,LGR4 大量表达,这有助于维持肠道稳态。
为探究LGR4是否影响营养吸收和能量稳态,研究人员通过实验设计发现肠上皮中 Lgr4 表达的缺乏能够降低肠上皮细胞对长链脂肪酸选择性吸收的比例,导致脂质吸收减少,从而改善脂质和葡萄糖代谢。RNA 测序表明吸收性肠上皮细胞具有异质性,在 Lgr4 iKO 小鼠中,选择性吸收长链脂肪酸的肠上皮细胞减少,而选择性吸收碳水化合物的肠上皮细胞增加,且伴随Notch 信号传导的激活和 Wnt 信号传导的并发抑制。与这些改变相关的是脂质吸收的显著减少,脂质吸收的减少使 Lgr4 iKO 小鼠对与野生型同窝伴侣相关的高脂肪饮食诱导的肥胖具有抗性。因此,这项研究提示靶向肠道 LGR4 是干预肥胖和肝脂肪变性的潜在策略。

肠道敲除Lgr4改善高脂饮食诱导的小鼠肥胖

肠道 LGR4 丢失引起特异性肠上皮细胞减少以改善脂质代谢
2.6 PXR
论文:Zhang J, Huang Y, Li H, et al. B3galt5 functions as a PXR target gene and regulates obesity and insulin resistance by maintaining intestinal integrity. Nat Commun. 2024;15(1):5919. Published 2024 Jul 14. doi:10.1038/s41467-024-50198-z
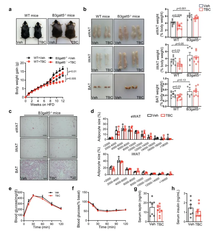
成果:PXR (Pregnane X receptor,孕烷 X 受体) 在肝脏和肠道中高度表达,最初被确定为调节药物代谢的外源性受体,已有研究证明 PXR 在葡萄糖、脂质和胆汁酸代谢中起着至关重要的作用,使其成为肥胖和 2 型糖尿病的潜在治疗靶点。而PXR 在脂质代谢中似乎具有相互冲突现象,全身 PXR 缺乏能够改善了高脂饮食诱导的肥胖, PXR 的激活却加剧了高甘油三酯血症和胰岛素抵抗,而用全身 PXR 激动剂治疗高脂饮食诱导的小鼠可减轻其肥胖和胰岛素抵抗。
本文发现 TBC( Tributyl citrate,柠檬酸三丁酯)对PXR 的肠道选择性激活可以缓解 高脂喂养小鼠的肥胖和胰岛素抵抗。研究人员通过 RNA 测序发现 TBC 可显著上调肠道 B3galt5 (β-1,3 galactosyltransferase 5,β-1,3 半乳糖基转移酶 5 )的表达,并进一步证实 B3galt5 是 PXR 的直接转录靶基因。从机制上讲, B3galt5 介导粘液 O-糖基化并使其对蛋白水解降解具有抵抗力,从而支持肠道屏障的完整性和功能。同时B3galt5 的全身和肠道特异性敲除都会加重高脂诱导的肥胖、胰岛素抵抗和炎症,B3galt5 敲除还消除了 TBC 对肥胖和胰岛素抵抗的保护作用。这项研究表明 PXR-B3galt5 轴在代谢稳态维持中十分重要,可能成为肥胖的一种潜在治疗策略。

B3galt5 介导肠道 PXR 激活对肥胖小鼠的影响
2.7 RUVBL2
论文:Xing M, Li Y, Zhang Y, et al. Paraventricular hypothalamic RUVBL2 neurons suppress appetite by enhancing excitatory synaptic transmission in distinct neurocircuits. Nat Commun. 2024;15(1):8939. Published 2024 Oct 16. doi:10.1038/s41467-024-53258-6
成果:PVH (Paraventricular hypothalamus,室旁下丘脑) 对于食物摄入的控制至关重要,但 PVH 神经元背后的突触前机制仍不清楚。本文研究人员发现PVH 中的 RUVBL2在能量不足期间发生显著降低,PVH RUVBL2 的敲除导致小鼠食欲亢进。
PVH 中表达 RUVBL2 的神经元 (PVHRUVBL2)通过投射到弓状下丘脑、背内侧下丘脑和臂旁复合体来发挥厌食作用,进一步研究发现PVHRUVBL2神经元与弓状下丘脑中的阿片-黑素-促皮质素原和刺鼠相关蛋白神经元形成突触连接。PVH 中的 RUVBL2敲除通过减少活动区附近的突触前钮扣和突触囊泡来损害兴奋性突触传递,以及PVH 中的 RUVBL2 过表达抑制食物摄入并防止饮食诱导的肥胖。研究证明了 PVH RUVBL2 在食物摄入控制中的重要作用,并表明调节突触可塑性可能是抑制食欲和肥胖的有效方法。

PVHRUVBL2神经元通过PVHRUVBL2 → ARC, PVHRUVBL2 → DMH, 和 PVHRUVBL2 → PB回路发挥厌食作用
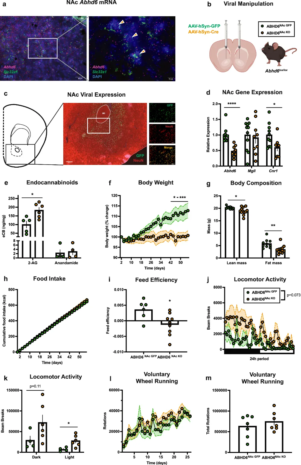
2.8 ABHD6
论文:Lau D, Tobin S, Pribiag H, et al. ABHD6 loss-of-function in mesoaccumbens postsynaptic but not presynaptic neurons prevents diet-induced obesity in male mice. Nat Commun. 2024;15(1):10652. Published 2024 Dec 16. doi:10.1038/s41467-024-54819-5
成果:ABHD6(α/β-hydrolase domain 6 ,α/β-水解酶结构域 6) 是一种影响能量代谢的相关脂肪酶,ABHD6能够在大脑中降解 2-花生四烯酰甘油,从而改变大麻素受体信号。它在伏隔间膜回路中的功能作用对动机行为至关重要,并受到内源性大麻素相当程度的调控。
本文研究表明神经元 ABHD6 对伏隔核的控制是雄性小鼠体重和奖励导向行为的关键决定因素。与增加内源性大麻素张力、伏隔核但不是腹侧被盖区 ABHD6 丢失相关的预期结果相反,神经元完全防止饮食诱导的肥胖,减少食物和药物的寻求,并在不影响焦虑抑郁行为的情况下增强身体活动。伏隔核神经元和多巴胺腹侧被盖区神经元中的 ABHD6 缺失对食物的需求反应产生相反的影响。ABHD6 抑制剂的脑室内输注也可抑制食欲并促进体重减轻。研究结果揭示了突触前和突触后伏隔膜神经元 ABHD6 的功能特异性,从而能够差异控制能量平衡,并提出 ABHD6 抑制是一种潜在的抗肥胖靶点。

伏隔核神经元中的 ABHD6 功能丧失抑制体重增加并增加运动活动
总结
这些肥胖治疗新靶点从机制上可以分为两大阵营:抑制食欲、改善代谢,或者说:神经机制、代谢机制。这些新靶点的发现为有效的肥胖治疗或精准的个体肥胖疗法的发展乃至人群层面的预防策略提供更广阔的道路,可能会进一步彻底改变肥胖的治疗。
参考文献:
1.Lingvay I, Cohen RV, Roux CWL, Sumithran P. Obesity in adults. Lancet. 2024;404(10456):972-987. doi:10.1016/S0140-6736(24)01210-8
2.Zeljkovic A, Vekic J, Stefanovic A. Obesity and dyslipidemia in early life: Impact on cardiometabolic risk. Metabolism. 2024;156:155919. doi:10.1016/j.metabol.2024.155919
3.Perdomo CM, Cohen RV, Sumithran P, Clément K, Frühbeck G. Contemporary medical, device, and surgical therapies for obesity in adults. Lancet. 2023;401(10382):1116-1130. doi:10.1016/S0140-6736(22)02403-5
4.Crunkhorn S. NK2R agonist delivers one-two punch to obesity. Nat Rev Drug Discov. 2025;24(1):15. doi:10.1038/d41573-024-00185-2
产业资讯
瞪羚社
2026-02-07
22
产业资讯
医药魔方Pro
2026-02-07
19
产业资讯
Bio Journey
2026-02-07
22