产业资讯
赛柏蓝
2025-04-11
3709
01
美国将对药品征收关税?
据央视新闻消息,当地时间4月8日,美国总统特朗普发表讲话称,美国将对药品征收关税,并于4月9日生效。特朗普在讲话中称:制药企业的大部分产品都在美国销售,若加税落地,他们将不得不从中国及全球其他地区撤离,并在美国本土设厂。

受关税消息影响,4月9日,A股、港股生物医药类上市公司股价集体大跌。
回顾2018年以来的美国对华医药关税政策,涉及的以医用耗材为主,多数原料药、制剂产品被排除在外。
特朗普这一表态引发业内猜测,药品可能失去关税豁免权。
截至目前,白宫网站指出,一些商品将不受“对等关税”的约束,包括:已经受到第232条关税约束的钢铝制品、汽车和汽车零部件,以及未来可能受到第232条关税约束的商品;铜、药品、半导体、木制品、黄金;在美国无法获得的能源和其他某些矿物等。
《豁免此次从价税商品附录》显示,超过90%的医药产品(包括化药制剂、疫苗、抗体等生物制品)以及维生素类、氨基酸类等大宗原料药仍被纳入豁免清单,仅布洛芬、去甲伪麻黄碱等少数原料药未获豁免。
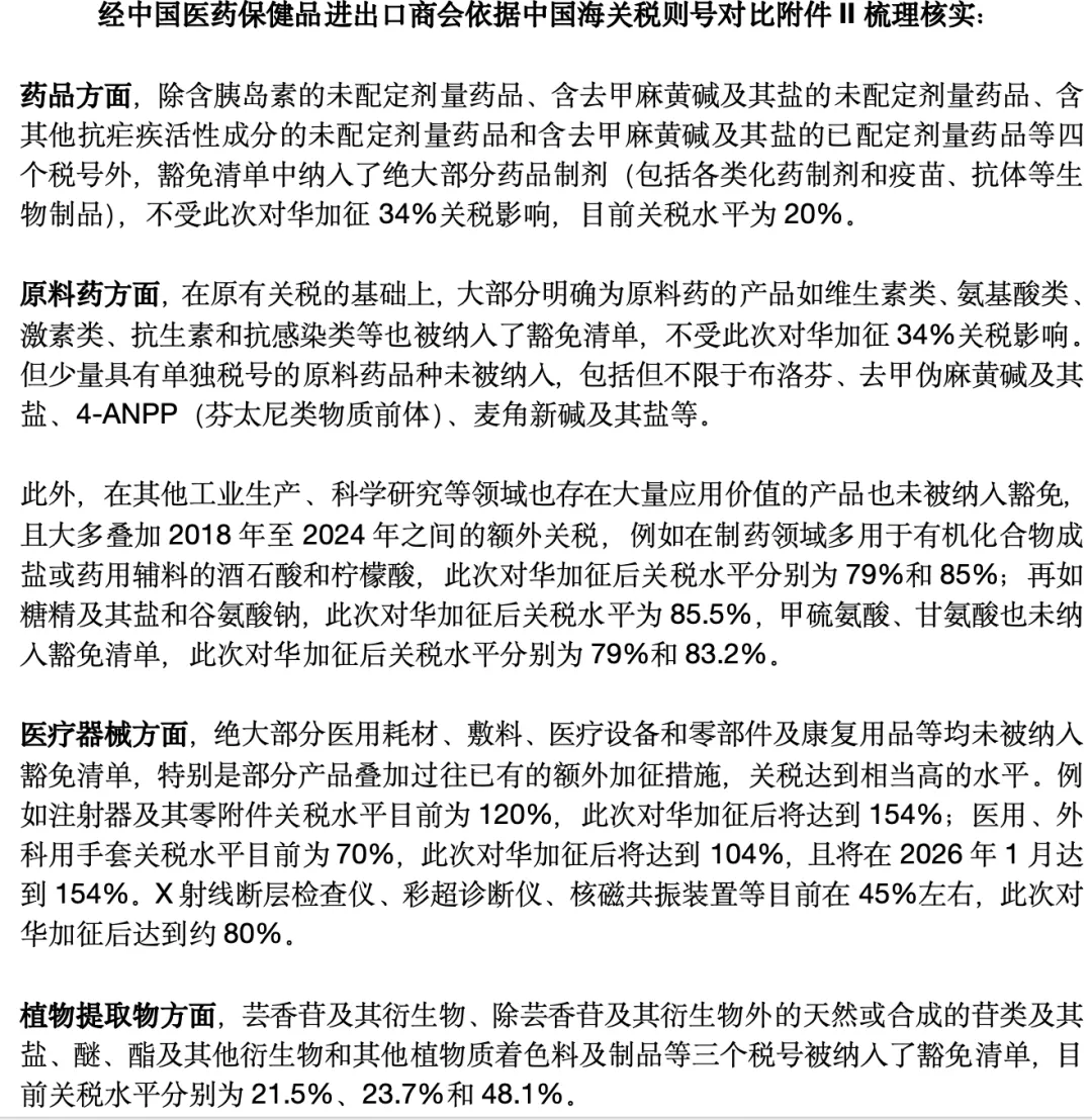
在前期工作基础上,中国医药保健品进出口商会对照中国海关税则号梳理了豁免的医药产品及其相关税号:

不过,白宫网站消息称,特朗普拥有“修改权限”,可以视情况提高或者降低关税。
02
一旦落地可能产生哪些影响?
我国是全球最大的原料药生产国和出口国,据中国医药保健品进出口商会数据,2024年我国医药保健品进出口额合计1993.76亿美元,其中出口额1079.64亿美元,进口额914.12亿美元。
在我国出口的产品中,体量最大的是西药类,达1064.52亿美元,其中原料药538.07亿美元,西成药297.76亿美元,生化药228.69亿美元;其次是医疗器械类(845.54亿美元),其中医院诊断与治疗占比最大(502.99亿美元),其次是一次性耗材(145.19亿美元),保健康复用品(116.40亿美元),医用敷料(45.44亿美元),口腔设备与材料(35.52亿美元)。

从国别来看,多年来美国一直位居我国出口最大规模的单一市场,同时,美国也是我国医药产品第一大进口市场。
具体来看,2024年,我国对美国的医药贸易出口额为190.47亿美元,其中医疗器械类达117.58亿美元,西药达64.25亿美元,中药8.7亿美元;至于中国从美国进口的医药商品总额达150.57亿美元,医疗器械类达85.24亿美元,西药类为63.33亿美元,中成药为2.02亿美元。
虽然中国对美国在医药贸易中处于顺差地位,但是差距约39.9亿美元,不算太大,且从商品附加值的角度考虑,美国出口的产品附加值更高。

印度和美国是我国原料药出口的前两大市场。根据美国官方披露的数据,美国80%的原料药依赖进口,主要来源于我国与印度。美国市场95%的布洛芬、91%的氢羟肾上腺皮质素、70%的对乙酰氨基酚,以及40%以上的青霉素和肝素原料药均依赖我国。
不少业内人士认为,美国对我国医药市场的依赖短期内难以改变。相关专家指出,如果美国想摆脱原料药主要依赖我国的局面,在遵循市场规律的基础上,发展美国本土生产体系至少需要10年的时间。此外,美国“药荒”频发,往往寻求从我国紧急进口药品加以解决。
今年3月4日,美国药典(USP)发布了其首份易短缺药物清单(Vulnerable Medicines List,简称VML),该清单详细列出了截至2024年10月可能面临供应中断风险的100种药物——其中,49种为慢性病治疗所需,51种则用于急性护理,涉及氯化钠注射液、葡萄糖注射液、肝素钠注射液、异丙酚注射乳剂和盐酸利多卡因注射液、甲氨蝶呤注射液等。
中邮证券在一份研究报告中也指出,美国约30%的药品原料依赖中国进口,若既有关税持续,可能导致美国药企成本上升,进而推动其寻求替代来源(如印度)。但印度70%原料药依赖中国,短期内难以替代,中国仍具议价权。
中国化学制药工业协会在《2020年中国化学制药行业经济运行报告》中也曾指出,美国的医药市场发展比较成熟,在过去数十年内,已将低附加值、会造成较大污染的原料药生产转移到其他新兴市场。中国是美国主要的原料采购国之一。短期内,中美贸易摩擦会造成出口订单总量下降。但长期来看,这种影响还会反过来转嫁到美国本土医药企业身上,原料药价格上升,制剂产品价格也会水涨船高。
至于中药类产品(2024年数据显示,在出口比例上,植物提取物占56.9%,中药材及饮片占22.7%,保健品为12.4%,中成药仅7.5%——主要出口产品为片仔癀、清凉油、安宫牛黄丸、六味地黄丸等经典品种),进出口国家主要集中在亚洲,预计受关税冲突影响有限。
03
部分细分领域或有利好?
据中国医药保健品进出口商会的数据,长期以来,我国医药产品外贸出口主要由医疗器械和原料药产品驱动,而部分国产化率依旧偏低的产品,例如诊断试剂、高值耗材、高端医疗装备及其关键零部件,仍然是我国医疗器械的主要进口品类,如弥补生理缺陷、残疾用器具,缝合用针,血管支架,心脏起搏器,手术机器人等。
多家券商指出,如果关税冲突升级,可能加速高端医疗器械国产替代。
此外,中国医药保健品进出口商会数据显示,生化药是我国进口医药产品的主要类别,免疫制品、人用疫苗、血液制品和抗血清等三类仍为生化药品主要进口产品,进口所占比重分别为49.26%、25.94%和14.15%
从资本市场的反应来看,4月7日,全球股市巨震,A股、港股大量医药上市公司股价下跌,然而也有个别股票不跌反涨——以卫光生物、派林生物、博雅生物、天坛生物为代表的血制品概念股拉升。
有券商指出,在生物医药领域,关税反制措施将利好国产替代进程加速。
全球供应链的重构并非一蹴而就。中国医药保健品进出口商会对外合作部张小会在《中国医药报》发表的一篇文章就指出,在原料药和制剂产品的产业链环节,中美两国形成了较强的互补关系。在产业分工上,美国医药产业注重创新,专注于创新药研发、高端医疗器械生产以及全球市场拓展,位居产业链高端环节,能够创造高附加值的产品和服务。我国侧重生产制造,在原料药生产、仿制药制造以及药品大规模生产上具有优势,能够为美国医药企业提供生产制造方面的支持。
在市场规模上,目前我国已成为仅次于美国的全球第二大医药市场,对于跨国药企的吸引力不减;且我国还是全球第一大原料药生产国、仿制药大国、中低端医疗器械主要生产国,医药创新总体实力居第二位,供应链完备、稳定且韧性强,药械产品国产替代水平日渐提高,面对关税冲突,虽然难免受到影响,但是相信压力可控。
产业资讯
氨基观察
2026-03-31
4
产业资讯
中国医药创新促进会
2026-03-31
5
产业资讯
Medaverse
2026-03-30
187