医改专题
中国医疗保险
2025-06-07
1046
数据智能作为新时代的战略资源,正逐渐引领各个领域迈向科技创新的新高峰,在基金监管领域亦具有巨大的应用价值和广阔的发展前景。当前,医保基金监管面临着从传统监管向智能监管转型的历史性机遇。如何实现从“人工经验导向”转向“数据智能导向”,实现传统手段与新兴技术的融合,深化大数据智能分析技术在医保基金监管工作中的应用,成为医保部门提升监管效能的重要课题。
医保监管为什么要走向数据智能
近年来,多项政策连续出台加快推进医保基金监管制度体系改革。在系列文件中,从不同层面强调了“数据智能”的不可替代性,为医保部门加强大数据智能分析技术在基金监管领域的应用提供了强大的政策支持。除顶层设计逐步完善外,基金监管现状和信息平台的建立完善,也为医保监管转向数据智能提供了现实需求与数据基础。

一方面,基金监管形势严峻,激发现实需求。目前,医保基金监管任务重、难度大与监管力量尚有不足之间的矛盾日益突出。一是海量信息形成数字鸿沟。2024年,全国享受住院和门诊待遇69.80亿人次,平均每天约1913万人次,对应产生的医保结算明细多达上亿条。海量数据间互有关联,形成庞大、多维而复杂的信息网络,若不依靠数据智能技术开展聚类分析和降维简化,将形成数字鸿沟,失去大数据原有价值。二是传统人工核查方式费时费力。住院病历由病案首页、入院记录、病程记录、出院记录等主体组成,又包含各类检查检验结果、治疗和护理记录等多要素,少则十几页,多则上百页。若仅依靠传统人工手动逐页翻阅,不仅耗时高、效率低,也难以发现有价值的信息线索。三是目前欺诈骗保手段层出不穷,骗保花样不断翻新,骗保行为隐蔽性更深、专业性更强。传统的监管方式、手段、技术已不能适应医保基金监管日益严峻的形势。
而大数据智能分析技术能够站在宏观视角,从海量数据中提取出有价值的信息,从而有效破解传统人工核查发现难、效率低的难题,对提升基金监管效能具有重要促进作用。
另一方面,统一平台全面建成,夯实数据基础。大数据智能分析技术的应用前提是要有符合大数据特征的海量数据,数据规模要足够大,维度要足够宽,数据来源真实、合法、准确。2022年5月,全国统一的医保信息平台全面建成,并在全国31个省份和新疆生产建设兵团全域上线。
医保结算数据集合了参保群众在定点医药机构和医保经办机构产生的参保信息、就医购药信息、机构信息等,具有典型的大数据“5V”特征,即Volume(规模性)、Variety(复杂多样性)、Velocity(高速性)、Value(价值性)和Veracity(真实性)。
国家统一医保信息平台的建成,形成了全国层面、区域层面的医保大数据,提高了医保信息的真实性、准确性和全面性,为大数据智能分析技术的广泛应用提供了有力的数据支撑。

常用的大数据智能分析技术有哪些
当前,绝大部分省级及以下医保部门普遍采用购买第三方服务的方式,将大数据智能分析技术应用于医保基金监管工作中,并在其中挖掘价值信息,有效帮助解决监管资源不足、专业瓶颈、问题隐蔽以及技术落后等问题。
目前,医保基金监管领域常用的大数据智能分析技术有四类。
一是聚类分析,其原理是根据某种关系的紧密程度,对大量医保结算数据进行“标签化”并分组,实现组内同质、组间相异。目前,广泛研究的聚类算法可分为基于层次的聚类、基于密度的聚类、基于原型的聚类、基于划分的聚类等。二是关联挖掘技术,是通过分析大量医保结算数据的潜在关联或联系,总结某些属性同时出现的规律和模式。主要算法有Aprior算法和FP-Growth算法。三是离群点检测,是通过对大量医保结算数据进行分析,识别出与其他数据偏离度较大的数据点作为疑似异常值。主要有基于统计、基于距离、基于密度、基于分类、基于深度和基于聚类等检测方法。四是知识图谱技术,是将大量医保结算数据中的多源异构数据进行融合,得到实体关系网络之后,从建立的关系中进行问题分析和处理,并输出目标结果。

日常监管和飞检中如何运用智能技术
一方面,智能监控夯实日常监管。智能审核和监控是医保部门实现无接触式非现场监管及日常监管最主要的工具;通过智能监控所获取的疑点数据,是现场监管的重要线索来源。
智能监控系统的主要运行逻辑为:通过运用大数据分析技术对医保结算数据进行智能分析,一旦触发事先嵌入在数据中台中智能审核和监控规则的阈值,即可对不合理诊疗及用药、虚假住院等医保违法违规行为进行自动拦截,以期实现定点医药机构事前提醒、医保经办机构事中审核和医保行政部门事后监管等全过程智能监控的目标。2024年,全国医保部门通过智能监管子系统挽回医保基金损失31亿元。
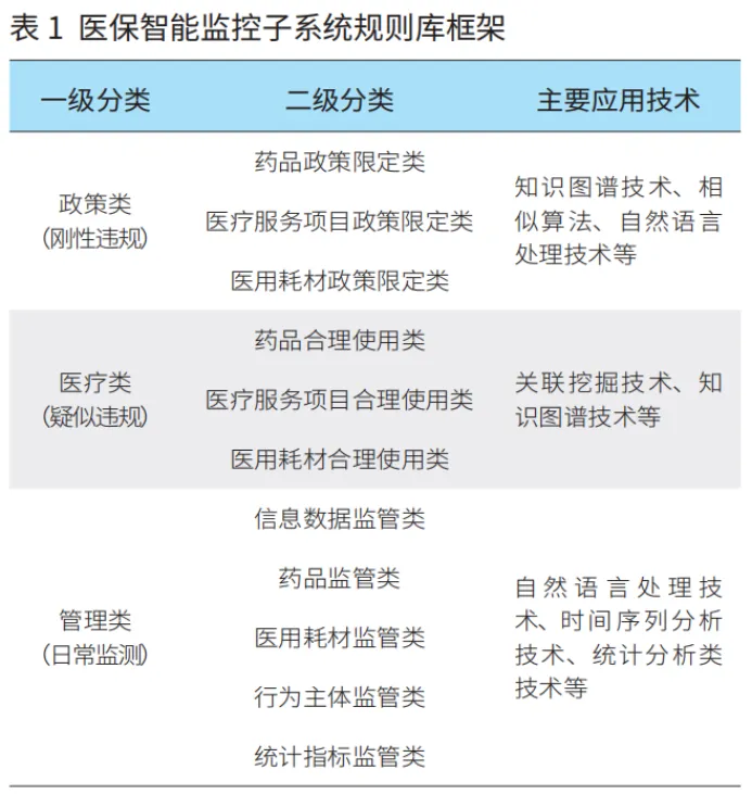
目前,应用于医保智能监控子系统的规则共有79条,分为政策类、医疗类和管理类三大类(见表1)。

其中,政策类规则也称刚性违规规则,主要依据包括医保目录、定点医药机构服务协议等在内的医疗保障政策及管理要求制定,主要用于判断监管对象发生的不符合相关要求的行为,应用技术主要涵盖知识图谱技术、相似算法、自然语言处理技术等。例如“药品限适应症”规则,若患者就诊信息中缺少药品的相应适应症,但相关费用纳入了基本医保基金支付,则违反此规则。
医疗类规则也称疑似违规规则,是依据疾病诊疗规范、药品合理使用以及相互关联作用的标准制定,主要应用关联挖掘技术、知识图谱技术等筛选、挖掘和分析诊疗和用药相关的数据,从而对医疗服务行为的合理性进行判断。例如“无指征检验检查”规则,若就诊信息中检验检查相对应的适应症等情形未出现在就诊信息中,则违反此规则。
管理类规则也称日常监测规则,是依据各级医保部门在日常监督管理工作中的经验及医疗卫生行业管理要求制定,主要应用自然语言处理技术、时间序列分析技术、统计分析类技术等数据分析手段判断背离常规的就医或诊疗行为。例如“疾病诊断编码异常”规则,若医保结算清单中填写的诊断编码与结算明细中医疗服务项目(或药品、医用耗材)无法对应,则违反此规则。

另一方面,规则完善提高飞检质效。飞行检查是指国家和省级医保行政部门组织实施的,对定点医药机构、医保经办机构、承办医保业务的其他机构等被检查对象不预先告知的现场监督检查。飞检作为医保部门巩固打击欺诈骗保高压态势和深度净化基金运行环境的“利剑”,有着不可替代的作用。
飞行检查的鲜明特点之一为“数据先行”。由于飞检周期短、涉及数据量庞大,一般须借助信息技术服务机构、会计师事务所、商业保险机构等第三方服务机构的力量;在检查组正式入驻被检查机构前,先对医保结算数据等展开基础性分析,为检查组的现场检查工作提供线索。
检查组正式入驻后,按照实际情况和检查要求,医保技术部门编写修改数据筛查规则,以对涉嫌违法违规的医保结算数据进行精准定位。见表2,如“重复收费”规则,指的是就诊信息中有医疗服务项目A,同时收取项目B(B为一个或多个项目),则输出相应数据。根据《浙江省基本医疗保险服务项目》规定,“气管切开护理”“气管插管护理”项目已含“吸痰护理”,如果定点医疗机构对同一人同一天,在开展并收取“气管切开护理”或“气管插管护理”费用的情况下,同时开展并收取“吸痰护理”费用,则会被“重复收费”规则识别并输出。

近年来,随着信息技术的发展和医保部门属地管理责任意识的增强,部分地市级医保部门参照国家和省级飞行检查的模式,积极探索借助大数据分析技术开展飞行检查。如浙江省金华市医保局根据飞行检查的工作流程和数据处理需求,研制开发了飞行检查专用设备“风控魔方”并广泛应用于市级飞检工作。“风控魔方”内置大量智能筛查规则,运用知识图谱技术、相似算法、自然语言处理技术等手段对医保结算数据开展分析,具有体积小、可携带、运行快的特点,极大提高了检查组的工作效率。(ZGYB-2025.05)
医改专题
健识局
2026-05-07
89
医改专题
医药早知道
2026-04-30
276
医改专题
村夫日记LatitudeHealth
2026-04-30
430
热门资讯