医改专题
MedTrend医趋势
2025-10-14
2345
10月10日,第六批耗材国采方案(征求意见稿)流出,与第11批药品国采方向一脉相承,“稳临床、保质量、防围标、反内卷”被写到了开篇之中,整体风向从“卷”转向了“稳”。
与以往不同,本次方案引入了极具标志性的规则创新——“锚点价”机制。这一机制取代了以往耗材国采“N折保底中标”方式,以入围企业现场报价的平均区间作为评估基准,取消预设门槛中标价,以动态博弈取代行政定价。
此次纳入的两类产品并非第一次进入集采视野,其中药物涂层球囊(DCB)曾在冠脉支架之后的多轮省级联盟采购中“深度降价”,早已从上万元回落至5000–6000元区间;而泌尿介入产品则长期缺乏统一采购机制,市场较为分散,一次长达3年的国采周期足以重置行业格局。
接下来,医疗机构将进入报量环节,颗粒度精细到厂牌,最终按报量的80%锁定首年采购需求。新一轮的量价博弈,已拉开帷幕。
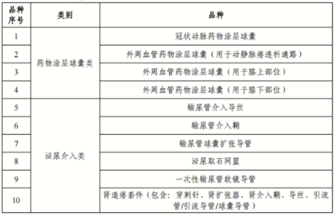
第六批耗材国采品种分类
01
合理中标价格的反复试探
对采购方案的解读是把握中标风向的第一步。
1
最高限价如何设定?
在每一轮集采中,“最高有效申报价”都是最敏感、最具决定意义的一环。它决定了企业的报价边界、底线,以及利润的最终压缩程度。
在此次征求意见稿中,最高申报价的设定被明确分为两种路径:
对已经开展集采的品种,原则上选取“省级集采最高中选价格”;
对尚未开展集采的品种,原则上选取“非集采挂网均价的5折”,同时参考国际价格、实际交易价格等其他来源价格信息。
先看药物涂层球囊类,作为冠脉介入领域的核心耗材,它曾在支架集采后因为溢出效应,一度替代支架成为心内科的利润高地,年增速超过30%,挂网价普遍在2万元以上。
不过此后,经历江苏牵头的12省际联盟、京津冀“3+N”等多轮省级联盟集采的“砍价效应”,药物球囊已从“万元时代”步入“千元时代”。比如2023年11月,上海市冠脉球囊类医用耗材集中采购中选结果公布,冠脉药物涂层导管拟中选价格区间为5426-6285元。
根据行业机构测算及历届经验推断,本次国采药物球囊最高限价大概率将被压至6000元以内,预计平均降幅在30%–60%之间。届时,部分中小厂商或因成本失控退出市场,具备原料技术、产能优势的企业将进一步释放头部效应。
从市场竞争格局来看,目前药物涂层球囊国产替代率已达七成:
进口厂商:美敦力、波士顿科学、德国贝朗等进口厂商在集采前占据80%以上市场份额,但集采后份额下滑。
国产厂商:垠艺生物、乐普医疗、先瑞达、微创医疗等通过集采和创新产品快速拓展市场。
泌尿介入类产品方面,此前较少参与省级联盟集采,但福建、河北等地的试点,已经为本次国采提供价格参照。
2023年10月,福建医保局启动第四批耗材集采,四类产品中除输液器外,其余均为泌尿外科介入器械。其中,泌尿取石网篮按“硬镜用、软镜用”分组,最高有效申报价分别为3600元、4000元;泌尿介入导丝最高有效申报价为1200元。
如果此次国采沿用“挂网均价五折”策略,部分细分品类的价格极可能被拉入千元以下区间。
竞争格局上,泌尿介入部分产品尚未完全实现国产替代:
进口厂商:波士顿科学、美敦力、库克、史赛克、泰尔茂、碧迪为头部梯队。
国产厂商:微创医疗、威高在泌尿介入领域布局广泛,湖南瑞邦、库珀等公司在细分领域发展迅速。
2
“锚点价”登场,告别“盲目压价”的价格中枢
此次第六批耗材国采中,最值得关注的创新,无疑是首次引入“锚点价”机制——这一概念直接写入文件,或对以往“行政定价、N折保底”的报价模式进行合理优化。
根据征求意见稿,“锚点价”由两个数据取高值构成:同竞价单元入围均价的60%或同竞价单元最低报价。
此外,“锚点价”还有一个“低价警示牌”的作用。文件指出,各品种低于A竞价单元“锚点价”的企业,应对报价合理性作出声明,解释具体成本构成,包括制造成本、期间费用、配送费用、伴随服务和税费等。
这意味着,集采正在脱离“最低价为王”的中选逻辑,而是基于平均报价建立“价格锚点”,为企业留出更多合理空间。
3
多种复活机会,可保障100%中标
第六批耗材国采,特别设计了多重复活机制,规则一未中选企业,规则二、规则三可主动下调报价。
这意味着,除非厂家报价高主动放弃,只要企业愿意降价并保质保量供应,就几乎不会被淘汰出局。


值得注意的是,分量环节对规则一、规则二中选企业会有一定比例倾斜,相应的,规则三中标企业将不参与二次分量。也就是说直接中标厂家不但有最终中标价格优势,同时协议量分配也有优势,因此企业还应重视首次报价。
4
比价系数撬动全赛道“价格同频”
参考此前第五批耗材国采经验,本次集采,再次引入不同特征产品比价系数,旨在针对不同产品类别、功能、特征设置不同价格。
如在外周血管药物涂层球囊品种中,150mm长度以上的产品与150mm及以下长度的产品按一定比例比价。在输尿管介入导丝品种中,导丝芯丝由PTFE聚四氟乙烯包覆且软头由亲水涂层包覆的产品,与导丝整体由PTFE聚四氟乙烯包覆的产品或导丝整体由亲水涂层包覆的产品,按一定比例比价。
具体系数有待后续文件进一步披露。不过可以参考此前国采产品外周血管介入,针对是否为药物涂层、是否为覆膜、长短支架设置了4种产品特征折算系数,从1到1.4不等,视不同性能而定。
比价系数有双重影响,一方面是体现了质价相符和优质优价的原则,鼓励价格差异,鼓励企业发展不同梯队的产品;但另一方面也意味着,只要一款产品中标,该企业其他相关中高端产品都会被价格限制,因此基本款产品的中标价格极为重要。
02
多重配套规则意在求稳
相比以往强调“降价优先”的集采逻辑,本次耗材国采在规则设计上明显转向 “求稳”——稳临床、保质量、防围标成为与价格同等重要的三大底线。
1
防围标:建立集采公信力
征求意见稿再次强化围标、串标惩戒机制,明确:
企业一旦被认定存在围标行为,将被列入 “违规名单”,并纳入信用评价体系(触顶级惩戒级别)。
对“主动供述或首个举报者”可从宽处理,鼓励企业“自纠内战”,以拆除利益联盟。
2
稳临床 & 保质量:两条红线不容触碰
为避免低价冲击临床安全,本次规则强调药监全程介入,实施 “两个全覆盖”:
全覆盖检查:对所有中选企业开展生产现场飞检;
全覆盖抽检:重点抽查低价中选产品批次。
一旦发现供货不履约或质量不达标:
将取消中选资格、列入违规名单;
并暂停企业在未来一定期限内参与国家集采。
这方面的案例已经屡见不鲜。据统计,在前九批国家组织药品集采的1600多个中选产品中,共有9个药品因质量风险被取消中选资格,多家企业被列入“违规名单”。
4月7日,第十批药品国采中选企业山西阳和医药因委托生产的帕拉米韦注射液质量不合规,直接被取消中选资格,企业被禁入集采活动1.5年;3月17日,四川海梦智森生物的间苯三酚注射液被取消第十批集采中选资格,并将海梦智森及该产品生产企业太极集团四川太极制药有限公司列入“违规名单”,暂停两家企业未来一年半时间参与国采的申报资格。
3
滚动准入:对新产品开放大门
征求意见稿提出,允许在采购周期内,中选企业的新获批产品或未申报品种,可以在接受中选价的前提下,直接挂网入列。
这意味着国采不再是“封闭名单制”,而是“滚动准入制”。
相应案例就发生在眼前。10月9日,据国家组织高值医用耗材联合采购办公室发布公告,澳科利耳、康美林弗泰克、海南苏生等企业相关产品,均在接受折算系数价格后,被正式纳入相应国采中选体系。


申请增补产品清单
附文件原文:









医改专题
健识局
2026-05-07
78
医改专题
医药早知道
2026-04-30
267
医改专题
村夫日记LatitudeHealth
2026-04-30
418
热门资讯