医改专题
医界GA人
2026-03-13
511
还记得吗?2024 年全国医保工作会议于 12 月 14 日召开(全国医保工作会议),时隔一年,2025 年全国医保工作会议也于 12 月 13 日如期举行。如果说以往我们更多是从会议中学习高水平的工作总结与计划表述,那么本次会议的意义远不止于此-除了能够帮我们系统性回顾 “十四五” 时期医保工作的总体进展,也为我们对2026乃至下一阶段医保事业的高质量发展指明了方向。
略感惭愧的是,今年我对医保工作的梳理与学习相较去年滞后不少。不过我知道,学习这事儿,虽迟必到,因为于准入而言,如果不知道方向在哪里,就不知道朝哪儿出发,又怎么能在后续工作中朝着正确的方向稳步推进呢,话不多说,深度学起……
国家医疗保障工作会议在京召开
2025年12月13日,全国医疗保障工作会议在北京召开。会议在去年“推动医保高质量发展迈出新步伐”的工作基础上,延续并深化以 “全力推进医保高质量发展” 为主题,全面总结“十四五”时期医疗保障工作成效,部署2026年工作任务,为下一阶段医保工作的持续推进奠定了坚实基础。国家医保局党组书记、局长章轲作工作报告,国家医保局党组成员、副局长施子海主持会议,局党组成员、副局长李滔、王文君出席会议。
十五五开年,省级统筹、商保创新目录、支持商保发展、基金监管体质扩面、生育和长护险、分娩镇痛项目点名纳保、3.0支付方式+特例单议、支持创新、40批指南落地、新批次国家集采、中成药/饮片联盟集采、直接结算、真实世界、职工个账……等等,任务饱满度,绝对令人佩服。

一 北京市医疗保障局召开2026年医疗保障工作务虚会
2025年10月28日,北京市医保局组织召开2026年工作务虚会,全面总结分析2025年工作,对2026年工作深入研究、系统谋划。局党组书记、局长马继业出席会议并讲话。会议由局党组成员、副局长颜冰主持,市医保局领导班子成员分别就分管工作进行形势分析、部署安排。
会议指出,2026年是“十五五”规划的开局之年,也是基本实现社会主义现代化承上启下的关键时期。全市医保系统高质量推动首都医保工作再上新台阶、再创新作为。
会议强调,要坚持党的全面领导、坚持人民至上、坚持全面深化改革,高标准高质量编制好“十五五”医疗保障规划,进一步健全多层次医保体系,支持创新药和医疗器械发展,完善生育保险制度,推行长期护理保险,筑牢医保基金安全防线,提升医保经办服务水平,推动医疗保障更加可感可及。
二 天津市卫生健康和医疗保障工作会议召开
1月23日,2026年天津市卫生健康和医疗保障工作会议召开,总结我市2025年卫生健康和医疗保障工作,部署2026年重点任务。
会议指出,“十四五”时期,全市卫生健康和医疗保障系统扎实推进健康优先发展战略和人口高质量发展,优质高效整合型医疗卫生服务体系加快建设,医药卫生体制改革成果加快显现,疾病预防控制体系现代化建设全面推进。医保改革创新持续深化,医保制度功能和管理服务持续优化,健康天津建设和人口高质量发展成效显著。2025年,全市卫生健康和医疗保障系统各项工作取得显著成效,党对卫生健康和医疗保障事业的领导全面加强,“三医”协同发展和治理成效明显。
会议强调,2026年是“十五五”开局起步之年。要胸怀“国之大者”,深刻把握卫生健康与医疗保障协同发展的时代方位与实践要求。要聚焦融合互促,协同推动卫生健康与医疗保障年度重点任务落地见效。
不管有没有说具体内容,卫健和医保的确是融合互促,协调发展。
三 山西省医疗保障工作会议在太原召开
2026年1月8日,全省医疗保障工作会议在太原召开。总结“十四五”期间工作,部署2026年工作。省医保局党组书记、局长段萃讲话,局党组成员、副局长李栋军主持会议,局党组成员、副局长刘磊、康中南,二级巡视员冯智出席会议。

四 河北省医疗保障工作会议在石家庄召开
2026年1月7日,全省医疗保障工作会议在石家庄召开。总结“十四五”时期工作,部署2026年工作。省医疗保障局党组书记、局长赵新喜作工作报告。省医疗保障局党组成员、副局长高栋梁主持会议。省纪委监委驻省卫健委纪检监察组组长张军田,省医疗保障局党组成员、副局长杜雨出席会议。
会议指出,“十四五”时期,全省大力推广三明医改经验,紧紧围绕让广大群众“看好病、少花钱、少跑腿”目标发力,推动医保工作创新发展,京津冀医疗保障协同发展更加深化拓展,待遇保障机制更加公平可及,筹资运行机制更加稳健可持续,医保支付机制更加管用高效,“三医”协同发展和治理更加系统集成,基金监管机制更加健全严密。
会议要求,2026年是“十五五”规划开局之年,全省不断深化医疗保障制度改革,助力医疗事业和医药产业发展,积极推进科技创新,为人民健康、经济发展和科技进步注入医保新动能,在打造医保政策高地、做好全民参保工作、推进长期护理保险落地落实、优化医保支付管理、推动药品耗材集采提质增效、深化医疗服务价格改革、加强医保基金监管。
五 吉林省医疗保障工作会议在长春召开
2月9日,全省医疗保障工作会议在长春召开。系统总结2025年工作,安排部署2026年重点任务。省医疗保障局党组书记、局长林天慕出席会议并作工作报告。

六 辽宁省医疗保障工作会议在沈阳召开
2026年1月20日,全省医疗保障工作会议在沈阳召开,总结2025年及“十四五”时期全省医保工作,部署2026年重点任务。省医保局党组书记、局长刘洪涛作工作报告。省卫生健康委党组成员、省纪委监委驻委纪检监察组组长高原,省医保局领导班子成员及二级巡视员出席会议。

七 内蒙医疗保障工作会议在呼和浩特召开
2026年1月16日,全区医疗保障工作会议在呼和浩特召开。会议总结“十四五”时期和2025年医保工作成效,部署2026年工作。自治区医保局党组书记、局长常青作工作报告。

八 黑龙江省医疗保障工作会议在哈尔滨召开
1月13日,全省医疗保障工作会议在哈尔滨召开。会议全面落实全国医疗保障工作会议部署,总结全省“十四五”时期医疗保障工作,部署2026年重点任务,。省医疗保障局党组书记、局长曹元义出席会议并作工作报告。

九 2026年上海市卫生健康和医疗保障工作会议召开
3月3日,市政府召开2026年上海市卫生健康和医疗保障工作会议。会议以习近平新时代中国特色社会主义思想为指导,深入学习贯彻党的二十大和二十届历次全会精神,落实市委、市政府和国家卫生健康委员会、国家医疗保障局工作部署要求,总结2025年工作,部署2026年重点任务。副市长陈宇剑出席会议并讲话。市政府副秘书长、市政府办公厅主任章雄主持会议。市卫生健康委党组书记、主任闻大翔,市医保局党组书记、局长朱俊作工作报告。(同天津,卫健和医保一起开年度工作会议)

十 江苏省医疗保障工作会议在南京召开
1月16日,全省医疗保障工作会议在南京召开,会议传达赵岩副省长对医保工作的批示要求,总结“十四五”时期工作,安排“十五五”时期工作思路和2026年重点任务。省医保局党组书记、局长陈红红出席会议并作工作报告,省纪委监委派驻省卫健委纪检监察组组长胡培红就纵深推进医保基金管理突出问题专项整治作工作部署。

十一 浙江省医疗保障工作会议暨党风廉政建设会议召开
1月27日上午,2026年全省医疗保障工作会议暨党风廉政建设会议在杭州召开。会议总结“十四五”和2025年医保工作,部署“十五五”和2026年医保重点任务。省医保局党组书记、局长徐良平出席会议并讲话,省纪委省监委派驻纪检监察组组长李谙到会指导并讲话,省医保局党组副书记、副局长、一级巡视员曹启峰主持会议。

十二 安徽省医疗保障工作会议在合肥召开
2026年1月13日上午,全省医疗保障工作会议在合肥召开,深入总结“十四五”及2025年全省医保改革发展成效,部署下一步医保工作。省医疗保障局党组书记、局长吴振宇作工作报告。局党组成员、副局长汪和平主持会议,局党组成员、副局长徐翔东、王俊,二级巡视员万勇出席会议。

十三 福建省医疗保障工作会议在福州召开
1月16日,全省医疗保障工作会议在福州召开。会议总结“十四五”时期工作,分析研判形势,部署2026年医疗保障工作,传达了省委省政府领导对全省医保工作的批示精神,局党组书记、局长黄昱作工作报告。

十四 江西省医疗保障工作会议在南昌召开
2月4日,全省医疗保障工作会议在南昌召开。会议回顾总结“十四五”时期全省医保工作,分析研判形势挑战,研究部署2026年重点任务。会议传达学习了近期省政府副省长史可对全省医疗保障工作的批示精神、全国医疗保障工作会议精神。省医保局党组书记、局长吴维作工作报告,局党组成员、副局长兰昊主持,局党组成员、副局长余朝晖,省纪委监委驻省卫生健康委纪检监察组负责同志出席。

十五 河南省医疗保障经办工作会在郑召开
2月28日,全省医疗保障经办工作会在郑州召开。会议深入学习传达了全国医疗保障经办工作会议精神,系统总结“十四五”时期全省医保经办工作成效,科学谋划并全面部署了2026年医保经办领域的重点任务。省医保局党组成员、副局长、一级巡视员罗文阁出席会议并讲话,省医保局二级巡视员周江波主持会议,省医保中心主任张庆庆安排部署了2026年重点业务工作。

十六 山东省医疗保障经办工作会议在济南召开
2月4日至5日,全省医疗保障经办工作会议在济南召开。会议全面总结“十四五”时期医保经办工作成效,分析当前工作形势,谋划“十五五”工作思路,部署2026年重点任务。

十七 湖北省医疗保障工作会议在汉召开
2月4日,全省医疗保障工作会议在武汉召开,认真落实全国医保工作会议和省“两会”部署安排,总结“十四五”时期全省医保工作,分析面临的形势和挑战,部署2026年工作。省医保局党组书记、局长李向东作工作报告,局党组成员、副局长王玉主持会议,局党组成员、副局长文毅出席会议。

十八 湖南省医疗保障工作会议在长沙召开
1月23日,全省医疗保障工作会议在长沙召开。会议系统总结2025年工作,分析研判形势,安排部署2026年重点任务。省医疗保障局党组书记、局长张棉长出席会议并作工作报告。省医疗保障局党组成员、副局长李慧萍主持会议,局党组成员、副局长邓洁云、肖伟出席会议。

十九 研究部署2026年广东全省医疗保障重点工作
2025年12月31日,广东省医疗保障局党组书记、局长肖学主持召开党组(扩大)会议,总结2025年工作,分析当前形势,部署2026年工作,为做好明年全省医保工作指明了方向,提供了遵循。

二十 2026年广西自治区医疗保障工作会议在南宁召开
2026年1月22日上午,2026年全区医疗保障工作会议在南宁召开,总结2025年工作成效,分析当前医保工作形势,部署2026年工作。自治区医保局党组书记、局长张奕作工作报告,局党组成员、副局长赖永东主持会议,党组成员、副局长姚方、吴华章出席会议。(满满的数据)

二十一 海南省医疗保障工作暨党风廉政建设会议在海口召开
2月3日,全省医疗保障工作暨党风廉政建设会议在海口召开。会议总结2025年全省医保工作,分析研判形势,部署2026年工作。会议传达了省委副书记、省长刘小明对全省医疗保障工作的批示精神。省医疗保障局党组成员、副局长谢江波作全省医疗保障工作报告、全省医疗保障系统党风廉政建设及反腐败工作报告。省纪委监委驻省卫生健康委纪检监察组副组长付善勇讲话。局党组成员、副局长李维华主持会议。省医保服务中心党组书记、主任李镭出席会议。

二十二 2026年四川省医疗保障工作会议在成都召开
2月9日,全省医疗保障工作会议暨医保系统党风廉政建设会议在成都召开。会议总结2025年和“十四五”时期工作,分析研判形势,部署“十五五”时期工作思路和2026年重点任务。省医保局党组书记、局长李德伟出席会议并讲话。驻省卫生健康委纪检监察组组长、省卫生健康委党组成员、一级巡视员、一级高级监察官李利华传达省纪委十二届五次全会精神并提工作要求。省医保局党组成员、副局长彭波主持会议。省医保局班子成员出席会议。

二十三 重庆市卫生健康、医疗保障、药品监管工作会议召开
2月5日,全市卫生健康、医疗保障、药品监管工作会议召开,全面总结“十四五”和2025年全市卫生健康、医疗保障、药品监管工作,安排部署“十五五”和2026年度重点任务,促进“三医”协同发展和治理。市政府副市长、市政协副主席但彦铮出席会议并讲话。市卫生健康委、市医保局、市药监局主要负责人分别作年度工作报告,相关区县作交流发言。(卫健、医保、药监一起哦)

二十四 贵州省医疗保障工作会议在贵阳召开
1月23日,全省医疗保障工作会议在贵阳召开。会议总结“十四五”时期全省医保工作,部署2026年工作。会议传达了董家禄副省长批示精神及全国医疗保障工作会精神,省医保局党组书记王文忠作工作报告,局长沈祥春主持会议。省医保局领导班子成员、二级巡视员,省纪委省监委派驻省卫生健康委纪检组有关同志出席会议。

二十五 云南省医疗保障经办工作会议在昆明召开
2026年2月11日,全省医疗保障经办工作会议在昆明召开。会议全面贯彻落实全国医保经办工作会议及全省医疗保障工作会议要求,总结“十四五”全省经办工作,分析当前形势,部署2026年重点任务。省医保局党组成员、副局长包崇金出席会议并讲话

二十六 青海省医疗保障工作会议在西宁召开
1月16日,全省医疗保障工作会议在西宁召开。会议按照省委十四届十次全会和全国医保工作会议部署要求,总结“十四五”主要工作,安排2026年重点任务。省医保局党组书记、局长李永平作工作报告,党组成员、副局长张青元主持会议。

二十七 甘肃省医疗保障工作会议在兰召开
2026年1月14日,全省医疗保障工作会议在兰州召开。会议总结“十四五”时期全省医保改革发展成效,分析面临的形势任务,部署2026年全省医保重点工作。省医保局党组书记、局长杨芳胜出席会议并作工作报告。党组成员、副局长杨文彬,党组成员、副局长敬国雷,党组成员、副局长石洋出席会议。

二十八 2026年新疆区医疗保障工作会议在乌鲁木齐市召开
2026年1月9日,全区医疗保障工作会议在乌鲁木齐市召开。会议全面落实自治区党委十届系列全会特别是十五次全会精神和国家医疗保障工作会议精神,宣读自治区领导对全区医疗保障工作的批示,总结“十四五”时期工作,部署2026年工作。自治区医保局党组书记、局长王志华作工作报告。

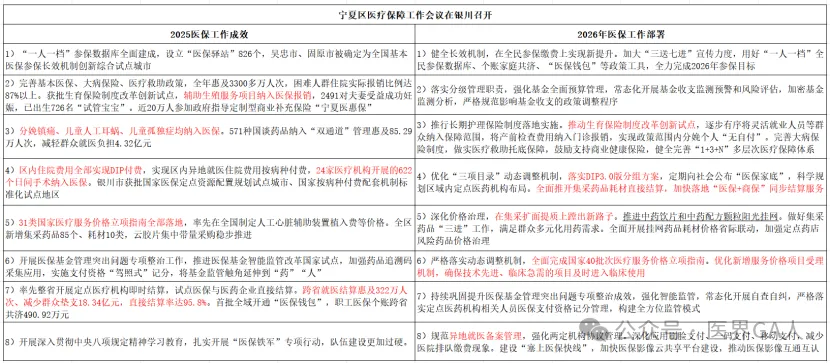
二十九 宁夏区医疗保障工作会议在银川召开
12月30日,全区医疗保障工作会议在银川召开。会议总结“十四五”时期及2025年全区医保工作成效,部署2026年重点工作,为“十五五”时期全区医疗保障事业高质量发展开好局、起好步。自治区医疗保障局党组书记、局长肖生勤作工作报告。

医改专题
中国医疗保险
2026-03-21
59
医改专题
医改界
2026-03-20
105
医改专题
村夫日记LatitudeHealth
2026-03-19
180