EN
产业资讯 政策法规 研发追踪 医改专题
Nature子刊:CAR-T成功治疗自身免疫疾病,细胞疗法迈进下一个千亿级市场?
研发追踪 医麦客 2022-09-26 7420

2022年9月21日/医麦客新闻 eMedClub News/--2022年9月15日,Nature子刊Nature Medicine上发表了题为“Anti-CD19 CAR T cell therapy for refractory systemic lupus erythematosus”的研究论文,德国埃尔朗根-纽伦堡大学的研究团队报告了5例经CAR-T细胞治疗后病情得到改善的难治性系统性红斑狼疮(systemic lupus erythematosus,SLE)患者。在长达17个月的随访中,没有患者出现复发,并且均实现了无药物缓解。

SLE是一种严重的自身免疫性疾病,主要影响年轻女性,全球平均患病率为12~39/10万,我国人群患病率为30~70/10万,居全球第二位。目前SLE的病因尚未确定,患者体内包括双链DNA(dsDNA)和核蛋白在内的核抗原的免疫耐受性被破坏,进一步引起T淋巴细胞减少、抑制性T细胞功能降低、B细胞过度增生,产生大量针对dsDNA和其他核抗原的自身抗体,随后在一系列不同器官引发免疫复合物诱导的炎症反应,从而导致机体的多系统损害。

近年来,系统性红斑狼疮的治疗取得了重大进展,但仍没有完全治愈的手段,并且患者通常需要终身治疗。在SLE患者体内,B细胞对DNA和核抗原的反应要先于临床症状出现,因此通过耗竭B细胞来治疗系统性红斑狼疮成为了一种可行的治疗策略。理论上来说,T细胞可以通过表达编码与靶细胞上特定抗原结合的CAR激活并杀死B细胞。

在这篇论文中,研究人员对CAR-T细胞进行了改造,通过靶向B细胞表面产生的CD19蛋白来清除产生抗体的B细胞。

▲ 治疗时间表 图源:参考资料1

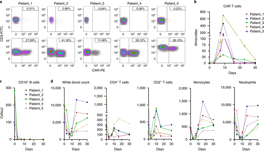
这项临床试验共招募了5名此前接受过免疫抑制剂治疗的红斑狼疮患者,在接受CD19 CAR-T给药后第9天,患者体内均观察到了CAR-T细胞的快速增殖,血液中的循环T细胞中有11%-59%都是CAR-T细胞。随后,血液中CAR-T细胞的数量迅速下降,并且有部分CAR-T细胞在患者体内转变为中枢记忆性T细胞。

另外,接受治疗的第2天起,患者的外周血中的B细胞完全消失,其他免疫细胞类型(如CD4+/CD8+T细胞、单核细胞、中性粒细胞)表现出暂时性减少,其他白细胞计数迅速恢复。

▲ CAR T细胞在体内扩增及B细胞消耗 图源:参考资料1

接受治疗后,所有患者的症状均得到一定程度的改善,并且无需再进行传统治疗。在长期随访中,患者没有接受任何与SLE相关的药物治疗,研究人员观察到患者体内抗双链DNA抗体(SLE的特异性抗体)消失,并且自身抗体全面减少。此外,在平均110±32天后,患者体内出现了B细胞重建,但没有观察到SLE复发

在治疗过程中,5名患者没有发生相关的血流动力学改变,但血液中炎症因子水平显著升高,不过患者均没有或只有轻微的细胞因子释放综合征(CRS),并且未出现免疫效应细胞相关神经毒性综合征(ICANS),其中3人出现了发热症状,均在治疗后得到缓解。另外,在短期随访中(治疗准备期间到完成CAR-T给药后)以及B细胞重建增殖阶段都没有发生感染。

这些数据表明CD19 CAR-T可以有效地消除SLE患者体内产生自身免疫抗体的B细胞,实现无治疗缓解,并且治疗效果在患者体内B细胞重建后仍然持续存在,同时没有严重副作用发生

从这项研究的结果来看,CAR-T细胞疗法为SLE患者提供了一种潜在的治疗新选择,但正如研究人员所表示的,CAR-T疗法治疗自身免疫性疾病仍存在一定的风险,目前的临床数据仍相对较少,仍需在更大规模的临床试验中进行更长时间的追踪,以确定CAR-T细胞疗法在此情形下的安全性和疗效。

细胞疗法与自身免疫性疾病

CAR-T疗法在肿瘤领域,尤其是血液瘤领域取得了巨大的成功,十年的实践经验鼓励人们寻找CAR技术的新的和更广泛的用途,而自身免疫性疾病是仅次于肿瘤领域的第二大药物市场。系统性红斑狼疮是更广泛类别的自身免疫性疾病的一个例子,细胞疗法有希望为其提供一种强大的新治疗方法。

目前,CAR-细胞疗法在自身免疫性疾病的应用,主要有三种策略。

▲ CAR-细胞疗法治疗自身免疫性疾病策略 图源:参考资料2

1. CD19/BCMA CAR-T:靶向抗体产生细胞自身免疫性疾病,是机体免疫系统出现异常,自身抗体或自身效应性淋巴细胞攻击正常细胞导致的自身组织器官损伤性疾病。而B细胞/浆细胞是自身免疫疾病最重要的效应细胞之一,包括异常分泌自身抗体,攻击正常组织器官,或大量分泌TNF、TGF、INF等炎性分子,诱导补体反应和炎症反应等。靶向BCMA/CD19的CAR-T细胞疗法可以实现B细胞的耗竭,从而治疗自身免疫性疾病。

➤ 2022年8月,由驯鹿生物和信达生物联合开发的BCMA靶向CAR-T产品伊基仑赛注射液获批IND,该药物用于治疗AQP4-IgG阳性的视神经脊髓炎谱系疾病(Neuromyelitis Optica Spectrum Disorder,NMOSD)

➤ 2022年1月,新型细胞疗法公司Kyverna Therapeutics宣布已获得NIH全球独家许可,在Kyverna自体和同种异体CAR-T细胞疗法中,可使用NIH新型CD19 CAR-T构建体相关的知识产权。临床前数据表明,靶向CD19的CAR-T细胞疗法可在循环和组织中诱导深度和完全的B细胞耗竭,治疗自身免疫性疾病。

2. CAAR-T:靶向自身抗体CAAR-T使用重组自身抗原替换CAR-T中的scFv,以靶向自身抗体。

➤ 2022年9月,Cabaletta Bio宣布即将公布DSG3-CAART在针对黏膜型寻常型天疱疮患者的1期临床试验中的初步数据。DSG3-CAART是Cabaletta Bio公司开发的CAAR-T细胞疗法,旨在选择性地靶向和杀死产生DSG3抗体的B细胞,同时保留对免疫功能至关重要的健康B细胞。寻常型天疱疮是一种危及生命的皮肤水泡自身免疫性疾病,通常是由桥粒芯糖蛋白3(DSG3)自身抗体引起。

3. CAR-Treg:利用调节性T细胞Treg细胞疗法通过主动调节的方式,抑制存在于正常机体内潜在的自身反应性T细胞的活化与增殖,发挥免疫抑制和免疫稳态方面的特性,相较于传统的免疫抑制、单抗等药物,该疗法可为自身免疫性疾病患者带来更大的获益。在自身免疫性疾病中,CAR-Treg细胞正被用作诱导抗原特异性耐受自身抗原的手段。

➤ 2022年1月,Kyverna Therapeutics宣布完成8500万美元的B轮融资,用于加速自身免疫疾病的CAR-T、CAR-Treg开发。Kyverna Therapeutics专有的synReg T细胞平台利用合成生物学,将T细胞重新编程,生成CAR-Treg细胞,这种细胞可以特异性靶向疾病组织,让Treg细胞在疾病组织通过多种免疫抑制机制,抑制自身免疫性疾病。

小结

CAR-T疗法治疗系统性红斑狼疮领域的临床数据给了这种自身免疫性疾病治愈的希望,但目前接受治疗的患者仍然偏少,需要继续推进临床试验,验证其有效性与安全性,而这些充满希望的临床数据也验证了细胞疗法治疗更广泛类别的自身免疫性疾病的潜力。目前,大多数针对自身免疫性疾病的CAR-细胞疗法仍处在较早期的临床甚至是临床前研发的阶段,期待着这些疗法能够在后续的临床试验中表现出强大的潜力,为更多患者提供彻底治愈的希望。

参考资料:

1.Mackensen, A., Müller, F., Mougiakakos, D. et al. Anti-CD19 CAR T cell therapy for refractory systemic lupus erythematosus. Nat Med (2022). https://doi.org/10.1038/s41591-022-02017-5

2.Santamaria-Alza, Y., Vasquez, G. Are chimeric antigen receptor T cells (CAR-T cells) the future in immunotherapy for autoimmune diseases?. Inflamm. Res. 70, 651–663 (2021). https://doi.org/10.1007/s00011-021-01470-1

3.各公司官网

出处:https://www.nature.com/articles/s41591-022-02017-5

您可能感兴趣
阿斯利康重磅炸弹新适应症获批上市
阿斯利康重磅炸弹新适应症获批上市
研发追踪 医药时间 2026-05-04 541