EN
产业资讯 政策法规 研发追踪 医改专题
药企分拆的现实意义和启示
产业资讯 美柏医健 2022-12-23 3046

近年来,受新冠疫情的影响,全球医疗医药大健康市场经历了剧烈的动荡,受益者如辉瑞年入数百亿美元,更多的则是受到或多或少不利影响的药企,包括一众跨国巨头。为了适应新形势变化,这些跨国巨头两年来动作频频,3M、GE、诺华、葛兰素史克等纷纷宣布分拆、剥离计划,加速整合成为这些跨国药企近期的主旋律。

国内市场,分拆也越来越流行,夸张的如微创医疗已经将5家子公司送上资本市场,传统药企也纷纷摩拳擦掌,分拆的戏码愈演愈烈。

分拆的现实意义

一般来说,市场并不总是能够准确地认识和评价一个上市公司的市场价值,特别是一些实行多元化经营的上市公司,其业务范围往往涉及广泛的领域,使得市场投资者以及分析人员对其所涉及的复杂业务可能无法作到正确理解和接受,因此,可能会低估其股票的市场价值。

经过分拆后,有关子公司价值的持续公开信息可能会对子公司的经营业绩产生正面的影响。如果子公司的上市价格理想,母公司还可通过子公司的分拆上市获得可观的资本溢价。

这也是传统药企分拆子公司上市的动力和初衷。

除此之外,分拆对于企业的发展还有许多好处,比如增加融资新渠道、理顺控股结构、出售部分资产变得容易、更好地把管理人员与股东的利益结合起来等等。正因为有这么多好处,上市公司分拆的需求越来越大。

▲来源:https://cj.sina.com.cn/articles/view/1891366595/p70bbf6c302700s77o?cre=picpagew&r=0

但是在过去我国企业资产重组的方式中,兼并收购的形式相对多一些,分拆的形式比较少。特别是在2019年以前,没有政策法规的支持,药企分拆出的子公司多见于到境外上市。

有需求就会有回应。

2004年7月,中国证监会发布《境外分拆通知》,允许A股上市公司分拆子公司到境外上市;2019年12月,在借鉴《境外分拆通知》的基础上,证监会制定发布了《境内分拆规定》,正式回应了上市公司要求分拆其子公司独立在境内上市的呼声,为A股分拆上市提供了法规支撑。

为了建立健全资本市场基础制度,2022年1月,证监会做出整合决定,基于《境外分拆通知》和《境内分拆规定》的修改和整合,《上市公司分拆规则(试行)》发布,对分拆上市的条件、实施程序和信息披露及中介机构核查职责等方面作出了统一的法律要求,并针对两项旧规适用过程中市场反映的实践操作问题一并做出了明确,两项旧规就此废止。

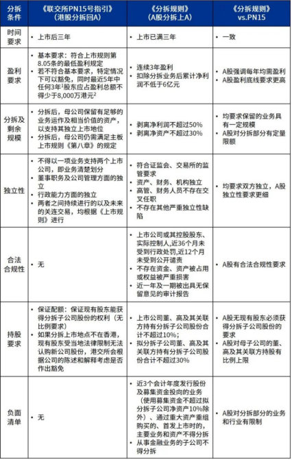
▲A股分拆上A与港股分拆回A的政策比较来源:毕马威中国官微

据不完全统计,自2019年《境内分拆规定》发布以来,截至2022年9月,共有89家A股上市公司筹划分拆子公司至境内交易所上市。其中,已有17家分拆子公司成功登陆A股;另有5家分拆子公司IPO已提交注册,距离上市仅一步之遥。

制药企业中也已出现诸多成功分拆的案例。A拆A的案例包括成大生物、百克生物、华兰疫苗;分拆至港股的如复宏汉霖、乐普生物、“微创系”各公司等;分拆至美股的包括传奇生物等。

分拆之后,这些药企都获得了怎样的发展?

已成功的案例

《境内分拆规定》出台后,第一家成功IPO的分拆子公司为百克生物,于2021年6月25日上市,百克生物的母公司为大白马长春高新。百克生物成立于2004年3月,在分拆上市前,长春高新作为百克生物第一大股东,持有46.15%的股权比例,分拆后,持股比例仍保持在40%以上,并不影响控股地位。

百克生物主营业务为人用生物疫苗产品的研发、生产与销售业务,主要产品为水痘疫苗、人用狂犬病疫苗、鼻喷流感疫苗。2017-2019年,百克生物经营收入和利润主要来源于水痘疫苗产品,水痘疫苗贡献的收入和利润三年合计占比在90%以上。

通过分拆,长春高新想要实现的意图为:母公司长春高新将更加专注于基因工程药物、中成药以及房地产业务;百克生物将依托科创板平台独立融资,促进自身人用生物疫苗的研发、生产和销售的发展。分拆将进一步提升母公司整体市值,增强母公司及所属子公司的盈利能力和综合竞争力。那么,长春高新目的达到了吗?

首先在市值上,长春高新在宣布分拆后,整体估值确实获得了一次大飞跃。2019年年初其市值尚不足300亿元,2019年结束时市值达895.24亿元,一年内市值翻3倍,成功跻身2019年国内医药上市公司市值TOP10;截至2020年6月初,长春高新市值超1400亿元,达到峰值,虽然这其中不全是百克生物的因素。

百克生物科创板上市募资15亿元,目前拥有14项在研疫苗和2项在研的用于传染病防控的全人源单克隆抗体,其中带状疱疹减毒活疫苗已申请生产,3个在研项目已处于临床阶段,12个在研项目处于临床前阶段。上市一年,基本实现自我融资造血能力。

除了百克生物,目前A拆A成功上市的成大生物和华兰疫苗也均为疫苗企业。市场观点普遍认为,经过新冠疫情的洗礼,国家层面对疾病预防领域愈发重视,一些目前仍是进口占主导地位的疫苗如HPV疫苗、带状疱疹疫苗等急需完成国产替代,因此疫苗企业分拆上市成功率也较高。

更早之前至境外分拆上市的药企,也都获得非常不错的发展。

复宏汉霖是复星医药旗下的创新药子公司,于2019年9月在港交所上市。经过三年的发展,复宏汉霖的商业化之路非常成功,截至目前,已经有5款产品成功上市。2022年上半年,复宏汉霖实现总营收12.89亿元,同比大涨103.5%;净利润亏损2.52亿元,亏损幅度缩窄35.8%,距离从Biotech到Biopharma的跨越仅一步之遥。

传奇生物是金斯瑞旗下专注开发CAR-T细胞疗法的子公司,于2020年6月在美国纳斯达克上市,募集资金4.24亿美元。因为主打产品西达基奥仑赛临床试验数据过于耀眼,传奇生物备受关注,上市首日开盘立即大涨60.86%,开盘市值47.9亿美元。西达基奥仑赛于2022年2月上市,成为中国首个获美国FDA批准的细胞治疗产品,及全球第二款获批靶向BCMA的CAR-T细胞免疫疗法。截至目前,传奇生物总市值已超65亿美元。

因为这些成功的案例在前,越来越多的传统药企的分拆子公司正在递表的路上。

心想事成?

今年8月,科伦药业发布公告称,拟分拆控股子公司川宁生物至深交所创业板上市的申请已获深交所审议通过。

虽然可喜可贺,是这并不意味着科伦药业能松口气,因为还有最后一关考验等待着,鉴于川宁生物质地并不好,因此能否顺利IPO还存有悬念。

早在2009年,川宁生物项目刚刚宣布开始时,就被业内称为“疯子战略”。科伦药业排除万难,投资逾80亿元,建设了头孢、青霉素、硫氰酸红霉素等全品种抗生素中间体的生产能力,成为全球抗生素中间体规模较大的生产者。

但是抗生素中间体业属于典型的资金密集型产业,资金要求较高,无论生产用地、厂房、生产线装置、机器设备等固定资产的初始购置,还是技术改造,都需大量资金。光在环保投入上,川宁生物就耗资逾30亿元。因为这些原因,川宁生物截至递表时的总负债约36.71亿元,向母公司科伦药业拆借资金高达数十亿元,日子属实不好过。分拆上市后,川宁生物将募集6亿元,其中的4亿元将用来偿还银行贷款,虽然远远不够。

川宁生物的分拆上市,是一个特殊的例子,因为它的目的更像是续命,而不是发展。大部分分拆的目的,都是为了发展,特别是一些需要“烧钱”的创新药子公司。这类公司越来越多,几乎每一家传统大型药企都有正在酝酿分拆的创新药子公司,如四环医药的轩竹生物和惠升生物、科伦药业的科伦博泰、绿叶制药的博安生物、众生药业的众生睿创等等都已进入上市前的融资阶段。

但并不是每一家药企分拆都能够顺利。分拆上市走热的同时,合理监管也在同步加强。近期,分拆子公司上市终止现象增多,关联方及关联交易、同业竞争、资产财务及人员的独立性等问题成为监管部门关注的重点。

就在本月初,天士力发布公告,终止所属子公司天士力生物在科创板分拆上市。这已经是天士力生物第三次谋求IPO失败。2018年,天士力通过将生物药相关资产划转给所属子公司天士力生物,谋求分拆该板块独立上市;2019年6月,天士力生物在港交所递交招股书,但最终由于“估值未达预期”而中止;2020年8月,天士力生物向上海证券交易所报送了科创板上市申请,5个月后主动撤回了该申请,原因系考虑到年度审计进度安排及自身业务发展。而第三次分拆失败后,天士力似乎已经心灰意冷。

结语

制度的创新能够为市场带来活力,分拆新规的出台,体现了我国在金融领域持续改革的决心。对企业来说,这是一项政策红利,分拆可以为上市公司提高资本运作能力、扩张股本规模腾出空间,形成企业系,从原来的单路纵队发展成集团作战,竞争力更上一层楼。不过在监管上,还需要做好把关,防止某些滥竽充数、抱着不良目的的公司登陆资本市场而损害投资者正当权益。后续发展如何,美柏医健还将持续关注。

【参考资料】

1、各大上市公司官网、年报、公告等

2、《创业板or科创板?还是去海外?长春高新宣布分拆上市,股价跳涨3%》,医药经理人,2020-5-25

3、《药企扎堆分拆疫苗业务独立上市》,中国证券报,2020-6-10

4、《企业分拆有什么现实意义?企业分拆监管的政策建议有哪些?》,零点财经,2018-9-23

5、《<上市公司分拆规则(试行)>新规解读》,国浩视点,2022-1-25

6、《川宁生物“拆”不掉的痛点珍惜“种树”时刻》,首条财经,2022-8-25

您可能感兴趣
波士顿科学,大赚355亿
波士顿科学,大赚355亿
产业资讯 赛柏蓝器械 2026-04-27 119
IL-2新药biotech,融资3.25亿美元
IL-2新药biotech,融资3.25亿美元
产业资讯 药融圈 2026-04-27 114
AbbVie决定在这投资14亿美元,并融合AI
AbbVie决定在这投资14亿美元,并融合AI
产业资讯 药融圈 2026-04-27 114