EN
产业资讯 政策法规 研发追踪 医改专题
这些上市企业为何加码布局合成生物赛道?
产业资讯 火石创造 2023-02-10 2974

引言

合成生物学已经成为资本市场炙手可热的话题,有数据现实,2020年合成生物学企业获得了高达78亿美元的融资,是前一年的2.5倍,2021年,合成生物学领域的融资额进一步增长到180亿美元。国内一级市场多家创新企业融资过亿元,A股市场也有多家企业声称要投入合成生物产业发展浪潮中,为什么合成生物会受到热捧呢?

01 什么是合成生物

图1:合成生物产业链图 来源:火石创造根据公开资料整理

合成生物不是一个新的概念,1910年S.Leduc发表合成生物学词汇,1968年M.Mesarovic提出系统生物学术语。但分别属于生物分子的化学合成与DNA重组技术与计算机方法的理论生物学等概念。合成生物学(synthetic biology),合成生物学采用工程学“自下而上”的理念,打破“自然”和“非自然”的界限,从系统表征自然界具有催化调控等功能的生物大分子,使其成为标准化“元件”,到创建“模块”“线路”等全新生物部件与细胞“底盘”,构建有各类用途的人造生命系统。这一与系统生物学“自上而下”解析理念相反的合成理念,也将我们习以为常的“格物致知”研究策略,推进到了“建物致知”的新高度。这样,进化过程中“猜测”的祖先物种或分子体系,将可能被合成,并加以定向的诠释;而被各种“假说”“对照”分割研究的复杂生命现象,也可以实现整合的定量研究,解析因果机制。

合成生物学采用工程学“设计—合成—测试”的研究方法,在学习抽象自然生命系统的基础上,或对自然生物系统“重编程”,或重头设计具有全新特征的人工生命体系;然后,利用“基因编辑”“基因合成”等“工具包”,用实验方法来构建,再对构建出来的生物系统进行测试,如此反复循环优化,形成了一个正向可靠的科学闭环。建筑在如此大规模通用化工程平台基础上的合成生物学,往往也被称为“工程生物学”,它“建物致用”的工程能力,有望为解决健康、能源、粮食、环境等重大问题做出新贡献。合成生物学一个观点就是,与传统的生物学不同,它是人创造的,结果是可以预测的,过程是可以简化的,是可以像积木一样组装的,尤其在基因编辑技术、基因测序等技术的发展带来的便利化之后,曾经的想象慢慢变得有些清晰。

合成生物是一个极具吸引力的话题,尤其在地球变暖、环境污染、粮食危机等潜在威胁的情况下,人类可以通过搭积木的方式以更加高效、环保的方式生产人类所需的产品,它似乎能够与我们所需的一切联系在一起,有人称其为第四次科技革命来临。

02 上市企业总体情况

上市企业是市场中资金、人才供给最为充足的一类组织,了解企业的发展,对我们理解合成生物学的发展能够有一定的帮助,我们选择18家A股市场上的合成生物概念股,它们包括主板企业、科创板企业以及创业板企业,分布在医药、食品与化工领域。

图2:合成生物概念股企业分布图 来源:火石创造根据公开资料整理

食品制造业——这些企业产品包括酵母、ARA、DHA、营养品之类的,拥有的技术主要是菌种选育级鉴定、发酵过程智能控制、高效分离提取、基因组编辑等技术,合成生物技术是这些公司正在投入资本研究的重点。

医药行业——医药行业企业涉及中药、化学药、生物制品、医美产品等领域,合成生物领域研究内容包括重组蛋白、mRNA疫苗、抗肿瘤药物等。

化工领域——企业目前生产产品包括新材料、维生素、氨基酸等,企业拥有生物制备技术,部分企业声称掌握一定的合成生物技术,更多企业合成生物技术应用在探索中。

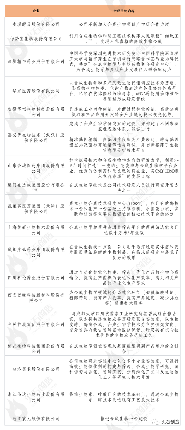
表1:企业合成生物发展情况表

来源:火石创造根据公开资料整理

03 上市企业分析

上市企业是以产品为导向投资合成生物领域。上市企业相对于初创企业有更多的财力,能够与高校、科研院所合作,从资源整合能力看它们有更多的选择,但是上市企业可能存在需要对股东负责,开展陌生的方向面临较大的失败风险,企业的选择领域时与现有业务存在相关性特征。

在当前阶段,企业发展合成生物主要是一种改良模式而不是革命性的成果。合成生物发展应用层面面临的风险比较大,新的产品不仅仅是技术需要克服难题,还存在市场供给问题,产品是否是现存产品更好的替代,对企业来说非常重要。

涉及到菌株改造筛选的也比较普遍。不少企业已经在生物制造领域有一定的基础,通过生物技术(主要是发酵技术)生产产品,传统发酵技术是利用微生物的发酵作用,运用一些技术手段控制发酵过程,大规模的生产发酵产品的技术,这些技术对合成生物技术发展有利。但是没有能够像合成生物一样,通过基因编辑、基因合成等技术对宿主进行较为系统的改造实现规模生产。

上市企业并没有涉及碳中和、环保等议题。碳中和等问题已经是全球普遍关注的问题,中国目标在2030年前实现碳达峰,合成生物学技术可能有助于开发生物能源产品,能够在生产产品时建设碳排放,这些一定程度上涉及到公共利益。传统的理论认为企业的目标是对股东负责,未来将企业目标与公共利益结合需要一定的探索。

04 总结

合成生物学无论是应用领域还是基础研发领域都是涉及范围广,上市企业投入到合成生物学领域能够引起社会对该领域的关注,更多的关注可能引入更多的资源投入,从这方面来说对产业的发展有利,此外上市企业有更强的基础调动资源。另一方面而言,目前依旧处在发展初期,探索性处于主导地位,合成生物学的发展依赖于技术,需要不同学科之间的整合,目前看还有很多的困难需要克服。

您可能感兴趣
体内CAR-T的泡沫起来了?
体内CAR-T的泡沫起来了?
产业资讯 氨基观察 2026-04-24 16