EN
产业资讯 政策法规 研发追踪 医改专题
2月,近40款创新靶点值得关注
产业资讯 药明康德 2024-03-06 2746

编者按:近三年,FDA批准的新药里具有创新机制的药物占比均超过一半。创新药物的起点往往都是相关靶点的发现和验证。这也意味着医药行业的不断创新仰赖于不断发掘新靶点以及是不断探索新的生物学机理。正如多位嘉宾在药明康德BOLD系列论坛中指出的那样,很多“容易的靶点”已经转化为了创新疗法,如今的新药发现公司需要探索更为复杂、更难治疗的疾病,而这个过程依赖于对于靶点及其生物学的深度认知,也需要前沿科技的更多进步。

近日,药明康德内容团队盘点了2024年2月发布于国际知名科研期刊中的潜力靶点,以供各位医药界的朋友们作为研发的参考。这些潜力靶点涵盖癌症、中枢神经系统疾病、心血管、传染病、罕见病等多个方向,有的是新的白血病易感基因,有的有望在2型糖尿病中保护β细胞,都具有潜在转化价值。

在这篇文章中,我们优选5个值得关注的靶点做详细报道。

靶点:CTX9

应用:髓系血液肿瘤的新易感基因

期刊/ PMID:《细胞》 / 38218188

发现:鉴别导致髓系血液肿瘤的体细胞突变已经取得了众多进展,但影响这类癌症的遗传风险在很大程度上仍然未知。在这篇论文里,研究人员通过在大型队列中进行罕见变异的相关性分析来确定髓系血液肿瘤的遗传易感基因。编码PAF1转录延伸复合物关键成分的CTR9基因,被确定是易感基因之一。CTR9功能缺失的等位基因会导致髓系恶性肿瘤的患病几率增加约10倍。而CTR9的部分功能丧失会通过增加超级延伸复合物介导的转录活性来提高人类造血干细胞(HSC)自我更新的关键调节因子的表达,导致HSC扩增。该研究发现了PAF1和超级延伸复合物之间的拮抗作用,也为预防髓系血液肿瘤提供针对性的方法。

▲CTR9功能缺失变异增加髓系恶性肿瘤发生机会(图片来源:参考资料[1])

靶点:DRAK2

应用:保护胰岛β细胞的潜在靶点

期刊/ PMID:Science Translational Medicine / 38324636

发现:DRAK2是胰岛β细胞自噬过程中的关键调节因子,而自噬受阻可能导致细胞凋亡,损害β细胞功能。在这篇论文里,研究人员在患有2型糖尿病的人、猴以及小鼠的胰腺组织中均发现DRAK2显著上调。条件性敲除胰岛β细胞中的DRAK2可保护β细胞功能免受高脂饮食的影响,同时维持自噬和线粒体功能。通过磷酸蛋白组学分析小鼠原代胰岛细胞发现DRAK2直接磷酸化unc-51样自噬激活激酶1(ULK1)的Ser56位点,而这能诱导ULK1泛素化并抑制自噬。ULK1-S56A突变或用药物抑制DRAK2在多个临床前模型里可以对抗脂毒性并保持线粒体功能和胰岛素分泌。这些研究结果表明DRAK2-ULK1通路在面对代谢挑战时对胰岛β细胞的生存不可或缺,也是2型糖尿病中保护β细胞功能的潜在靶点。

靶点:CRL5和SPSB3

应用:调节细胞核内cGAS的决定因素

期刊/ PMID:《自然》/ 38418882

发现:cGAS能在感染、癌症和炎症等疾病期间感知异常的DNA,合成cGAMP启动强效的先天免疫应答。cGAS对所有DNA无差别的活性意味着必须有严格的调控机制,维持正常情况下的细胞和组织稳态。位于细胞核内,与核小体的连接和与染色质结构蛋白的竞争共同阻止了DNA对cGAS的激活。然而,细胞核内cGAS的命运及其在细胞生理学中的作用尚不清楚。本研究发现泛素蛋白酶体系统(UPS)在细胞中降解核cGAS。研究进一步确定了SPSB3作为靶向cGAS的底物受体,与CRL5结合,将泛素连接到核cGAS上。干扰SPSB3调控的核cGAS降解导致细胞对I型干扰素信号的应答增强,从而增强对DNA病毒感染的保护。这项研究确定了蛋白降解是核内cGAS调节的决定因素,并且有药物开发潜力。

▲SPSB3与cGAS结合的结构(图片来源:参考资料[3])

靶点:Q586B2

应用:发现锥虫病的关键毒力因子

期刊/ PMID:Nature Communications / 38413606

发现:寄生虫布鲁氏锥虫可以引起人类非洲锥虫病或睡眠病,其特征是操纵宿主的免疫反应确保寄生虫的入侵和持续存在。这篇论文的作者发现布鲁氏锥虫的一种蛋白质Q586B2能在髓系细胞中诱导IL-10的产生,促进寄生虫感染的侵袭性。Q586B2在布鲁氏锥虫的整个生命周期中均有表达,并且保守存在于所有锥虫科动物中。在布鲁氏锥虫中敲除编码Q586B2的基因会降低寄生虫血症峰值,延长感染动物的生存时间。相应的,用抗体中和Q586B2可以减少髓样细胞源性的IL-10,并减少寄生虫血症。此外,免疫接种Q586B2可在包括克氏锥虫在内各种锥虫感染实验中延缓动物的死亡。总之,该研究发现了一种在锥虫的寄生虫感染建立中起重要调节作用的保守蛋白质,这个蛋白也是一个广谱抗寄生虫的潜在药物靶点。

▲Q586B2靶向纳米抗体能够提升受锥虫感染小鼠的生存率(图片来源:参考资料[4])

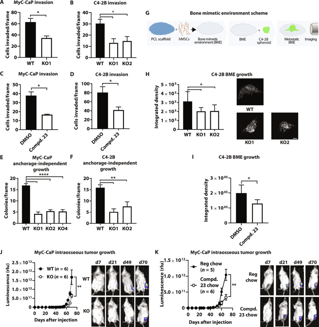
靶点:LMPTP

应用:促进前列腺癌生长和转移的关键因子

期刊/ PMID:Science Advances / 38295166

发现:蛋白酪氨酸磷酸酶(PTPs)在癌症中发挥重要作用,也逐渐成为治疗靶点。这项研究发现编码低分子量酪氨酸磷酸酶(LMPTP)的基因ACP1在人类前列腺癌中上调,并且ACP1表达与患者总体生存率呈负相关。通过CRISPR-Cas9在C4-2B和MyC-CaP细胞系中敲除LMPTP,研究人员发现LMPTP是前列腺癌生长和骨转移的关键促进因子。在功能上,LMPTP通过对谷胱甘肽合成酶的抑制性Tyr270位点进行去磷酸化,促进前列腺癌细胞的谷胱甘肽合成。缺乏LMPTP的前列腺癌细胞表现为谷胱甘肽减少,真核起始因子2(eukaryotic initiation factor 2)介导的应激反应增强,暴露于紫杉醇药物后产生了更多活性氧(ROS)。而抑制LMPTP减缓了小鼠模型中原发性和骨转移性前列腺肿瘤的生长。这些发现揭示了LMPTP是促进前列腺癌生长和转移的关键因子,并验证了抑制LMPTP能促进癌细胞对氧化应激的敏感性,可以作为前列腺的治疗策略。

▲敲除LMPTP抑制前列腺癌转移(图片来源:参考资料[5])

潜在靶点众多,限于篇幅,本文不一一进行介绍。

参考资料:

[1] Zhao, Jiawei et al. “Inherited blood cancer predisposition through altered transcription elongation.” Cell vol. 187,3 (2024): 642-658.e19. doi:10.1016/j.cell.2023.12.016

[2] Lu, Yuting et al. “DRAK2 suppresses autophagy by phosphorylating ULK1 at Ser56 to diminish pancreatic β cell function upon overnutrition.” Science translational medicine vol. 16,733 (2024): eade8647. doi:10.1126/scitranslmed.ade8647

[3] Xu, Pengbiao et al. “The CRL5-SPSB3 ubiquitin ligase targets nuclear cGAS for degradation.” Nature, 10.1038/s41586-024-07112-w. 28 Feb. 2024, doi:10.1038/s41586-024-07112-w

[4] Stijlemans, Benoit et al. “Q586B2 is a crucial virulence factor during the early stages of Trypanosoma brucei infection that is conserved amongst trypanosomatids.” Nature communications vol. 15,1 1779. 27 Feb. 2024, doi:10.1038/s41467-024-46067-4

[5] Stanford, Stephanie M et al. “Targeting prostate tumor low-molecular weight tyrosine phosphatase for oxidation-sensitizing therapy.” Science advances vol. 10,5 (2024): eadg7887. doi:10.1126/sciadv.adg7887

您可能感兴趣
AI药物研发2025年度盘点
AI药物研发2025年度盘点
产业资讯 会会药咖 2026-02-13 103