EN
产业资讯 政策法规 研发追踪 医改专题
英矽智能《自然》子刊全面揭秘首个AI药物研发历程,PaperGPT首次曝光
产业资讯 医药魔方 2024-03-27 2252

过去几年,人工智能(AI)技术日新月异,从轰动生物医药圈的AlphaFold、RoseTTAFold,到掀起生成式浪潮的ChatGPT、Sora,再到层出不穷的各类大模型……全球产业界掀起了前所未有的AI革命。火热的生成式AI技术在冲击着各行各业的同时,也在赋能千行百业。其中,生成式AI在创新药研发赛道的应用备受瞩目。近日,英矽智能在Nature Biotechnology(IF=46.9)发表了最新论文,首次揭秘了其首款由生成式AI发现和设计的TNIK抑制剂从人工智能算法开发到II期临床试验的研发历程,并披露了该候选药物在临床前实验和临床试验中的数据和表现。有意思的是,该论文附带了一款独有的论文解读工具PaperGPT,可以回答任何与论文相关的问题。

PaperGPT:一款基于大模型的创新工具

PaperGPT的概念源自于Alex Zhavoronkov(英矽智能创始人兼首席执行官)向审稿人展示论文的创新方法,即利用基于大语言模型的网络聊天工具,将论文正文、论文补充材料和其他相关论文作为回复的素材来源。

在论文被接收后,英矽智能决定将PaperGPT工具向更广泛的学术界和产业界开放,使公众可以从不同角度出发更好地理解和探讨这篇论文。

PaperGPT首页(来源:https://papers.insilicogpt.com/)

PaperGPT建立在新一代大语言模型ChatGPT-4 Turbo和英矽智能专有大语言模型基础之上。虽然当前的PaperGPT以回答这篇论文相关问题为主,不过英矽智能正在使用既往发表的论文作为数据源来训练PaperGPT,使它能够更好地理解、总结并检索关键信息,回答与英矽智能所有发表刊物相关的问题。经过训练,PaperGPT可以回答包括上述论文在内的共200多篇同行评议论文,以及英矽智能Pharma.AI平台的相关问题。

PaperGPT回答该论文的意义(来源:PaperGPT)

据悉,论文上线后仅三个工作日,PaperGPT已经回答了250多个问题。来自用户的提问及反馈,也将帮助更进一步完善PaperGPT。

揭秘首款first-in-class生成式AI药物研发历程

如果说PaperGPT是这篇最新论文伴生的惊喜,那论文的重点——TNIK项目则是英矽智能给AI制药产业加码的“一份信心”。TNIK项目始于2019年,彼时英矽智能选择了与衰老密切相关的纤维化作为研究重心,并使用PandaOmics找到了一个潜在first-in-class靶点TNIK;2020-2021年,通过Chemistry42生成了一系列小分子化合物后,进行了体外活性测试、体内药效测试、临床前的安全性和毒理测试等实验,只用了18个月就完成了从靶点发现到确定临床候选化合物的过程;随后启动了0期临床试验,以观察其药代动力学(PK)属性;接下来分别在新西兰(2021年)和中国(2022年)启动了临床I期试验;2023年,启动中国和美国的临床II期试验,首次开启AI药物在患者群体中的关键临床验证。

TNIK项目研发流程(来源:英矽智能)

从衰老出发,选中潜在first-in-class靶点

具体来看,项目之初,研究人员选择了与衰老密切相关的纤维化,使用组织纤维化相关组学和临床数据集训练其靶点发现引擎PandaOmics,通过深度特征合成、因果关系推断和全新通路重建等过程,提名了潜在靶点列表。除组学数据外,PandaOmics还通过自然语言处理(NLP)模型分析了涵盖专利、出版物、研发基金、临床试验等文本数据的数百万个文本文件,进一步评估潜在靶点的新颖性以及与疾病的关联性,最终确定TNIK为最有潜力的抗纤维化靶点。值得注意的是,先前研究曾揭示TNIK与多种纤维化驱动生物通路的间接关联,但从未提出将其作为特发性肺纤维化(IPF)治疗靶点,因此TNIK是一个潜在first-in-class靶点。

图1. AI助力靶点发现(来源:Nature Biotechnology)

生成化学引擎Chemistry42快速确定PCC

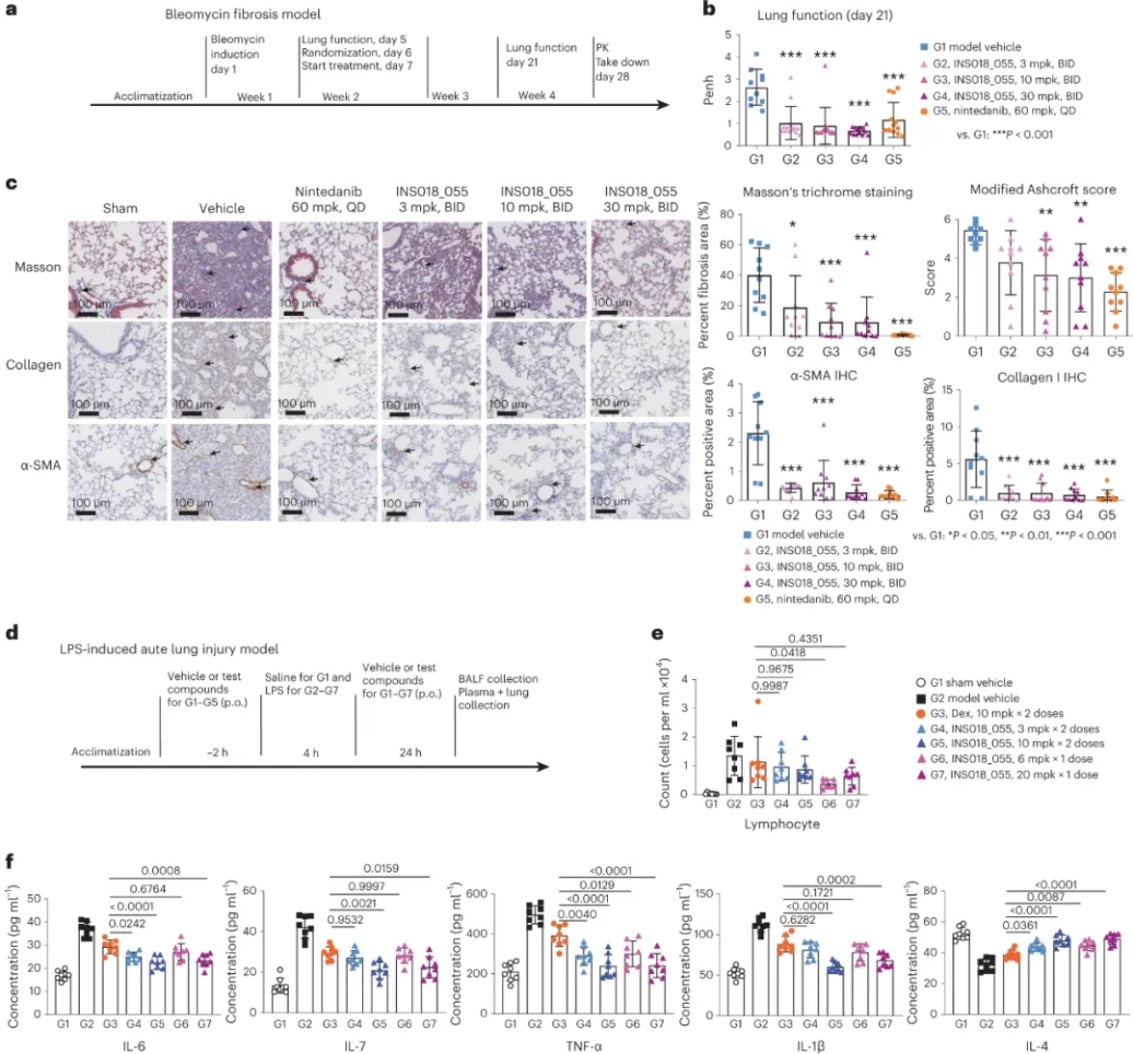
研究人员利用生成化学引擎Chemistry42针对靶点蛋白质结构和相关分子结构进行分析,根据基于结构的药物设计(SBDD)策略,生成了虚拟化合物库。在此基础上,Chemistry42平台根据化合物的合成难度、新颖性和药物化学性质等特征,辅助研究人员选择有潜力的化合物进行合成测试,再通过接收专业反馈优化生成结果,得到性质更优秀的候选化合物进行下一轮合成测试,如此反复。体外测试得到了一系列具有纳米级结合亲和力的TNIK抑制剂。接下来团队进一步优化先导化合物的溶解度、ADME特性等性质,在降低毒性的同时保留其强大的亲和力,最终得到了候选分子INS018_055(WO2022179528A1)。实验结果显示,INS018_055能减轻博来霉素诱导的小鼠肺纤维化,且INS018_055减少了小鼠脂多糖诱导的肺部炎症。

图2. 在小鼠肺部疾病模型中治疗作用(来源:Nature Biotechnology)

与此同时,英矽智能还启动了INS018_055雾化吸入制剂的开发干预措施,通过直接靶向肺部(即特发性肺纤维化的病灶),实现降低起效剂量、减低毒副作用等效果。在大鼠博来霉素诱导的肺纤维化模型中,测试结果显示,INS018_055治疗显著抑制肺纤维化和炎症。基于上述研究结果,INS018_055于2021年2月被提名为临床前候选化合物。

图3. INS018_055剂对大鼠肺纤维化模型的影响(来源:Nature Biotechnology)

考虑到其他纤维化驱动器官病理的疾病中缺乏有效药物,研究人员又测试了INS018_055在肾纤维化中的作用。结果显示,INS018_055在近端肾小管细胞系HK-2中的CC50比其抑制α-SMA的IC50高300倍,表明其具有抗纤维化功能。体内实验中,使用INS018_055和ALK5抑制剂SB525334处理的动物与对照小鼠相比,纤维化程度降低。接下来,研究人员测试了其在正常的人真皮成纤维细胞(NHDF)细胞系中的活性,以及皮肤纤维化模型中的效果,结果显示INS018_055处理的动物胶原蛋白和羟脯氨酸水平显著降低。这一研究结果进一步验证了INS018_055靶向TNIK的泛纤维化抑制能力,为IPF之外的纤维化相关疾病提供了有潜力的新颖疗法选择。

首个进入II期临床的生成式AI药物

临床试验方面,研究人员首先在澳大利亚的健康受试者中开展了一项0期单微剂量研究,以评估INS018_055的PK性质,数据显示静脉给药100µg时具有良好的耐受性。随后又分别在新西兰(NCT05154240)和中国(CTR20221542)启动了I期临床试验,分别对78名和48名健康志愿者中INS018_055的安全性和耐受性(主要目标)以及PK性质(次要目标)进行评估。研究(NCT05154240)数据表明,INS018_055在健康受试者中表现出良好的PK特征,给药7天后未发现明显蓄积,与此前临床前模型的预测结果一致。此外,INS018_055显示出良好的安全性和耐受性,研究期间并未产生死亡或严重不良事件(SAE)报告,支持后续II期临床试验开展。

图4. INS018_055临床I期试验的药代动力学分析(来源:Nature Biotechnology)

目前INS018_055治疗IPF的两项随机、双盲、安慰剂对照IIa期临床试验正在中美两地同时进行,旨在评估候选药物的安全性、耐受性、药代动力学特征,还将评估其针对IPF患者肺功能的初步疗效。INS018_055的持续进展有望为全球500万罹患这种致命疾病的患者带来希望。对英矽智能来说,INS018_055是首个推到II期临床试验的药物,也是全球首个到达II期临床试验的、由AI赋能靶点发现和分子设计的在研药物。INS018_055项目不仅验证了Pharma.AI平台的药物研发能力,且开创了生成式AI加速发现创新药物的先例。全球范围来看,AI开发的新靶点/新化合物中,处于临床II期的INS018_055是进展最快的项目之一。一定程度上来讲,走在行业前沿的英矽智能已经成为了全球AI制药产业的风向标。INS018_055的数据显示出AI驱动的药物发现方法的降本增效优势,提振了市场对AI制药赛道的信心。

生成式AI“超前布局者”

作为全球第一家将生成式AI技术应用于药物研发领域的公司,英矽智能一直是生成式AI的超前布局者。2016年,Alex Zhavoronkov博士在同行评审期刊上全球范围内首次阐述了使用生成式AI设计新型分子的概念。之后,以生成张量增强学习(GENTRL)为核心,英矽智能基于生成式人工智能开发了多种周边算法,并提交了超过250项专利申请,均集成在可商业化的一体化人工智能药物发现平台Pharma.AI中。

AI药物发现平台Pharma.AI(来源:英矽智能)

作为先进的生成式AI工具,横跨生物学、化学和临床医学的Pharma.AI平台正在助力创新药研发的产业变革。除本次论文的重点INS018_055之外,在Pharma.AI的支持下,英矽智能已搭建涵盖30余条管线的多元化疗法组合,提名18款临床前候选化合物,并将其中6个领先项目推进到临床阶段。值得一提的是,除了针对纤维化、肿瘤、免疫、老龄化相关疾病等多个领域开发创新疗法,英矽智能还将AI技术的应用拓展到了再生农业、可持续化学等领域,先后与先正达集团(利用AI技术探索用于可持续再生农业的新型分子,开发创新、有效、无毒副作用的除草剂等农业植保解决方案)、沙特阿美(利用AI技术研发可持续化学试剂,用于升级碳捕获技术,支持沙特阿美碳中和目标)达成了合作。上周,英伟达创始人黄仁勋在GTC 2024大会发表了以《见证AI的变革时刻》为主题的演讲。短短几年,AI革命以前所未有的速度席卷包括生物医药在内的各行各业。各种创新应用和创业公司陆续诞生,一个全新的AI+时代已经来临。我们期待随着越来越诸如INS018_055的项目落地,AI技术将给全球制药产业带来更大的想象空间。

参考资料:

Feng Ren et al. A small-molecule TNIK inhibitor targets fibrosis in preclinical and clinical models. Nature Biotechnology (2024).

https://doi.org/10.1038/s41587-024-02143-0

您可能感兴趣
国际医药前沿 | 2026年3月动态汇编
国际医药前沿 | 2026年3月动态汇编
产业资讯 中国医药创新促进会 2026-04-08 3
康方,藏了一个全球大药
康方,藏了一个全球大药
产业资讯 瞪羚社 2026-04-08 5