产业资讯
精准药物
2024-09-19
996
2024年9月17日,亚盛医药股票暴涨7%,市值达到112.9亿港币,创近2年新高。近期,亚盛医药披露了其唯一上市产品奥雷巴替尼的新进展:近日在2024年欧洲肿瘤内科学会(ESMO)年会上,以小型口头报告形式公布公司原创1类新药奥雷巴替尼(GZD824, HQP1351)治疗琥珀酸脱氢酶(SDH)缺陷型胃肠间质瘤(GIST)的临床研究成果。奥雷巴替尼在SDH缺陷型GIST中显示出了持续的临床疗效,并为这种罕见疾病的未来研究提供了基准。MOA研究显示,奥雷巴替尼通过调节参与血管生成、凋亡、增殖和存活等多种信号通路来发挥抗肿瘤活性。

奥雷巴替尼是公司唯一上市产品,奥雷巴替尼是一款口服第三代BCR-ABL抑制剂,目前已有两项适应症获批上市,分别为:1)治疗任何TKI耐药、并伴有T315I突变的慢性髓细胞白血病(CML)慢性期(-CP)和加速期(-AP)的成年患者;2)治疗对一代和二代TKI耐药和/或不耐受的CML-CP成年患者。
据2024年8月份亚盛医药发布的公告显示,报告期内,亚盛医药收入创新高,实现收入人民币8.24亿元,较去年同比增长477%,主要来源于产品销售收入和对外合作授权收入等。公司首次实现扭亏为盈,净利润达人民币1.63亿元。报告期内:
奥雷巴替尼(GZD824,HQP1351)实现销售收入人民币1.13亿元,较去年下半年环比增长120%,较去年上半年同比增长5%。
与跨国制药企业武田就奥雷巴替尼(GZD824,HQP1351)签署了一项独家选择权协议。该合作总交易额达人民币93.6亿元,包含7.2亿元的选择权付款,和共计86.4亿元的选择权行使费及额外的潜在里程碑付款。同时,公司还将获得基于年度销售额双位数的递增销售分成。截至目前,此项合作为国内小分子肿瘤药领域的最大的对外权益许可。此外,亚盛医药还获得武田的股权投资。该合作充分彰显了耐立克®在全球的临床和商业化价值,也为其将来的全球商业化进程奠定了基石。目前,亚盛医药已收到武田人民币7.2亿元的选择权付款和人民币5.4亿元的股权投资款项。
截至2024年6月30日,奥雷巴替尼(GZD824,HQP1351)的全国准入医院和DTP药房共达到670家,其中准入医院数量较去年底增长达79%。继去年11月新适应症获批至今年6月30日,耐立克®已获20个省83个城市114个项目的重特大疾病补充保险或惠民保报销。
2024年1月,该药物获纳入美国国家综合癌症网络(NCCN)慢性髓细胞白血病(CML)治疗指南;此外,奥雷巴替尼(GZD824,HQP1351)于报告期内获2024 CSCO恶性血液病诊疗指南升级推荐,涉及CML、费城染色体阳性急性淋巴细胞白血病(Ph+ ALL)领域的治疗,并新增多项I级推荐。
今年7月,奥雷巴替尼(GZD824,HQP1351)在中国澳门获批上市,获批的适应症分别为治疗任何酪氨酸激酶抑制剂(TKI)耐药、并伴有T315I突变的CML慢性期(-CP)和加速期(-AP)的成年患者;以及治疗对一代和二代TKI耐药和/或不耐受的CML-CP成年患者。这是该药物继在中国内地获批上市后的又一重大里程碑。
奥雷巴替尼(GZD824)研发历程
2008年,中国科学院广州生物医药与健康研究院丁克团队立项三代ABL抑制剂研发项目。
2011年1月9日,中国科学院广州生物医药与健康研究院组建的艾比克创业团队(王德平、张章等)的"抗白血病1类新药DP605(即GZD824)的临床前研究项目"获得中科院第四界青年创业大赛唯一金奖;
2013年3月21日,中国科学院广州生物医药与健康研究院官网披露了GZD824的临床前数据:
中科院广州生物医药与健康研究院丁克博士带领团队经过近4年的技术攻关,成功设计和合成了芳基炔类和三氮唑苯甲酰胺两类Bcr-Abl小分子抑制剂。化合物在多种激酶、细胞和动物模型中可有效克服Bcr-AblT315I突变诱发的耐药问题。
化合物GZD824可以以pM的IC50值抑制Bcr-AblWT及Bcr-AblT315I等耐药突变体的激酶活性(分别为0.34和0.68 nM),并对P-loop区突变(E255K/V)等有效。化合物在多种细胞和动物模型中表现出优异抗肿瘤活性(针对K562,Ku812等CML肿瘤细胞的IC50为0.2~10 nM;针对携带Bcr-AblT315I 突变体的Ba/F3细胞的IC50约为7 nM;在1.0-20.0 mg/kg/day 的口服剂量下完全抑制肿瘤生长)和较好的安全性指标及优异的药代动力学性质(大鼠口服生物利用度约为48.7%;体内半衰期T1/2约为8-10小时)。
目前,GZD824已被确定为候选药物,正在进行规范的临床前评价。以该项目为基础,研究团队还获得2011年“第四届中国科学院青年创业大赛”金奖。
该项研究获得国家新药创制重大专项、广东省新药创制重大专项、广州市重大专项以及中科院交叉团队项目等资助。部分结果已在药物化学期刊J. Med. Chem. 发表[J. Med. Chem. 2013, 56(3), 879-894;J. Med. Chem. 2012, 55 (22), 10033-10046]。

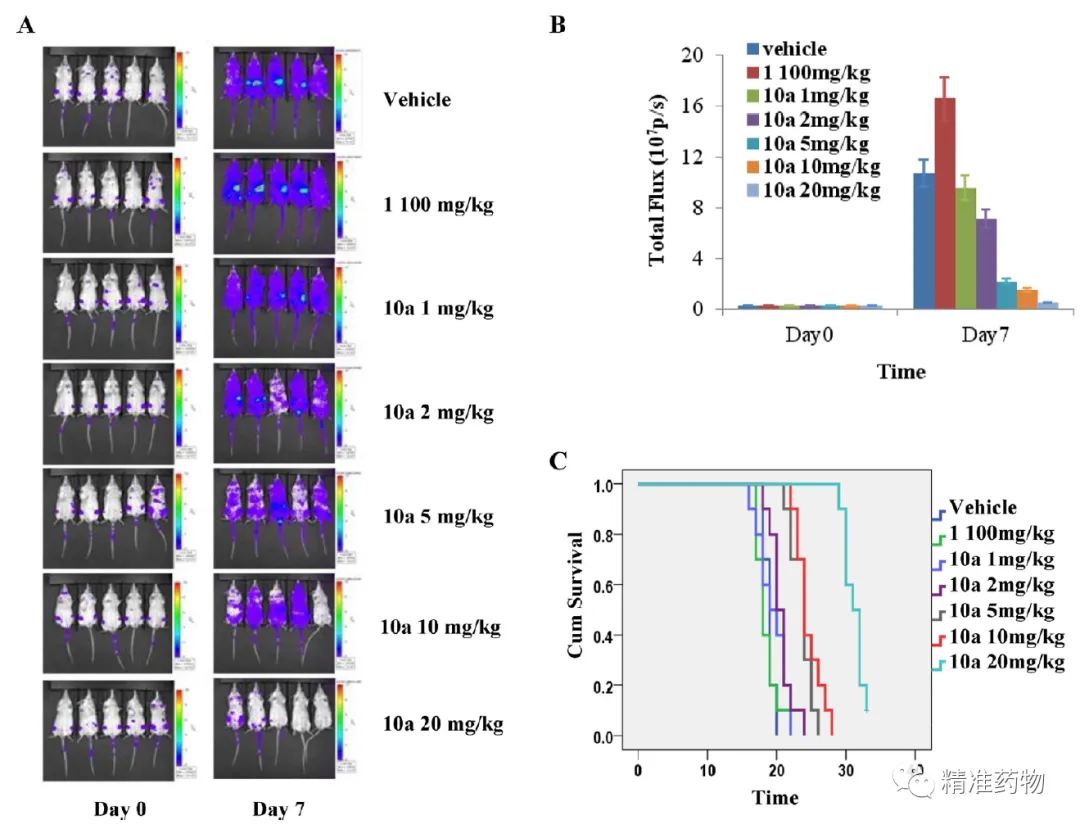
HQP1351(GZD824,10a)体内克服T315I耐药(来源:JMC, 2013, 56(3):879-894.)
2013年,GZD824转让给广州顺健生物医药科技有限公司,更名为HQP1351进行后期开发。
2015年4月,亚盛向CFDA提交HQP1351用于治疗耐药性CML患者的IND。
2016年 2月,HQP1351获得临床批准,并于当年启动I期临床试验。
2018年8月,亚盛向CDE汇报了I期结果,并积极沟通Ⅱ期方案。
2018年12月,HQP1351的Ⅱ期临床方案获得通过,并获准在完成Ⅱ期试验后即可提交新药上市申请(NDA)。
2019年8月,完成治疗AP-CML患者的临床试验的招募;9月,启动CP-CML的招募(招股书信息)。
2018年12月3日,江倩教授在2018 ASH会场口头报告了HQP1351的中国I临床临床研究进展:
HQP1351治疗对TKI耐药的CML患者的Ⅰ期临床试验在中国开展,共入组11个剂量组(1mg递增到60mg);
截止到2018年10月底,该项研究共入组100例CML患者(86例CP患者, 14例AP患者);
HQP1351在除60mg剂量组外的所有剂量组均耐受良好。没有患者因为治疗相关的不良事件(TRAEs)而退出研究。
60mg剂量组的3例患者中2例出现剂量限制毒性(DLT),50mg 被认为是最大耐受剂量(MTD);在可评估病例中,CP病人完全血液学缓解(CHR)率为96%,AP病人CHR率为85%;
在66例可评估CP病例中,主要细胞遗传学缓解(MCyR)率为67%。特别是在带有T315I突变的CP病例中,MCyR率高达78%。
2019年5月27日,亚盛医药招股书披露了HQP1351的I期临床研究数据(101 名患者当中有92 人仍然在接受治疗,最长治疗期限为31个月):

亚盛医药招股书资料
2019年7月22日,亚盛医药宣布,HQP1351获准在美国进行临床Ib试验,用于治疗针对TKI(酪氨酸激酶抑制剂)耐药的慢性髓性白血病(CML)。
2019年12月11日,亚盛医药宣布,该项临床研究的主要研究者、北京大学人民医院血液科副主任江倩教授为报告人在第61届美国血液学会(American Society of Hematology,ASH)年会上再次以口头报告的形式公布了HQP1351的I期临床进展数据,该研究获得本届ASH年会“最佳研究”(Best of ASH)提名。数据显示:
HQP1351针对TKI耐药的CML慢性期(CP)或加速期(AP)患者的I 期临床试验在中国开展,共入组11个剂量组(1mg递增到60mg),最终确定60mg QOD为剂量限制性毒性(DLT)剂量, 50mg QOD为最大耐受剂量(MTD),40mg QOD为II期临床推荐用药量(RP2D)。
截止到2019年5月27日,该项研究共入组101例CML患者(87例CP患者, 14例AP患者),中位随访时间为12.8个月(1.2~31.5)。CP患者的18个月无进展生存率(PFS)为94%,AP患者为61%。
HQP1351在除60mg剂量组外的所有剂量组均耐受良好。治疗相关不良反应(TRAE)中,大多数非血液学不良反应是1级或2级,最常见的3级/4级血液学TRAE是血小板减少(50%)。TRAE 的发生率随治疗时间延长而降低。没有治疗相关性死亡或5级不良事件发生。
HQP1351对CML患者显示出有效的抗白血病活性,治疗患者获得了较高的反应率。且随着治疗时间的延长,缓解率和缓解深度都会增加。所有可评估患者中,CP患者的完全血液学缓解(CHR)率为95%, AP患者的CHR率为85%。
在95例可评估的基线非完全遗传学缓解(non-CCyR)患者中,CP患者主要细胞遗传学反应(MCyR)率为69%,其中61%获得了完全细胞遗传学反应(CCyR);AP患者MCyR率为43%,其中36%获得CCyR。
可评估患者中,37%的CP患者和36%的AP患者达到主要分子生物学缓解(MMR)。
在伴有高度耐药的T315I突变的患者中,HQP1351显示了卓越的疗效。在CP伴有T315I的患者中,MCyR率达到了82%,其中CCyR率高达78%。
2019年12月公开信息显示,HQP1351已在中国启动针对GIST患者的Ib期临床试验。同时在美国的临床Ib期研究也已启动。
2020年5月4日,亚盛医药宣布,美国食品和药品监督管理局(FDA)已授予公司核心在研品种HQP1351孤儿药资格认定,用于治疗慢性髓性白血病(CML)。
2020年5月7日,亚盛医药5月7日宣布,美国食品和药品监督管理局(FDA)已授予公司核心在研品种HQP1351快速通道资格(FTD),用于治疗对现有酪氨酸激酶抑制剂(TKI)治疗失败的特定基因突变的慢性髓性白血病(CML)患者。
2020年6月18日,亚盛医药宣布已经向NMPA提交HQP1351的上市申请。
2020年9 月 29 日,亚盛药业首次对外公布HQP1351的中文通用名为奥瑞巴替尼片。
2020年10月21日,亚盛医药宣布,该公司全资子公司顺健生物的1类新药奥瑞巴替尼片(HQP1351的拟定中文通用名)已正式被中国家药品监督管理局新药审评中心(CDE)纳入优先审评。
2021年11月12日,NMPA官网公示,奥瑞巴替尼(GZD824,HQP1351)新药上市申请的审评审批状态已更新为“在审批“。
2021年11月25日,NMPA批准奥雷巴替尼(GZD824,HQP1351)上市申请。
2023年11月17日,亚盛医药宣布奥雷巴替尼片(GZD824,HQP1351)用于对一代和二代酪氨酸激酶抑制剂(TKI)耐药和/或不耐受的慢性髓细胞白血病慢性期(CML-CP)成年患者的适应症获得了国家药品监督管理局(NMPA)批准。
2024年1月,奥雷巴替尼(GZD824,HQP1351)获纳入美国国家综合癌症网络(NCCN)慢性髓细胞白血病(CML)治疗指南;
2024年,奥雷巴替尼(GZD824,HQP1351)获2024 CSCO恶性血液病诊疗指南升级推荐,涉及CML、费城染色体阳性急性淋巴细胞白血病(Ph+ ALL)领域的治疗,并新增多项I级推荐。
2024年6月11日,亚盛医药宣布奥雷巴替尼的新适应症临床试验申请获得中国国家药监局药品审评中心(CDE)批准,该公司将开展一项全球注册3期临床研究,评估奥雷巴替尼治疗系统性全身治疗失败的琥珀酸脱氢酶(SDH)缺陷型胃肠间质瘤(GIST)患者的效果。
2024年6月14日,亚盛医药宣布与武田就耐立克(奥雷巴替尼)签署了一项独家选择权协议。一旦选择权被行使,武田将获得开发及商业化奥雷巴替尼的全球权利许可,惟中国大陆、中国香港特别行政区、中国澳门特别行政区、中国台湾等地区除外。在协议签署后,亚盛医药将收到1亿美元的选择权付款,并有资格获得最高约12亿美元的选择权行使费和额外的潜在里程碑付款,以及基于年度销售额提成的双位数比例特许权使用费。此外,武田制药将购买亚盛医药的少数股权。
2024年7月2日,亚盛医药宣布,已于2024年7月2日收到武田支付的选择权付款1亿美元;此前亚盛制药收到武田制药7500万美元股权投资款项。
2024年7月8日,奥雷巴替尼(GZD824,HQP1351)正式获中国澳门特别行政区药物监督管理局(ISAF)批准上市;适应症包括治疗任何酪氨酸激酶抑制剂(TKI)耐药、并伴有 T315I 突变的慢性髓细胞白血病(CML)慢性期(-CP)和加速期(-AP)的成年患者;以及治疗对一代和二代 TKI 耐药和/或不耐受的 CML-CP 成年患者。
产业资讯
Medaverse
2026-04-06
50
产业资讯
药讯随说
2026-04-06
53
产业资讯
药时代
2026-04-06
55