EN
产业资讯 政策法规 研发追踪 医改专题
一文读懂:CRO、CMO、CDMO的具体差异
产业资讯 药渡 2022-03-29 20607

近年来,全球医药行业的竞争日趋激烈,制药产业链中的分工日益细化,医药行业的专业化外包已成为制药企业的重要战略选择。

随着医药外包服务机构专业化程度的不断提高, 医药外包服务的内容逐渐涵盖了从疾病目标研究、药物化合物筛选、临床试验服务、工艺研发、规模化生产直至市场销售的各环节。

根据所提供服务的内容划分, 医药外包服务机构主要包括CRO、CMO、CDMO 企业等。

PART.01

CRO、CMO、CDMO

CRO企业(合同定制研发机构)是指通过合同形式为制药企业和研发机构在药物研发过程中提供专业化服务的机构。CRO企业服务于药物研发的整个阶段,负责药物开发过程所涉及的全部或部分活动,其基本目的在于协助制药企业进行科学或医学研究,主要提供的服务包括新药发现、安全性评价研究服务、药代动力学、药理毒理学等临床前研究及临床数据管理、新药注册申请等。

与CRO企业不同,CMO/CDMO 企业主要侧重于药物的生产服务。其中,CMO(合同定制生产机构)是指以合同定制形式为制药企业提供中间体、原料药、制剂的生产以及包装等服务的企业。传统的CMO企业仅提供以委托企业提供的技术路线为基础的代工生产服务。随着制药公司对成本控制和效率提升的要求不断提高,制药企业希望CMO 企业能够承担更多工艺研发、改进的创新性服务职能,CDMO企业应运而生。

CDMO企业(合同定制研发生产机构)除了提供传统CMO的生产服务之外,更强调对生产工艺的研发和创新。CDMO企业往往在新药临床阶段的早期即与客户开展深度合作,为客户提供制药工艺的开发、设计及优化服务,并在此基础上提供从公斤级到吨级的定制生产服务。CDMO 企业利用自身技术优势及生产能力,承接了制药企业的工艺开发和生产职能,从而使制药企业可以更专注于药物的研发。

PART.02

三者在药品设计与研发方面的差异

PART.03

CDMO企业在设计与研发领域的比较情况

PART.04

CDMO业务的研发流程

PART.05

CDMO服务与销售产品之间的关系

销售商品是公司CDMO服务成果的最终交付形态。药物研发是一项高风险、 高投入、长周期的系统性工程。制药企业客户为了降低药品研发成本,提高生产效率,将制药工艺研发和生产委托于公司定制开展。公司接受跨国制药企业委托为其提供的制药工艺研发和药物生产的服务过程即为CDMO服务。公司服务内容一般包括工艺设计、工艺放大、化学结构或组分确认、质量及稳定性研究、杂质研究、定制生产等多种研发和生产内容。工艺开发和生产过程完成后,公司将最终服务形成的中间体或原料药等商品交付给客户完成全部服务过程。具体而言, 发行人提供的CDMO服务与销售产品之间关系如下:

第一、CDMO服务是最终商品形成的业务过程。

公司为客户提供的 CDMO 服务的主要目标是按照客户要求成功研发出具备商业化生产可行性的医药中间体或原料药等产品。CDMO服务是最终产品得以形成的过程。公司提供的各项服务内容及其与最终产品形成的关系如下:

第二、CDMO服务是满足客户定制需求的必要条件。

不同于大多数通用产品取得订单便可以组织实施生产,医药定制产品是专业性程度较强、定制化程度较高的特殊产品。公司在开展定制研发和定制生产过程中,必须时刻知悉定制客户的特定需求,通过反复多次的技术交流,确定产品的各项技术细节。公司 CDMO服务过程正是公司按照客户定制化需求提供工艺开发等各类服务的过程。

为了满足不同客户在药品生命周期不同阶段的定制化需求,公司需要提供个性化的定制研发生产服务。公司根据定制客户的要求,基于对工艺技术的深刻理解, 研发并确定适合的合成路径及条件,并通过对关键工艺参数有针对性地调整,实现对目标化合物关键属性的精准控制,以满足客户对定制产品的要求。

因此,制药企业客户期望通过委托合作取得的定制化商品,只有通过CDMO的详细服务过程,才能得以实现,CDMO 服务过程是定制化商品形成的必要条件。

第三、终端客户通过质量审计等合作程序参与公司提供的 CDMO 服务。

由于医药行业的特殊性,医药行业的定制研发生产与普通合同委托有较大的差别。终端客户将药物研发生产环节委托给公司定制开展,对药品及其中间体的安全、 有效和质量都极其关注,仅依据最终交付的商品无法对药品生产过程进行全面有效判断。

因此,在日常CDMO合作中,制药企业客户往往会通过合格供应商资格认定、定期或不定期质量审计等形式,参与公司CDMO服务过程,将药品注册有关安全、有效和质量可控的要求,贯彻到定制研发和生产的全过程中。

所以,CDMO服务过程是制药企业客户确保公司最终交付的医药中间体或原料药产品在各个方面符合其质量要求的关键途径。

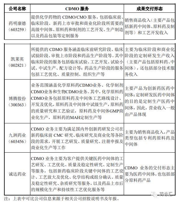
第四、公司 CDMO 服务内容及成果交付形态与同行业可比上市公司的 CDMO 服务内容及成果交付形态基本一致。

具体比较如下:

综上所述,销售商品是公司CDMO服务成果的最终交付形态,CDMO服务是最终商品形成的业务过程。CDMO服务过程是最终产品形成的必经之路,这主要体现在以下两个方面:

一方面,公司向客户交付的产品均为定制化的产品, 制药企业定制化的研发生产需求只有通过CDMO的详细服务过程才能得以满足;

另一方面,CDMO服务过程是制药企业客户确保公司最终交付的医药中间体或 原料药产品在各个方面符合其药品要求的关键途径。此外,公司CDMO服务过程及成果交付形态与同行业基本一致,符合行业惯例。

您可能感兴趣
中国区收入增长30%,CLDN18.2单抗增长超400%
中国区收入增长30%,CLDN18.2单抗增长超400%
产业资讯 医药魔方Info 2026-05-04 26
23亿美元!礼来收购Ajax Therapeutics
23亿美元!礼来收购Ajax Therapeutics
产业资讯 Medaverse 2026-05-04 25