EN
产业资讯 政策法规 研发追踪 医改专题
【全文翻译】FDA 药品质量办公室 2021 年度报告
产业资讯 识林 2022-03-01 3239

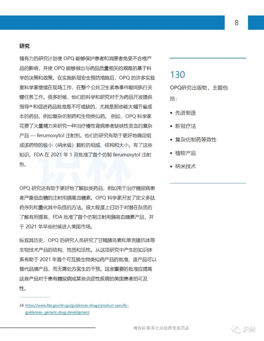
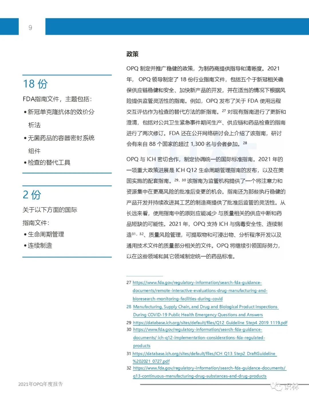
美国 FDA 药品质量办公室(OPQ)于 2 月 23 日发布 2021 年年度报告,这是自 OPQ 成立以来发布的第五份年报(前四年的年报全文翻译点击相应年份阅览:2020 年;2019 年;2018 年;2017 年)。今年的年报版式上与过去两年类似。重点强调了 OPQ 办公室的三个关键倡议:新兴技术计划,监管先进制造评估框架工作,以及质量管理成熟度评级。

OPQ 通常一年会有两份比较重要的总结报告,这是一份,另一份是 FDA 药品质量状况报告,一般在年中左右发布,往年药品质量状况报告可点击查阅:2020 财年;2019 财年;2018 财年。

识林对报告做了全文翻译,并按照原文格式对翻译排版,以便大家传阅。

您可能感兴趣
中国区收入增长30%,CLDN18.2单抗增长超400%
中国区收入增长30%,CLDN18.2单抗增长超400%
产业资讯 医药魔方Info 2026-05-04 47
23亿美元!礼来收购Ajax Therapeutics
23亿美元!礼来收购Ajax Therapeutics
产业资讯 Medaverse 2026-05-04 46