EN
产业资讯 政策法规 研发追踪 医改专题
5款“自测”试剂盒获批!全国将推广“抗原筛查、核酸诊断”监测模式
产业资讯 医药云端工作室 2022-03-14 3116

国家卫健委于近日发布《新冠病毒抗原检测应用方案(试行)》,开始推进“抗原筛查、核酸诊断”的监测模式,在核酸检测基础上增加抗原检测作为补充。目前,我国已有5款新冠抗原自测产品获批上市:分别是万孚生物、深圳华大因源、北京金沃夫、南京诺唯赞、北京华科泰。

5款“自测”试剂盒获批

国家药监局网站3月12日发布的医疗器械批准文件(变更)待领取信息显示,由万孚生物、华大基因子公司深圳华大因源医药科技有限公司、北京金沃夫生物工程科技有限公司、南京诺唯赞医疗科技有限公司研发的新冠抗原检测试剂盒通过了药监局的注册信息变更。

而就在前一日(3月11日),国家药监局也通过了北京华科泰生物技术股份有限公司同类产品注册信息变更。截至目前,我国已有5款新冠抗原自测产品获批上市。

据《北京青年报》报道,有专业人士表示,此次“注册变更”的核心在于,不再限定该检测试剂“仅由专业技术人员使用”。

抗原自测产品是指居民可以按照产品说明书指示,自行采集前鼻腔拭子或者鼻咽拭子样本,在居家环境下使用,通常等待时间约15-20分钟。使用该产品无需去医院,可以省去排队、挂号、等待检验结果等环节。

上海新冠肺炎临床救治专家组组长、复旦大学附属华山医院感染科主任张文宏在接受媒体采访时指出,抗原就像是病毒外面穿的“衣服”,核酸就是病毒里面的基因。

这两个检测略有不同,抗原的检测方法,是从抗体出发去测“衣服”,综合特异性之后,就可以让病毒显示出来;而核酸检测更为复杂,获得结果需要的时间更长。因此,抗原自测产品被认为在方便快捷性上具有优势。

《新冠病毒抗原检测应用方案(试行)》发布,居民可购买试剂自测

此前(3月11日),为进一步优化新冠病毒检测策略,根据疫情防控需要,国务院联防联控机制综合组研究决定,推进“抗原筛查、核酸诊断”的监测模式,在核酸检测基础上增加抗原检测作为补充,并组织制定了《新冠病毒抗原检测应用方案(试行)》居民可购买试剂自测新冠病毒抗原。

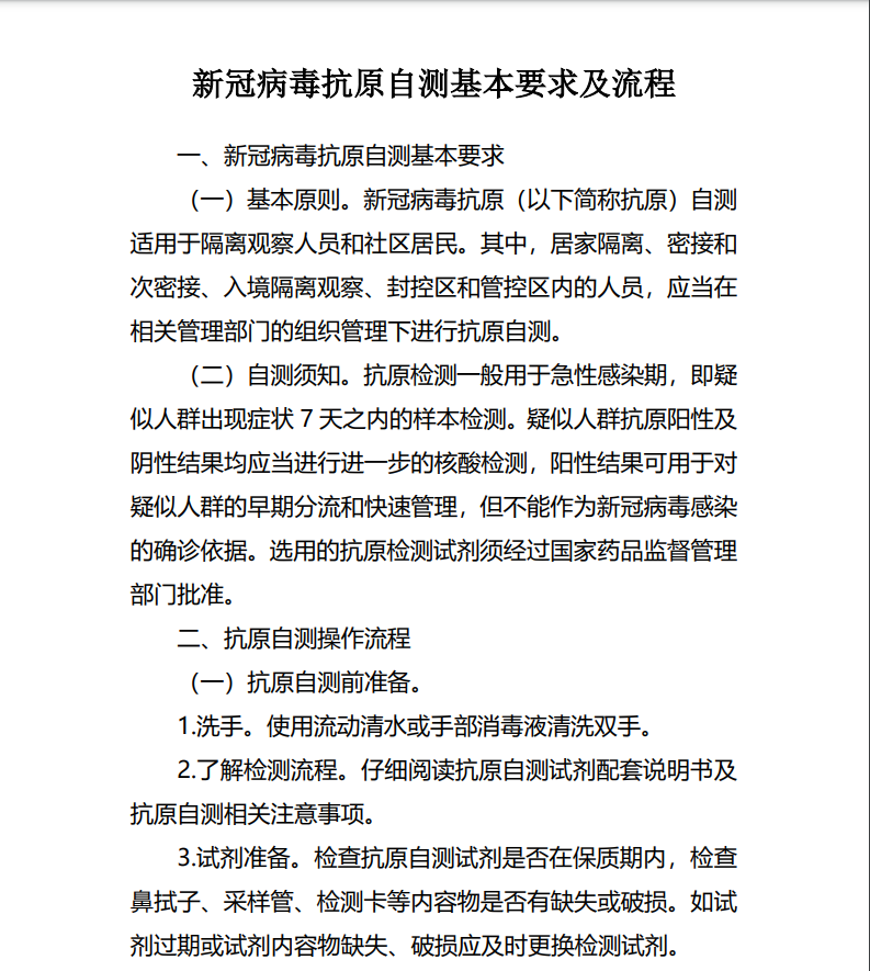
抗原检测一般用于急性感染期,即疑似人群出现症状7天之内的样本检测。疑似人群抗原阳性及阴性结果均应当进行进一步的核酸检测,阳性结果可用于对疑似人群的早期分流和快速管理,但不能作为新冠病毒感染的确诊依据。选用的抗原检测试剂须经过国家药品监督管理部门批准。

方案规定了抗原检测的适用人群

一是到基层医疗卫生机构就诊,伴有呼吸道、发热等症状且出现症状5天以内的人员;

二是隔离观察人员,包括居家隔离观察、密接和次密接、入境隔离观察、封控区和管控区内的人员;

三是有抗原自我检测需求的社区居民。

同时,明确了3类人群进行抗原检测需满足的主要条件、检测试剂的获得渠道,制定了检测发现阳性后的处置管理流程,促进抗原检测与核酸检测相衔接。

自测流程如下图所示:

需要说明的是,核酸检测依然是新冠病毒感染的确诊依据,抗原检测作为补充手段可以用于特定人群的筛查,有利于提高“早发现”能力

基层医疗卫生机构具有核酸检测能力的,应当首选核酸检测;不具备核酸检测能力的,可以进行抗原检测,并做好医务人员的培训和患者的沟通指导。

隔离观察人员和社区居民进行抗原检测,应当认真阅读说明书、规范操作,一旦抗原检测阳性要立即向有关部门报告;需要时,进行核酸检测予以确认。

方案还明确称,社区居民有自我检测需求的,可通过零售药店、网络销售平台等渠道,自行购买抗原检测试剂进行自测。

抗原检测阳性的,不论是否有呼吸道、发热等症状,居民应当立即向所在社区(村镇)报告,由社区(村镇)联系急救中心按照新冠肺炎疫情相关人员转运工作指南,将居民转运至设置发热门诊的医疗机构,进行核酸检测。

抗原检测阴性的,无症状的居民可密切观察,需要时再进行抗原检测或核酸检测;有症状的居民,建议尽快前往设置发热门诊的医疗机构就诊,进行核酸检测;如不便就诊,则应当居家自我隔离,避免外出活动,连续5天每天进行一次抗原自测。

孙春兰:推广“抗原筛查、核酸诊断”监测模式

国务院联防联控机制于3月12日召开电视电话会议,中共中央政治局委员、国务院副总理孙春兰出席会议并讲话。她强调,要深入贯彻习近平总书记重要指示精神,落实党中央、国务院决策部署,坚持“外防输入、内防反弹”总策略、“动态清零”总方针不动摇、不放松,采取果断措施,尽快控制局部聚集性疫情,巩固疫情防控成果。

孙春兰指出,近期我国疫情多发频发,防控形势复杂严峻。疫情较重地区要从严从紧开展防控工作,扩大核酸筛查范围,加快流调排查和转运隔离,严格落实集中隔离、居家隔离、封控区和管控区管理措施,彻底阻断社区传播,用最短时间实现社会面清零。

疫情防控的重中之重是外防输入,重点是口岸,关键是闭环,人、物、环境同防,定点医院、隔离酒店、机场码头的工作人员以及跨境货车司机等环内人员不能与环外人员接触,坚决守住外防输入防线。学校等人员聚集场所要压实“四方”责任,加强日常健康监测,提高核酸检测抽检比例,防止出现聚集性疫情。

要针对奥密克戎传播特点,推广“抗原筛查、核酸诊断”监测模式,群众可自行购买检测,有利于做到早发现,提高监测预警灵敏度。各地各部门要切实负起责任,加强督查问责,慎终如始抓好疫情防控工作,以实际行动迎接党的二十大胜利召开。

您可能感兴趣
中国区收入增长30%,CLDN18.2单抗增长超400%
中国区收入增长30%,CLDN18.2单抗增长超400%
产业资讯 医药魔方Info 2026-05-04 35
23亿美元!礼来收购Ajax Therapeutics
23亿美元!礼来收购Ajax Therapeutics
产业资讯 Medaverse 2026-05-04 34