EN
产业资讯 政策法规 研发追踪 医改专题
领衔40余家Biotech,齐鲁以11项临床脱颖而出,揭秘齐鲁在研管线及策略
产业资讯 E药经理人 2022-04-25 6028

复盘近几年传统药企的转型,能得出的共性规律是,在创新转型的过程中,“有想要创新的心”相当重要,同时“转型当中必须有接地气的策略”,二者缺一不可,尤其是百亿营收规模的大药企。齐鲁制药是其中代表,由于未上市,信息披露并不充分,齐鲁这几年间究竟构建了怎样的管线?实力怎样?

就在不前,2022年美国癌症研究协会(AACR)年会在美国新奥尔良以线下结合线上的方式召开。

作为全球规模最大的癌症研究会议之一,本次AACR公布了众多肿瘤领域的最新研究成果,披露内容包括新一代靶向治疗的概念验证,免疫检点抑制剂开发新的进展以及多个创新靶点的研究成果,其中还有10项全球创新疗法首次公布了结构。

本次AACR上也有众多国内药企展示了自己创新项目的最新研究成果。

据国盛证券统计,本次AACR上共有国内40多家创新药企,公布了超过150项临床前或临床阶段的研究成果。既有百济神州、恒瑞医药、君实生物、贝达药业等明星企业公布的多项临床阶段试验结果,还不乏亘喜生物、康宁杰瑞等国内创新药企最新的研究成果。

而这其中齐鲁制药更是以11项研究成果,超越百济神州成为国内创新药企公布成果数量最多的企业。

近年来齐鲁制药在创新药上不断发力,研发投入一直占到销售收入的10%左右,据了解2021年更是将研发投入占销售收入的比例提升到11.8%,达到39亿元。

作为创新药布局上的重点方向,齐鲁在肿瘤领域的管线到底是如何排兵布阵的?又有怎样的布局策略呢?

01.齐鲁的重点管线

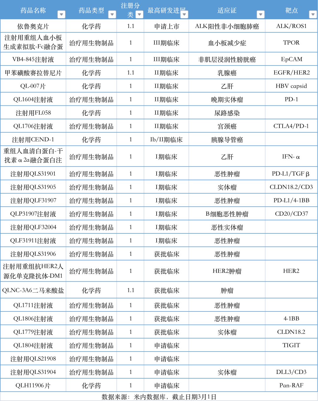
本次ACCR年会上齐鲁制药公布的研究成果包括伊鲁阿克Ⅱ期临床研究总体结果、抗PD-1/CTLA-4组合抗体QL1706Ⅰ期临床研究鼻咽癌和宫颈癌队列结果、QL1206骨转移Ⅲ期临床研究总体结果以及ALK/ROS1抑制剂伊鲁阿克、EGFR抑制剂QLH11811、pan-RAF抑制剂QLH11906等诸多产品。

据国盛证券统计其中至少公布了5款处在临床前阶段的双抗,并且齐鲁制药还以壁报的形式交流展出了在研新药QL1706的I期临床研究摘要。据悉,该药由中山大学肿瘤防治中心张力教授担任主要研究者,1a/b期临床研究(QL1706-101/102)涵盖肺癌、鼻咽癌、妇科肿瘤、消化道肿瘤等多个瘤种。

不难看出,双抗无疑是ACCR年会上齐鲁制药的一大亮点。

实际上,双抗在齐鲁制药目前的肿瘤领域的创新管线布局中已经占有重要位置。截至2022年3月,在齐鲁制药公布的已申报生物制品新药中,抛出未披露具体信息的6款药物,而双抗达到5款超过单抗、ADC和融合蛋白,并有3款进入临床阶段。

此外,齐鲁制药海外子公司齐鲁波士顿生物(QLB)和QLSF Biotherapeutics的管线中也有多款双抗产品,加上此次ACCR年会上公布的临床前双抗管线,齐鲁制药研发体系中的已经积累了相当数量双抗管线。

不过国内双抗赛道竞争激烈,齐鲁制药并脱颖而出。

据不完全统计,截至2022年3月国内处于临床阶段的双抗药物大约80款,在产品数量上信达生物和百济神州数量最多,通过引进和自研双抗药物都达到了6款,目前进入临床阶段双抗品种超过3款的国内药企10家。

在项目进度上康方生物和康宁杰瑞进展最快。

2021年8月康方生物发布公告称其自主研发的卡度尼利双抗(PD-1/CTLA-4双抗)用于治疗复发或转移性宫颈癌的新药上市申请已被国家药监局受理,并获得优先审评资格。

2022年3月康宁杰瑞也宣布其PD-L1/CTLA-4双抗首个III期研究成功计划递交上市申请。

对于如何“弯道超车”,齐鲁制药创新药物研究院常务副院长朱屹东此前在接受E药经理人采访时曾表示,“MabPair技术平台产生的BsAb与现在市面上不同,这是核心竞争力。”

据齐鲁制药介绍MabPair平台基于电荷不同相互作用方式解决了轻、重链错配问题,更大程度地确保了抗体药物的稳定性。MabPair可以实现一个细胞系表达两种抗体,在结构上更接近天然抗体,成药性高,在两个抗体之间比例的配置及Fc 骨架的选择灵活性方面有很大的优势。 一个产品可以同时覆盖两个靶点,阻断不同信号传导的通路,达到治疗效果叠加的效应,降低患者的经济负担 。

其管线中最早获批临床的项目为QL1706,在2019年4月便获得美国FDA批准IND,并于2020年3月在国内开展Ia期临床试验,当时是国内进入第三款临床PD-1/CTLA-4双特异性抗体(BsAb)。

该药便是基于齐鲁制药自主研发的MabPair组合抗体技术平台开发。朱屹东则介绍,与大多在研的BsAb不同的地方就在于QL1706是由一个单细胞通过MabPair组合抗体技术产生两个抗体,分别发挥两种功能。“这是MabPair组合抗体平台的核心竞争力。”朱屹东表示未来会“拿临床数据说话。”

2022年3月齐鲁制药透露已经QL1706在开展评价治疗复发或转移性宫颈癌患者的有效性和安全性的II期临床研究,并完成国家药监局备案。

本次ACCR年会上公布的CD20/CD37双抗QLP31907 也是基于MabPair平台开发的双抗。

除此之外,另两款进入临床的双抗分别为靶向PD-L1/TGFβ的双抗QLS31901和靶向PD-L1和4-1BB的QLF31907,目前国内都已经各有接近10家企业申报临床。

其中当然也有在研企业相对较少的靶点。2022年3月4日,齐鲁制药靶向DLL3/CD3的双抗QLS31904申报临床。安进开发的CD3/DLL3双抗AMG757于2021年9月刚刚进入II期临床。

02.齐鲁护城河如何构成?

在AACR会议上,除多款双抗疗法外,齐鲁还公布了几款临床前的创新产品。包括两款Fast-follow的小分子创新药,4代EGFR抑制剂和pan-RAF抑制剂,其中前者有多个产品进入临床尚无产品上市,国内正大天晴和贝达的产品都在临床当中,海外则有强生、第一三共等多个产品。其实早在2016年《Nature》就曾发文称四代EGFR TKI(EAI045)有望问世。

还有一款CCR8抗体,今年在AACR会议上受到关注。据不完全统计,目前靶向CCR8的在研药物约19个,多数处于临床早期,其中I/II期临床3个,I期临床3,临床前药物13个。适应证以实体瘤为主,还包括皮炎、哮喘、感染等领域。在该领域研究的企业不乏拜耳、BMS、艾伯维、吉利德、AZ、GSK等跨国药企;国内布局者亦不少,礼新医药、艾美斐生物、诺诚健华、康诺亚、嘉和生物、和铂医药、再鼎医药等在列,目前仅礼新医药、艾美斐生物进入临床。

从双抗到fast follow药,到未披露的创新药,齐鲁已经建立了丰富的产品管线。据最新披露,齐鲁目前在研创新药物项目80余项,13个1类新药处于临床不同研究阶段。

复盘近几年传统药企的转型,能得出的共性规律是,在创新转型的过程中,“有想要创新的心”相当重要,同时“转型当中必须有接地气的策略”,二者缺一不可,尤其是百亿营收规模的大药企。

齐鲁是其中的代表。剖析齐鲁的产品策略,“有层次性的创新”+“大品种(大的适应证比如肺癌)”是特色,这样的布局非常符合齐鲁这一类型的企业。

首先仿制药受到的集采威胁一直存在,齐鲁从仿制药转型过来,层次性的创新意味着即便在仿制药层面,齐鲁也是向高端仿制药和首仿药进行倾斜,比如最近获批的托法替布,大品种+首仿。

其次创新药层面,以生物药为例,齐鲁的管线中既有生物类似药也有双抗产品,生物类似药可以看成是过渡阶段不可或缺的手段,比如贝伐珠单抗上市不久一年就能卖18亿元,双抗产品一公布就是六七款。

归结来看,仿制药仍是齐鲁制药的根本是现金流,短期不能丢,从普通仿制药到首仿药、难仿药的策略则是长期的;创新药是齐鲁的未来,从生物类似药、me too药到fast follow,再到BIC、FIC,这是长期的产品策略。双抗就是创新的重要抓手。

这些创新管线究竟是如何形成的?自建和外部合作/引进均是重要手段。一方面齐鲁这几年的研发投入占比在持续提高,由几年前占销售收入的5%~8%快速提高到现在的8%~10%,研发投入金额也从2017年的12亿元增加至2021年的33.2亿元。不过对标国内研发的标杆恒瑞仍有进步空间,恒瑞2021年研发投入超过62亿元,占到销售收入比重23.95%。对标海外跨国药企,研发投入比例大都维持在18%~30%。

另一方面引进有实力的产品非常重要。过去十年间,全球TOP10药企中的大多数,他们上市的新产品中超过70%的产品来源于引进。齐鲁在引进上有一套自己的打法,齐鲁制药CBO、CIO倪彬晖将其归纳为两条链:第一道链关键词是合作,在波士顿、西雅图、旧金山、上海建立研发中心,设置BD团队,通过产品合作授权等方式将全球所有的创新直接汇集到集团;第二道链关键词是投资,通过投资布局与BD紧密结合,广泛将创新纳入集团,目前齐鲁制药已接触几家基金,到今年年底数量还会增加,“用他们的资源进一步打开了全球创新和齐鲁制药的沟通渠道”。

根据insight数据库显示,截至今年2月,齐鲁制药还有至少16款国内未申报的新药项目,来自于Sound Biologics、QLSF Biotherapeutics 等海外子公司。

参考链接:https://baijiahao.baidu.com/s?id=1726606408647993888&wfr=spider&for=pc

您可能感兴趣
北京带头,手术机器人进院方式变了
北京带头,手术机器人进院方式变了
产业资讯 MedTrend医趋势 2026-04-30 2
高瓴34亿抄底BMS剧本,你真看懂了吗?
高瓴34亿抄底BMS剧本,你真看懂了吗?
产业资讯 医药财经 2026-04-30 2
专访周辉:信达生物的加减法
专访周辉:信达生物的加减法
产业资讯 医药魔方 2026-04-30 2